首页
排行榜
发现
云游戏
PC 游戏
动态
发布
论坛
TapTap 制造
聚光灯 GameJam
开发者中心
创作者中心
下载手机 APP
扫码下载
Android APK 下载
版本:v
App Store 下载
版本:v
下载 PC 版
Windows 版下载
版本:v
下载 TapTap
TapTap 手机 APP
扫码下载手机App
Android APK 下载
版本:v
App Store 下载
版本:v
TapTap PC 版
Windows 客户端下载
版本:v
黑耀
佛系摸鱼
关注
黑耀
佛系摸鱼
关注
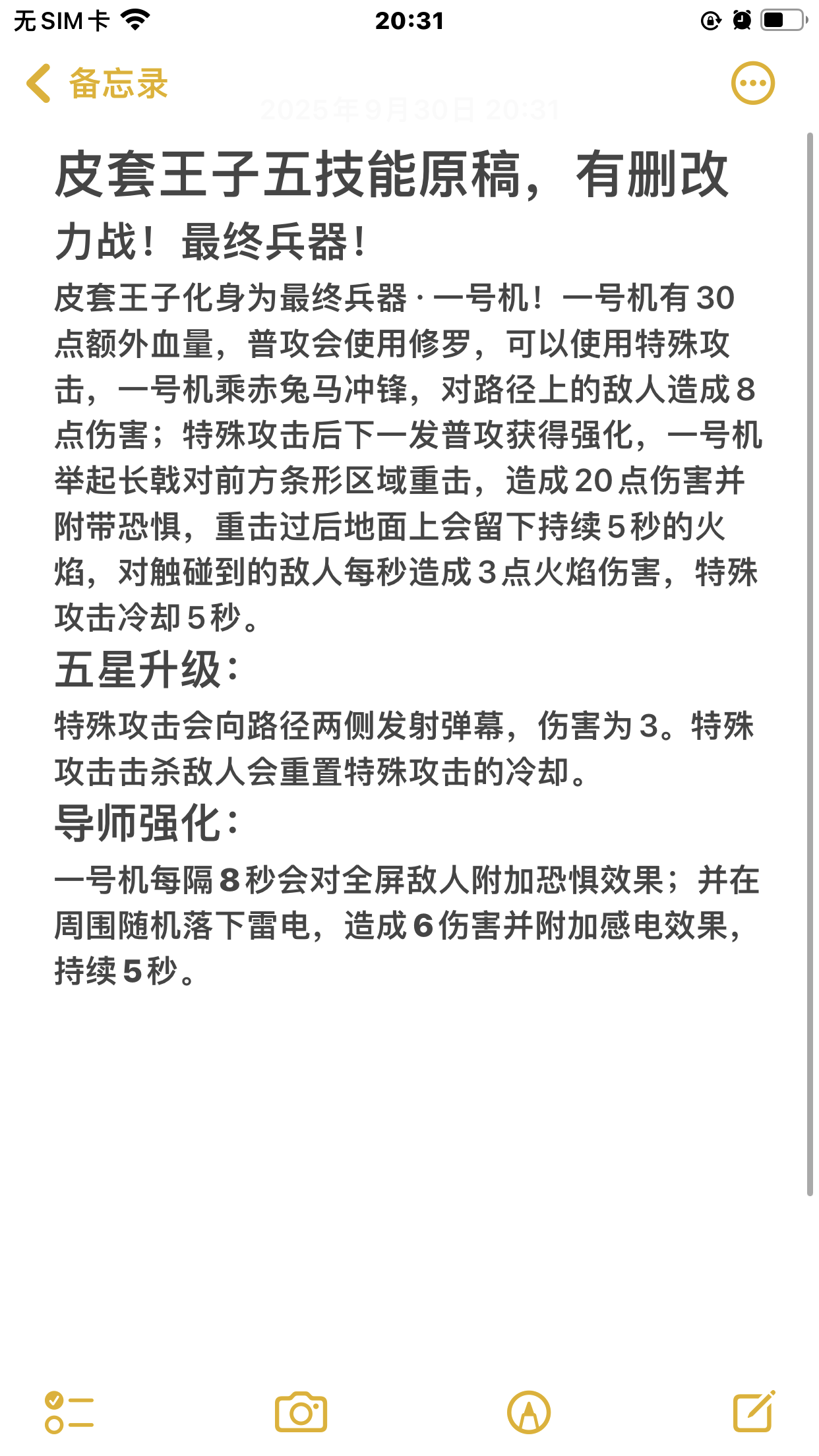
皮套王子五技能
2025/10/02
298 浏览
创意同人
主编:懿彧攸嘉 绘图:黑耀
技能演示(未升级)
五星升级后
导师强化后
猜你想搜
元气骑士 皮套王子技能
13
1
11