【全面战场】100%操纵全面战场游龙,AKS-74U精心改装!
2025/10/061371 浏览攻略
Hello,各位三角洲的干员大家好!三角洲行动全面战场模式,由于地图大并且地形复杂,然后地形复杂,经过反复的研究,也是改出了这款AKS-74U突击步枪,这次的改枪我相信一定有不少干员会喜欢的!

【改装版AKS-74U突击步枪基础介绍】
外观方面:这把改装版AKS-74U突击步枪枪整体呈黑色,枪身结构紧凑,枪管较短,枪口装有疑似消音器的装置。护木部分为镂空设计,带有散热孔和导轨,方便安装附件。机匣上方配有皮卡汀尼导轨,可用于加装瞄准镜等配件,枪身侧面可见拉机柄和弹匣释放按钮。枪托看起来为可折叠式,枪身下方的弹匣上有刻度标识。枪身右侧靠近扳机位置悬挂着一个粉色的挂饰,整体设计兼具战术感与个性化元素。

武器代码:AKS-74U突击步枪-全面战场-6HOGC400BS205M2DA91B4
内含配件:AK镂空握把、DTK制退器、AK枪托尾盖、AKS74U导轨下护木、斜角阻手器、AK12聚合物30发弹匣、蜜獾小口径快拔套(黑)、微型瞄具增高架、全景红点瞄准镜、AKS74U导轨上护木、泽宁特拉机柄帽。
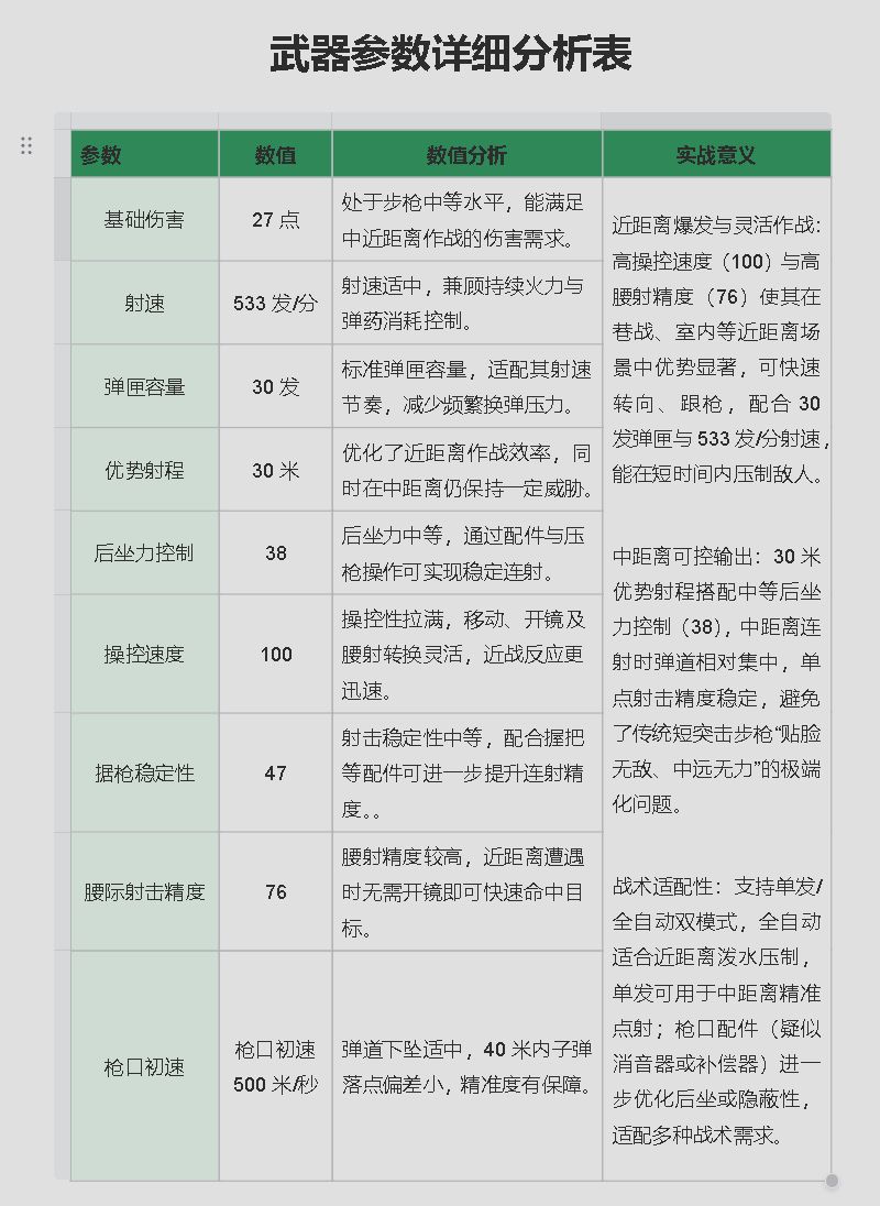
【武器数据】

操纵与腰射:改装后的AKS-74U在近距离爆发、操控性、场景适应性上全面优化,既保留了原枪的便携优势,又通过配件弥补了后坐力缺陷,成为兼顾“近战火力+灵活操控”的实用武器。

从数据种可以得出:改装AKS-74U突击步枪是一把以“中近距离灵活作战”为核心的均衡型武器。其高操控性、稳定的腰**度与适配双模式的射速,使其在巷战、室内突袭等场景中表现突出,同时30米优势射程与可控后坐力赋予其一定的中距离作战能力。虽在远距离伤害与极限射速上存在短板,但综合来看,它是一把兼顾“灵活性、稳定性与场景适配性”的实用步枪,适合注重战术推进、追求中近距离压制与快速反应的玩家,可承担团队中的突击手、近战火力支援等角色。

适合玩家:中近距离作战偏好者:适合习惯主动推进、巷战突袭或快速转移的玩家,其灵活性与腰**度能有效应对突发遭遇战。
追求“稳准快”平衡的玩家:后坐力控制适中,新手易上手,进阶玩家可通过配件搭配(如瞄准镜、握把)进一步提升上限,兼顾操作门槛与潜力。
战术多样化需求者:支持多种配件组合,可根据地图(如室内/野外)灵活调整,既能当近战“喷子”,也能承担中距离火力支援角色。
不适合玩家远距离狙击/架枪爱好者:受限于射程(优势30米)与单发伤害,远距离压制力不足,难以满足精准狙击或持续架枪需求。
极致射速/火力倾泻追求者:533发/分射速在步枪中偏中等,若追求“一秒破防”的极端近战火力,可能需要转向高射速冲锋枪。
【弹道体现】

从图中可以看出,改装后后坐力有所降低且视野良好,胜在100%的操纵,让本来比较难压的枪械,变得十分灵活!

手感与总结:改装版AKS-74U突击步枪手感轻盈灵活且易操控:高操控速度(100)带来丝滑的移动、开镜与转向体验,腰**度(76)出色,近距离腰射跟枪几乎“指哪打哪”;中等后坐力(38)配合稳定的射速(533发/分),连射时枪口上跳温和易压,中距离单点/连射都能保持较好精度,整体手感兼具冲锋枪的迅捷与步枪的稳定,无论是突袭冲锋还是中近距离缠斗都能快速上手,给人“灵活不飘、精准可控”的操作反馈。
以上就是改装版AKS-74U突击步枪强横改装全部内容!如果大家有想法,欢迎去评论区留言,轩辕也会跟大家一起交流互动的!点赞关注,咱们下期见~



