【全面战场】火力压制的连杀机器,野牛冲锋枪精心改装!
2025/10/09760 浏览攻略
Hello,各位三角洲的干员大家好!三角洲行动全面战场模式,由于地图大并且地形复杂,然后地形复杂,经过反复的研究,也是改出了这款野牛冲锋枪,这次的改枪我相信一定有不少干员会喜欢的!

【改装版野牛冲锋枪基础介绍】
外观方面:这把改装版野牛冲锋枪整体呈深色(黑色为主),枪身结构紧凑,枪管前端装有消音器,枪管上方延伸至机匣顶部配有战术导轨,导轨上安装了瞄准镜。枪身中部有纹理设计的握把,后部为固定枪托,整体线条硬朗,多个改装部件(如枪口装置、弹匣、护木等)通过线条标注与枪身对应,显示出模块化改装的特点。

武器代码:野牛冲锋枪-全面战场-6HOP3440BS205M2DA91B4
内含配件:全景红点瞄准镜、AK镂空握把、野牛刀锋超长枪管、实用消音器、AK聚合物枪托、AK枪托缓冲垫、野牛碳纤维护木、PERST-7蓝色激光镭指、野牛 64发弹筒、多用途战术增高架、微型瞄具增高架、泽宁特拉机柄帽。
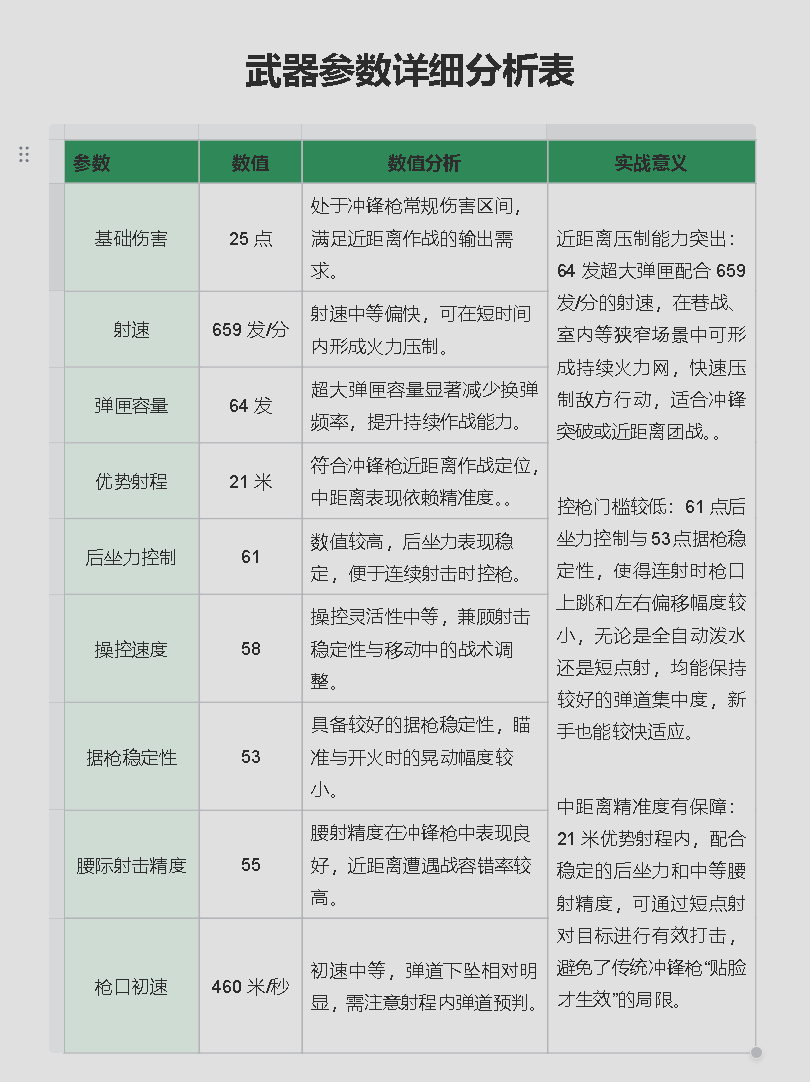
【武器数据】

后坐力与稳定性:改装后通过降低后坐力倍率、优化弹道散布、提升稳定性,使武器在全自动连射、移动射击及远距离精准度上均有明显优势,更适合中近距离持续压制或中距离精准打击,操作门槛降低,实战容错率提升。

从数据种可以得出:改装野牛冲锋”是一把以“持续火力”和“稳定控枪”为核心优势的近距离作战武器。64发超大弹匣从根本上解决了冲锋枪“续航焦虑”,配合中等射速与良好的后坐力控制,使其在近战中具备极强的压制力和容错率。21米优势射程与中等精准度,让它在中距离也能通过合理射击节奏(如短点射)发挥作用,避免了纯近战武器的场景局限。
适合喜欢正面突进、近战刚枪,或需要为团队提供近距离火力支援的玩家。其核心价值在于**“以稳制胜、以量压制”**,在巷战、室内攻防等场景中能快速建立优势,是一把定位清晰、实用性强的近距离压制型冲锋枪。

适合玩家:近战冲锋/刚枪爱好者:64发弹匣带来的火力持续性,搭配较低的控枪难度,完美契合主动发起近距离战斗、依赖火力压制的战术风格。
注重容错率的玩家:大容量弹匣减少换弹空窗期,稳定的后坐力降低操作失误影响,适合追求“简单暴力”输出、不想频繁处理细节操作的玩家。
不适合玩家远距离作战偏好者:25点基础伤害与21米优势射程,使其在中远距离后伤害衰减明显,弹道下坠加剧,无法满足精准打击需求。
极致机动战术使用者:58点操控速度偏向均衡,若玩家追求极限跑射、秒趴等高频战术动作,可能会感觉灵活性略有不足。
【弹道体现】

从图中可以看出,改装后后坐力有所下降,然后双倍大的大弹夹提供了持续的火力,近战交火上以及中距离都有一战之力!

手感与总结:改装版野牛冲锋枪手感偏向中近距离作战,61的后坐力控制和58的操控速度表现中等,配合659发/分的高射速和64发大容弹量,腰射稳定性(55)和持枪稳定性(53)适合持续火力压制,但460米/秒的枪口初速和21米优势射程意味着远距离精度有限,整体操控手感偏向灵活但需注意连发时的弹道控制。
以上就是改装版野牛冲锋枪强横改装全部内容!如果大家有想法,欢迎去评论区留言,轩辕也会跟大家一起交流互动的!点赞关注,咱们下期见~



