【全面战场】好压,任务有救了!MK47改装推荐
2025/10/123343 浏览攻略
Hello,各位三角洲的干员大家好!三角洲行动全面战场模式,由于地图大并且地形复杂,然后地形复杂,经过反复的研究,也是改出了这款MK47突击步枪,这次的改枪我相信一定有不少干员会喜欢的!

【改装版MK47突击步枪基础介绍】
外观方面:这把改装版MK47突击步枪整体呈深黑色,枪身结构紧凑且充满机械感。枪身上部配备了皮卡汀尼导轨,安装有瞄准镜和战术设备,枪管前端有消音器,前握把和枪托设计符合人体工学。枪身侧面分布着多个导轨和贴片配件,弹匣为弧形设计,整体线条硬朗,充满战术风格,改装细节丰富。

武器代码:MK47突击步枪-全面战场-6HJUDMG040LEV0VVA1O2K
内含配件:AR重塔握把、平衡握把底座、MK47麈战枪管、DTK制退器、UR特种战术枪托、X25U斜侧战斗握把、KC猎犬护木片、狂蜂护木片*2、AKM延长匣40发、郊狼中间威力口径快拔套(黑)、多用途战术增高架、PEQ-2红色激光镭指、Osight微型瞄准镜。
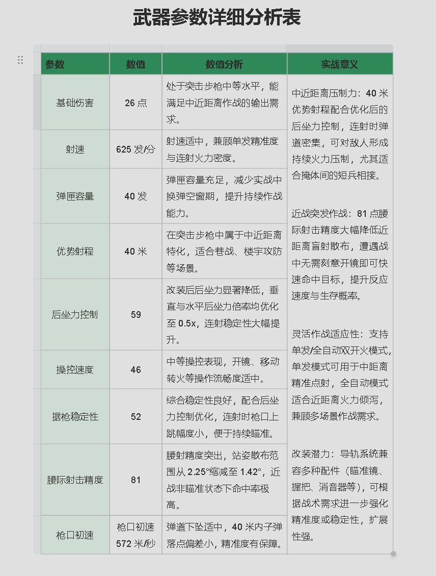
【武器数据】

后坐力与腰射:改装后武器在近战腰**准度和全模式后坐力控制上均有质的飞跃,兼顾了近距离突发作战与中距离连射稳定性,综合作战适应性显著增强。

从数据种可以得出:改装版MK47突击步枪是一把以中近距离作战为核心优势的枪械,改装后在腰际射击精度与后坐力控制上表现突出,实现了“近战盲射稳、中距连射准”的双重特性。40发弹匣容量保障了火力持续性,双开火模式提升了战术灵活性,适合作为团队中的“中近距离火力支柱”,承担突进、巷战压制或快速支援等角色。其短板在于远距离作战能力有限,但在优势射程内凭借稳定的弹道与高效的输出效率,能成为实战中的可靠选择。

适合玩家:中近距离战术玩家:擅长巷战、室内攻防等场景,注重利用地形快速突进或卡点压制的玩家。
新手/进阶过渡用户:后坐力控制优异,操作门槛较低,新手易上手熟悉弹道;进阶玩家可通过配件搭配进一步挖掘其战术价值。
均衡型打法使用者:既需要近距离爆发火力,又需兼顾中距离精准输出的玩家,能通过单/全自动切换灵活应对不同交战距离。
不适合玩家远距离精准射击偏好者:优势射程40米,超出该范围后子弹伤害衰减明显,弹道下坠加剧,难以与狙击步枪或长射程突击步枪(如M16A4)抗衡,无法满足远距离精准点射需求。
极致机动流玩家:操控速度46,在突击步枪中属于中等水平,开镜速度、跑射切换等机动性表现一般,对于追求“快速冲脸、瞬时秒杀”的纯近战突击玩法而言,灵活性略逊于冲锋枪或高机动步枪。
依赖全自动连射压制的重型火力玩家:射速625发/分,在突击步枪中偏慢,虽然改装后后坐力控制优异,但纯火力倾泻能力不及高射速枪械(如M4A1),难以通过“弹幕压制”覆盖大范围区域敌人。
【弹道体现】

从图中可以看出,改装后后坐力已经接近于一条直线,适当增加垂直后坐力的灵敏度可以胜任这把武器,改装后配备了大弹夹可以保持输出能力!

手感与总结:改装版MK47突击步枪MK47突击步枪手感表现为 **“稳准均衡,易控性强”**:后坐力控制优异(59+24),连射时枪口上跳幅度小,弹道稳定易压枪;腰际射击精度高达81,近距离盲射散布密集,抬手即可快速命中;中等射速(625发/分)与40发弹匣配合,节奏容错率高,单点精准、连射可控,整体操作门槛低,无论是新手还是进阶玩家都能快速适应,尤其适合中近距离“瞄准即命中”的流畅战斗体验。
以上就是改装版MK47突击步枪强横改装全部内容!如果大家有想法,欢迎去评论区留言,轩辕也会跟大家一起交流互动的!点赞关注,咱们下期见~



