首页
排行榜
发现
动态
云游戏
PC 游戏
论坛
创作者中心
开发者中心
发布
下载手机 APP
扫码下载
Android APK 下载
版本:v
App Store 下载
版本:v
下载 PC 版
Windows 版下载
版本:v
下载 TapTap
TapTap 手机 APP
扫码下载手机App
Android APK 下载
版本:v
App Store 下载
版本:v
TapTap PC 版
Windows 客户端下载
版本:v
强肝蛮牛
关注
强肝蛮牛
关注
自设新角色–电玩小子
修改于
10/23
148 浏览
综合
疑似 AI 合成内容
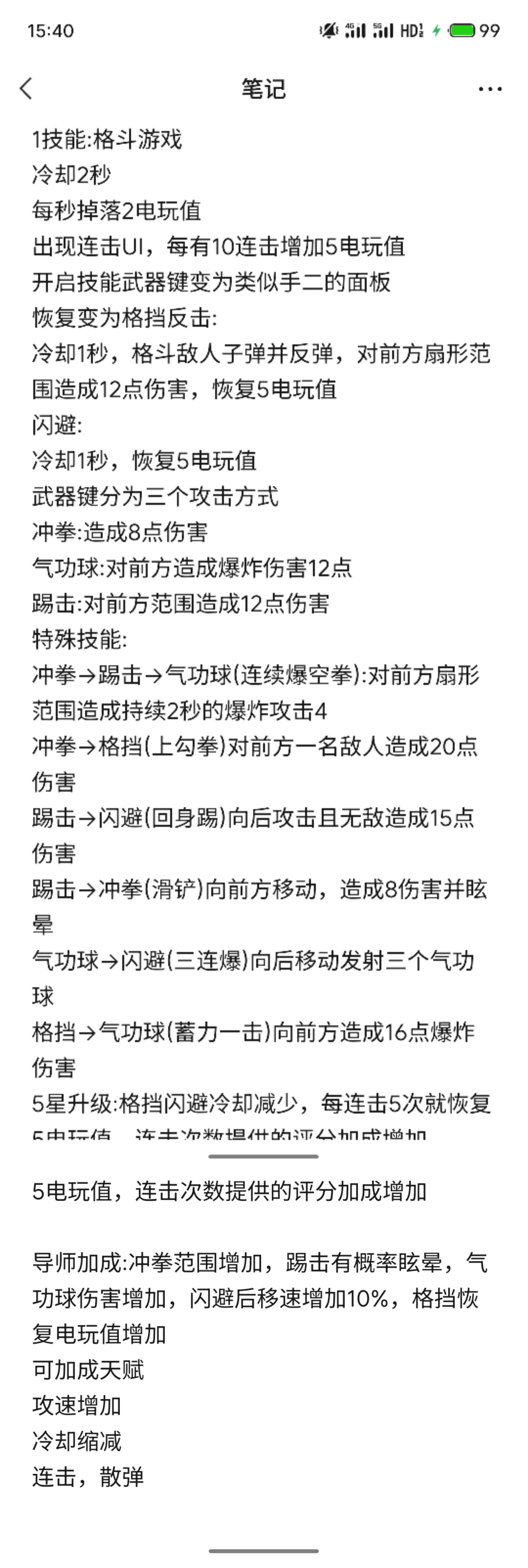
三技能不知道是肉鸽还是生存游戏
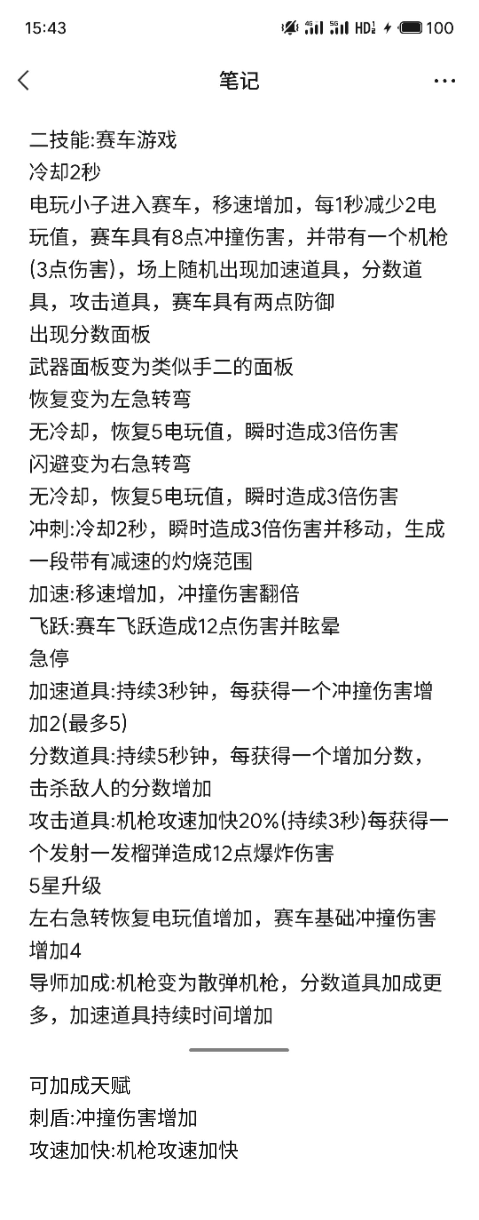
赛车这个我是真想玩
15
6