《蜀山:初章》全新资料片“灵气复苏”部分重点内容预告

各位道友好,
《蜀山:初章》资料片“灵气复苏”将在10月30日上线!以下为本次资料片部分重点内容:
资料片特色内容1、全新仙法神通上线!
进阶成功5品,6品仙法,即可引动天地异象,全位面修仙者都可见证你强大的一面。

(仙法神通进阶成功效果图,实际效果以游戏更新为准)
进阶失败,获得天道眷顾,仙法神通主体和祭品消失后,会分裂成部分机缘掉落。
资料片特色内容2、位面灵气复苏,五行七系技能回归!
随着洪荒位面的灵气逐渐复苏,五行七系技能回归:
- 1) 默认激活无属性全技能,五行七系技能将会在装备上面出现。包括曾经修仙界风靡一时的雷伏魔等等。
- 2) 大世界灵气点复苏,各位道友可前往进行打坐增加修为。
- 3) 随着灵气的全面复苏,在获得修为(吸灵石/打坐/天地机缘等)的同时,部分修为将自动转换成功法修为。(逐步更新)
资料片特色内容3、全新副本【离渊地宫】上线!
离渊界自洪荒位面消失后,在三千小世界出现了地宫入口。而三千小世界的妖兽,魔将等都掌握着进入的秘密。各位道友速速前去获取属于你的机缘!
全新副本【离渊地宫】上线,可单人爽刷,可组队同战!击败最终首领,还有机会进入【离渊迷宫】夺取大机缘。

(离渊地宫,实际效果以游戏更新为准)
注:受离渊地宫诡异气息影响,七系灵根在地宫内会自动演化和灵根属性相关的伪仙术:如雷系的【伪·雷云禁悸】、木系的【伪·毒雾禁殇】、火系的【伪·炎火禁天】等
资料片特色内容4、全新器灵系统上线!
可通过击败妖兽和魔将有概率获得他们的元神,可以和器灵进行融合。融合成功后,战斗时可释放该元神的特殊技能!
资料片特色内容5、全新数值体系即将上线!
全新数值体系即将上线!以“成长自由”为核心,通过成长线深度改版、神脉材料专属化、法宝升魂资源优化三大维度革新,为道友打造更清晰、更具策略性的进阶之路(文末附全新功法效果表):
- 1) 资源获取焕新:受灵气潮汐变化,大世界产出也即将改变
- a. 大世界的部分产出(绑铜,修为,词条垫子等基础资源)将在【离渊地宫】内投放;
- b. 同步优化收益平衡:适当调整挂机收益的同时,提升手动参与玩法的收益,让主动探索、手动操作的道友,能收获更丰厚的修仙物资,努力与回报更匹配。
- 2) 境界成长精简:路径更清,突破更畅
- a. 受灵气勃发助力,道友的境界成长路径将迎来优化,告别冗长积累,聚焦核心突破:
- b. 原 “每个大境界 30 层” 调整为 “9 层进阶制”,按 “前期・中期・后期” 各分 3 层,成长阶段更清晰;
- c. 调整后无需在重复层数中消耗过多精力,能更快聚焦 “突破大境界” 的核心目标,修仙节奏更顺滑。
- 3) 五行七系回归:技能策略,玩法更活。万众期待的五行七系技能正式回归!为让技能搭配更具策略深度,近期版本将调整技能基础伤害系数:
- a. 虽基础伤害系数略有下调,但后续将通过 “五行克制、七系联动、技能组合” 等玩法,让技能输出更依赖策略搭配,而非单一数值;
- b. 无论是爆发流、控制流还是辅助流,都能通过技能组合走出专属套路,修仙玩法更富多样性。
- 4) 数值体系优化:天道回溯,养成更稳。为避免后期数值膨胀,让新老道友的养成节奏更均衡,天道将开启 “回溯优化”:
- a. 词条属性、套装数值及法宝属性将进行适度调整,让养成属性更贴合当前玩法难度,避免 “数值溢出” 或 “养成断层”;
- b. 优化后养成更具长期价值,新道友入门门槛降低,老道友的现有养成也能更精准地匹配后续挑战,修仙路更稳健。
- 5) 大世界保障升级:保底在手,探索无忧
- a. 天道眷顾每一位主动探索的道友,近期更新将强化 “大世界首领”难度的同时并增加保底宝箱;
- b. 凡参与击杀大世界首领,每位参与者都将获得保底宝箱!无需担心 “陪跑空车”,只要参与就能拿到保底奖励,探索大世界更有底气。
- 6) 黑市焕新:修仙界商贸体系与活动玩法同步升级,为道友提供更丰富的物资渠道:
- a. 四海商会正式崛起,将对黑市及部分商品进行规范整改
- b. 后续将提供更透明、更稳定的物资购买渠道
- 7) 活动产出增加,为让大家在修仙历练中收获更多惊喜,享受更饱满的探索乐趣:守卫山门、仙陨屠魔、九华山副本、新副本【离渊地宫】等增加基础养成资源产出,让每一次参与都有实打实的回报
重磅!蜀山专属,全新藏宝阁即将上线!
- 1) 官方授权:官方唯一授权的交易所,所有交易都在监督和保护下进行,安全可靠,自由便捷(为了保障大家资金的安全,我们合作的是新华文轩与新传媒全资子公司,拿到了国家刚刚颁发的正规交易渠道牌照)
- 2) 交易方式:玩家可以将游戏内获得的道具在进行上链(国内数字藏品链)登记确权后,就可以在藏宝阁进行自由交易
- 3) 交易品类:不仅支持银币、装备、词条、功法等虚拟物品交易,未来还支持角色交易,满足玩家对不同类型资产的流通需求。
- 4) 交易互动:交易双方可进行谈判沟通,来更快速的达成交易一致性。后续再逐步提升“砍价沟通”的便利性
- 5) 资金安全与提现:和数字藏品交易行一样,交易款项通过平台支付进行,资金流转安全、合法可控,实现虚拟资产的变现
- 6) 管控:为了让游戏内的道具资产更加保值,我们会加大力度对非法外挂以及非法工作室的打击力度,鼓励正常的搬砖玩家以及人工工作室
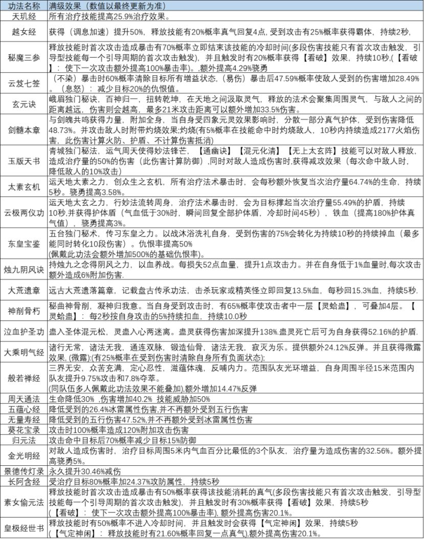
附:全新功法效果表(数值以最终更新为准)



重楼工作室

