月影别墅辱女事件开庭,官方回应维权进展
2025/11/06417 浏览综合
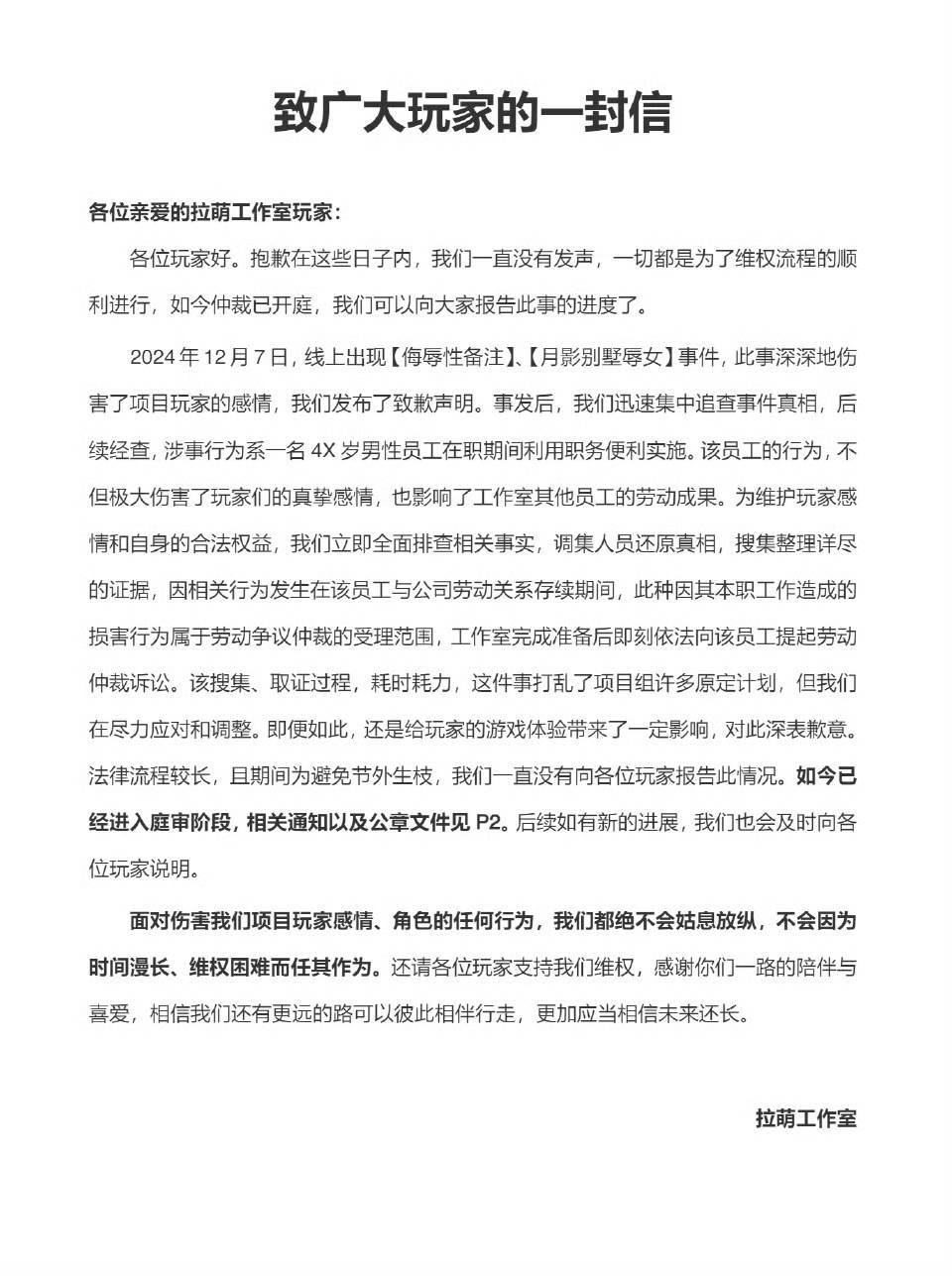
相信各位Tapper还记得,月影别墅去年12月爆发了辱女备注事件,之后似乎就没有了后续消息,现在有了新进展,昨天官方发文称关于前员工不当行为的仲裁已经开庭了。
事情的起因是版本数据迁移后,玩家发现部分男主和女性NPC的备注带有侮辱性词汇,官方立刻就发布了致歉声明,还对玩家进行了补偿。之后经过排查,确定是一位40多岁的在职男员工利用职务之便设置的,为了维权,工作室做了不少取证和排查工作,这个过程也打乱了原本的项目计划,仲裁直到现在才进入庭审阶段。
不过拉萌肯定是没有回避这个节奏的,后续还走了法律途径,这是比较合理的做法。毕竟乙游的主要玩家群体是女性,这种涉及侮辱性的内容确实会影响玩家的信任,员工竟然能在工作中随意添加这类备注,也能看出团队在内部审核或者管理上还是存在不足的。但也希望大家给官方一点时间吧,法律流程本身就比较耗时,这么久没有更新进展,玩家们有疑问也是正常的。
不管任何游戏,官方的工作人员尊重玩家是最基本的前提,也不管工作人员是不是真心热爱这个游戏的还是说就把它当成一个工作,但是玩家就是衣食父母,吃着饭然后砸碗确实不合适,工作室现在推进仲裁也是给玩家一个交代了,后续还是需要把维权的进展及时同步给大家,让玩家知晓这次节奏的最终结果。




