易玩(上海)网络科技有限公司
公司地址:上海市静安区灵石路 718 号 B1 北楼
注册地址:上海市闵行区紫星路 588 号 2 幢 2122 室
投诉举报邮箱:kefu@taptap.com
乙游辱女风波庭审开审!官方维权引玩家力挺
乙游辱女风波庭审开审!《月影别墅》前男员工夹带私货,官方维权引玩家力挺‼️🤔时隔近一年,曾引发全网震怒的《月影别墅》辱女事件终于迎来关键进展!✅️11月5日,游戏官方正式官宣,针对前员工利用职务之便在游戏内植入侮辱性内容的维权案件已进入庭审阶段,这场牵动无数女性玩家的争议事件即将尘埃落定。🤔回溯去年12月的风波起源,《月影别墅》在iOS端数据迁移过程中,有玩家意外发现游戏通讯录内的角色备注暗
《月影别墅》辱nv事件新进展❗庭审阶段中🔥
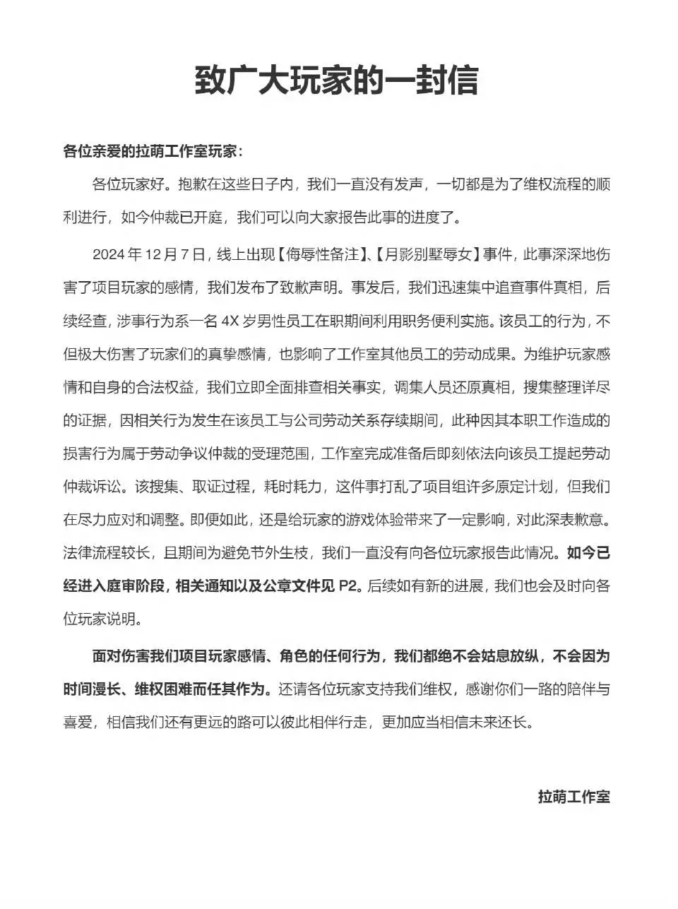
11月5号,乙游《月影别墅》官方发文,公开了“辱nv事件”维权案的最新进展❗❗❗致广大玩家的一封信出庭通知书回顾下事件起源,首先是玩家账号内出现“侮辱性备注”等辱女词汇,引发热议!去年12月7日,官方立即发文道歉。表示是“员工个人行为”导致,承诺开除该员工并补偿玩家随后第二天,官方公布了事件详细说明,补充了解聘通知书/离职协议,追加补偿道具时隔近一年后的11月5日,官方公开了最新维权进
【月影别墅】致广大玩家的一封信
血猎活动中心:官方25群:769638253微博:月影别墅B站:月影别墅公众号:拉萌工作室抖音:月影别墅
老乙游暴雷❗内部*原来真的存在❗
#今天游戏圈发生了啥 #游戏资讯 #资讯评论员 #月影别墅 国产乙女游戏《月影别墅》在IOS迁移过程中,公司给角色通讯录里的备注泄露了两位男主分别备注为“版本2110”、“你*👃”/已自主和谐部分内容这种备注无疑是不尊重虚拟角色的官方也是发现了行为的不妥,针对行为做出了道歉回应,并处罚了涉事员工不过看评论区里评论来看,貌似玩家对官方的道歉行为不太买账官方或许得拿出更多诚意来安抚玩家,
澄清恨角色节奏,系男员工个人行为
插播一条手游资讯。谁都没有想到,谁都没有想到,刚刚欢庆过三周年,月影别墅就因为前员工的不当行为引发了众多玩家的极度不满,很多玩家也担心起小破别墅的未来。节奏大概就是在小别墅新版的IOS迁移过程中,部分玩家发现角色被赋予了不雅的称呼,如某男主角被备注为“版本2110”,另一位男主则被标注为“某某鼻”,甚至有个女NPC的备注为“某表”。“内部员工恨角色”的节奏开始在玩家群里中发酵,甚至有玩家开始攻
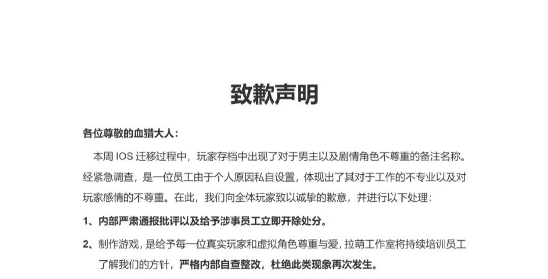
吃瓜丨《月影别墅》错误显示公司备注!
最近,有玩家爆料,乙游《月影别墅》在迁移数据时,由于配置错误,显示出了公司给角色通讯录里的备注(图片发不了,会被屏蔽)。男主 - “版本t0”另一个男主 - “你xx”女npc - “女x”目前官方已道歉并声明是员工个人问题,已开除涉事员工、表示严格内部自查整改,杜绝此类现象再次发生。 这个瓜挺大啊,玩家们能接受这个道歉吗?#今天游戏圈发生了啥 #游戏资讯 #资讯评论员 #月影别
月野恶意备注风波?内部回应❗
最近乙女游戏《月影别墅》出了个瓜。这个瓜要是放到更大的乙游里,估计连热搜都上了,玩家肯定还会为这件事骂官方很久,所以这瓜也算是能载入乙游史册吧……省流总结:因为微信小程序被举报,官方让玩家把数据迁到APP,结果配置错误,导致内部某个员工给游戏角色的备注显示给玩家了,游戏里,可攻略男角色一个被备注成“版本2110”,另一个是辱骂性词汇,重要女NPC也被标了侮辱性词汇。现在官方道歉了,说是员工个
《月影别墅》恶意备注角色名事件🔥🔥🔥
12/8号,《月影别墅》发布事件详细说明并再次道歉❗❗❗起因:游戏数据迁移过程中,游戏中的角色名被改了恶意备注省流版:1.这件事是23年10月份的测试干的,去年就已经被开除了2.负责游戏迁移人员共10人,全部受处罚,且1人被辞退3.从开发至今,都不存在“内部
时隔近一年,《月影别墅》侮辱事件终于开庭
等了快一年了,月影别墅那事儿终于开庭!官方已经发公告了(见图二)这事儿得从去年年底说起,当时游戏搞数据迁移,结果好多姐妹发现游戏里角色的备注不对劲,一个男主被备注成“你妈鼻”这种脏话,另一个男主的备注也阴阳怪气,还有一个女NPC更惨,直接被改成“女表”。玩个乙女游戏,结果制作组里有人这么不尊重角色和玩家,这谁受得了啊?这不是端起碗吃饭、放下碗骂娘吗?官方当时反应倒是快,说是公司一个四十多岁的
月影别墅辱女事件开庭,官方回应维权进展
相信各位Tapper还记得,月影别墅去年12月爆发了辱女备注事件,之后似乎就没有了后续消息,现在有了新进展,昨天官方发文称关于前员工不当行为的仲裁已经开庭了。事情的起因是版本数据迁移后,玩家发现部分男主和女性NPC的备注带有侮辱性词汇,官方立刻就发布了致歉声明,还对玩家进行了补偿。之后经过排查,确定是一位40多岁的在职男员工利用职务之便设置的,为了维权,工作室做了不少取证和排查工作,这个过程也打
空空如也
也许宝藏只是换了个藏身之处