职业树,兵种树,全英杰属性,装备属性解析
精华修改于2025/12/082062 浏览攻略
本帖长期更新
萌新参考,数据帝如果想要自己分析,可以留言我拿信源链接和测试模拟方法。
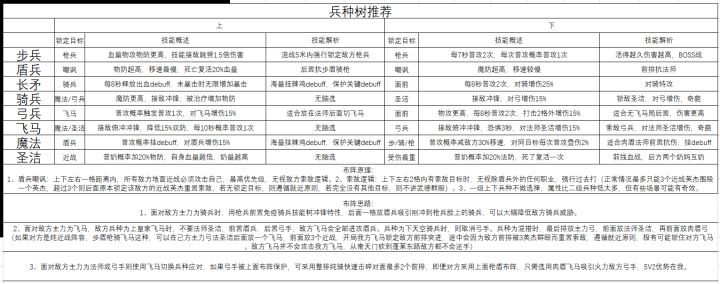
以上为兵种克制关系,所有英杰基础属性,职业树加成和技能等效伤害,兵种树逻辑分析,后期有空会分析一些冷门英杰运用场景,不浪费陪跑英杰。
信源:游戏内明文数据,游戏内测试,wiki数据
------分割线------
11.15
以上为现版本属性,已经过数据更新,装备数据有些我还没刷到,刷到实时更新,祈祷我不是非酋,脱坑前都更不全就搞笑了
(感谢姜子牙区风之子联盟ki老板截图分享我没有的暗影装备数据,以及在贴内提醒版本迭代和生效细节的大手子们
)
(感谢姜子牙区风之子联盟ki老板截图分享我没有的暗影装备数据,以及在贴内提醒版本迭代和生效细节的大手子们
)------分割线------
11.16
新增布阵原理(注:除圣洁外,所有陆军开场索敌都为最近目标,接战后优先处理索敌目标,之后2格内索敌,飞马游戏内标注为全场圣洁法师弓手,实际只有上下两排,总共5排的索敌距离,远了也锁不到,会采取第二索敌的就近原则)
新增基础布阵思路
新增装备推荐大方向
------分割线------
11.18
职业树已更新至改版后
装备属性新增一个
------分割线------
11.22
装备最高升到30级,每5级需要升星一次,升星需要材料的同时,还需要消耗一件同名装备。在能够给所有英杰装备上合适的装备前,不推荐升星任何装备。装备升星后只相当于多5级属于,和前5级加成是一模一样的,远不如装备的基础属性
------分割线------
12.8
又刷到一堆新装备,数据更新







