萌新攻略(相对干货版,氪金在最后)
2025/12/116483 浏览综合
1.开局攒蓝钻抽流萤(方式:推图以及把能看见的红点点了)
2.没到流萤池子抽卡只用星辉卷轴(蓝的)有流萤池子就连钻石和日耀卷轴(粉的)一起怼。
ps:如果有永久卡左下角每50抽领一个自选角色,大概会让你抽满的时间减少一倍。抽满需要64个本体。一次10连1000钻,50抽保底红角色。up池2天一换。(其实红角色概率还行,不氪也无所谓)

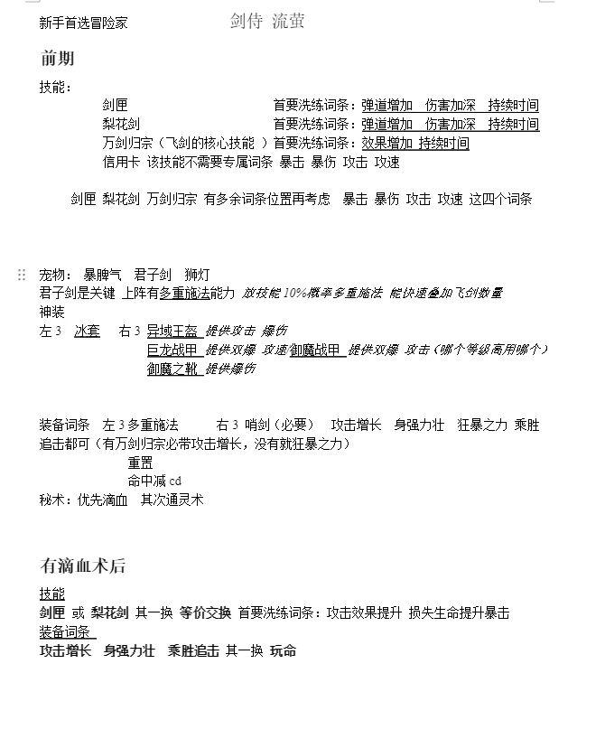
3.如何培养流萤,我就直接抄了论坛的。概括来说就是叠剑的数量会让伤害指数上升。
ps:如果不氪金完全不用看滴血术那段,需要做满活动两个半月后才能换,那时候你肯定啥都知道了。

4.还没有流萤怎么办?凑活凑活吧有啥用啥,能推的动主线就往后推,每一章就3个星辉卷轴了,有蓝色的星辉就抽,抽多了,技能等级高了,攻击高了,啥都过得去。
5.如果你是个追求效率的玩家,主线的优先级很高(70-1之前),因为活动副本以及各个系统都是推主线解锁的。提早一礼拜解锁,可以提早一礼拜混奖励。而且秘境也是随主线推图进度解锁后续

功能预告在主界面右上角三个杠
6.限时副本活动的核心是能混就混,不要浪费太多体力和蓝钻资源在上面,神域,领地之类有竞技性的说白了就是给氪佬提高情绪价值,我们能混到奖励就撤。奖励拿不完也无所谓,基础混的奖励足够把核心资源拿到了,比如永恒祝福的永恒紫晶,
毒液持久:拿着遁地沿着地图边边一个一个毒液圈范围的移动。
守卫战:力大飞砖,或者带个阴阳玉
割草、宠物:发现自己到了950明明都秒杀了还凑不到1000可以换手动按,还不够就换个技能上电塔这个打得比飞剑快。
乒乓:找个角落躲着,有子弹来了按一下技能。别干多余的事情
其余副本:想打满或者往后推基本纯看攻击力。
7.常驻副本:无尽一般用于刷钱(因为一般能刷到一两百层,挑战打装备和宠物碎片用于提高战力(每天打完红点没事干,有体力就刷这个,没体力就无尽挂着,当然没推完主线推主线)。其他能打多少就打多少,不用太浪费体力。
8.祝福手里有闲钱就升一些,最低是不卡永恒祝福。一般我手头留有1000万金币的余量就会去升。繁荣祝福的话,感觉大部分都挺有用看着喜欢升就好,毕竟都很费时间。
ps:如果一口气花七八万钻石抽技能的话,手里如果没有个千万金币可能不太够升级技能。所以充钱越多的越缺金币
9.神器优先解锁神装秘典,星耀圣杖。这俩不解锁开宝箱不提前累积。。。是后期加攻击力的大头,可以无限叠加。
10.技能词条洗练的话一般对的词条刷到红色够用了,追求极限洗满40级也行。(图从群里拿的)




11.涅槃,到这时候要么氪了很多要么已经一两周过去了。首先,尽可能的推到第五层挂机。然后把每周的任务做一下,换完蓝钻洗炼石什么的。
12.氪金性价比推荐:
第一档:永久卡(抽卡角色翻倍),溯光行囊(永久限时副本奖励翻倍)
第二档:6元首冲,主界面-征程,商店-助力,黑金月卡
要快速提高攻击:商店-推荐-新包紫金礼,旁边的300个神器的钥匙,(用钥匙叠攻击一定记得先开出那俩神器神装秘典,星耀圣杖,有这俩才能叠)
要钻石抽角色,一般30块2.2w钻,这种到处都是(10个券算1000)
想开了秘术马上有滴血术的氪金:商店-礼包-材料-68元120秘银(1000个秘银一个秘术)

