【全面战场】好用!综合性能怪!AK-12精改!
2025/12/14692 浏览攻略
Hello,各位三角洲的干员大家好!三角洲行动全面战场模式,由于地图大并且地形复杂,然后地形复杂,经过反复的研究,也是改出了这款AK-12突击步枪,这次的改枪我相信一定有不少干员会喜欢的!

【改装版AK-12突击步枪基础介绍】
外观方面:这把改装版AK-12突击步枪整体呈深灰色,枪身结构紧凑且带有多处镂空设计,枪管较长,枪口安装有消焰器,枪管上方配有皮卡汀尼导轨,可安装瞄准镜等附件。机匣两侧有对称的弹匣释放按钮和快慢机,枪托为可伸缩式设计,握把下方带有手指凹槽,整体造型兼具实用性与现代感,各部件布局清晰,通过线条标注出枪管、枪托、弹匣、瞄准镜等多个可改装组件。

武器代码:AK-12突击步枪-全面战场-6I82U9K0BS205M2DA91B4
内含配件:AK镂空握把、AK12精英脚架长枪管、沙暴垂直补偿器、骨架狙击枪托、斜角阻手器、KC猎犬护木片*2、DBAL-X2紫色激光镭指、DD蟒蛇护木片*2、AKS-74U延长弹匣45发、蜜獾小口径快拔套(黑}、全景红点瞄准镜、泽宁特拉机柄帽。
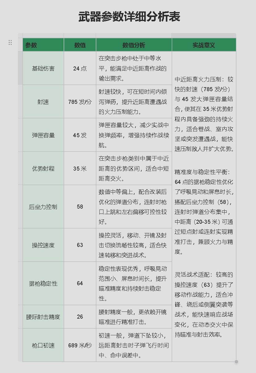
【武器数据】

弹道与稳定性:改装后武器兼顾了精准度与持续火力,通过缩小瞄准晃动范围、延长屏息时间、降低后坐力倍率,既提升了中远程单点精准度,也增强了近距离连射的可控性,综合性能更适应复杂战斗场景。

从数据种可以得出:改装AK-12突击步枪是一把以“中近距离火力压制+稳定性”为核心优势的枪械。其较高的射速、大弹匣容量与优化的后坐力控制,使其在35米内具备强劲的持续输出与压制能力;64点据枪稳定性则提升了中距离精准度,兼顾动态作战中的瞄准效率。虽远距离作战能力有限,但在复杂地形攻坚、快速突击及团队火力支援中表现突出,适合追求“灵活移动+持续火力”战术的玩家,是一把综合适配性较强的实用型突击步枪。

适合玩家:中近距离作战偏好者:适合习惯在城区、巷战等复杂环境中主动接战的玩家,可充分发挥其射速、容量及稳定性优势。
注重持续火力与操控感的玩家:无论是新手还是进阶玩家,均能通过其可控的后坐力和灵活的操控快速上手,在连射与移动中保持输出节奏。
团队战术中的突击手/火力手:可承担近距离突破、侧翼支援或火力压制角色,为团队打开进攻缺口或掩护队友推进。
不适合玩家远距离精确射击需求者:优势射程35米,超出后伤害衰减明显,弹道稳定性下降,不适合依赖远距离狙击或单点精准打击的玩家。
极致腰射流玩家:腰际射击精度(26)一般,依赖腰射进行近战的玩家可能难以发挥其优势,需依赖开镜瞄准提升命中率。
【弹道体现】

从图中可以看出,子弹多了很多,同时这把枪换弹速度快,并且前面的弹道都是非常稳的,非常的秒!

手感与总结:这把改装版AK-12突击步枪的手感可概括为:“操控灵活,连射稳定,中近距离表现扎实”。较高的操控速度(63)带来流畅的移动与开镜体验,配合优化后的据枪稳定性(64)和后坐力控制(58),连射时枪口上跳与左右偏移幅度适中,弹道集中且易掌控;785发/分的射速与45发弹匣容量结合,开火时反馈干脆,火力持续性强,腰**度虽一般,但开镜后瞄准稳定、屏息时间长,整体上手门槛低,适合中近距离快速突进或持续火力压制,给人“稳、快、准”的综合操控感受。
以上就是:改装版AK-12突击步枪强横改装全部内容!如果大家有想法,欢迎去评论区留言,轩辕也会跟大家一起交流互动的!点赞关注,咱们下期见~



