【全面战场】突击猛攻流!45发超强换弹!AK-12精改!
01/09844 浏览攻略
Hello,各位三角洲的干员大家好!三角洲行动全面战场模式,由于地图大并且地形复杂,然后地形复杂,经过反复的研究,也是改出了这款AK-12突击步枪,这次的改枪我相信一定有不少干员会喜欢的!

【改装版AK-12突击步枪基础介绍】
外观方面:改装版AK-12突击步枪,整体采用深色金属质感涂层,枪身结构兼顾模块化设计与经典AK系特征。枪管上方设有长条形散热孔护木,顶部及侧面配备多段战术导轨,可适配瞄准镜、战术灯等配件。枪口装有消焰器或补偿器,前护木下方配有垂直前握把提升操控性,枪托为可伸缩式设计,尾部带有缓冲垫。枪身细节处可见机械瞄具、拉机柄及弹匣接口等部件,整体造型兼具现代战术风格与耐用性。

武器代码:AK-12突击步枪-全面战场-6IKVFM40BS205M2DA91B4
内含配件:AK镂空握把、AK12精英脚架长枪管、DTK制退器、骨架狙击枪托、RK-0前握把、DD蟒蛇护木片*4、AKS-74U延长弹匣45发、蜜獾小口径快拔套(黑)、多用途战术增高架、PERST-7蓝色激光镭指、微型红点瞄准镜、泽宁特拉机柄帽。
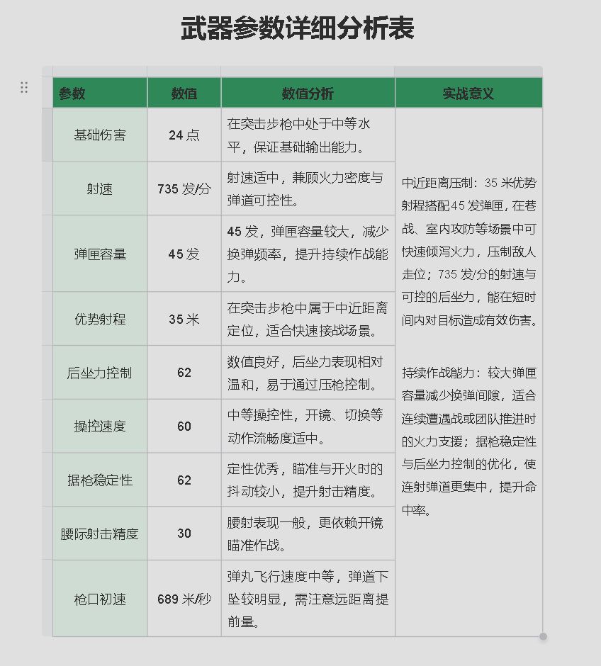
【武器数据】

后坐力与稳定性:通过对稳定性、后坐力、动态射击精度的多维优化,这把AK-12既保留了突击步枪的火力优势,又显著降低了操控门槛——无论是中近距离连射压制、中远距离精准屏息射击,还是移动中快速跟枪,均能提供更稳定、可控的弹道表现,实战中容错率更高,适合追求“精准火力+持续作战”的玩家。

从数据种可以得出:改装版AK-12突击步枪是一把综合性能均衡的中近距离突击武器,核心优势在于可控的后坐力、较高的稳定性与较大弹匣容量。其设计兼顾火力持续性与射击精度,在巷战、室内攻防等场景中能提供可靠的压制力,同时支持多种开火模式,适配不同距离的战斗需求。适合偏好中近距离突击、注重团队火力支援的玩家,上手门槛适中,既能满足新手对稳定性的需求,也能让进阶玩家通过精准操控发挥其战术价值,是一把在中近距离作战中表现稳定的实用型突击步枪。

适合玩家:中近距离突击玩家:偏好主动接战、快节奏攻防的玩家,能发挥其射程与火力优势,在冲锋或迂回战术中快速突破。
注重稳定性与容错率的玩家:后坐力控制与据枪稳定性数值较高,对压枪技巧要求适中,新手易上手,进阶玩家可通过改装进一步提升上限。
团队作战中的火力手:适合承担中近距离火力输出角色,配合队友突进或防守,利用持续火力为团队创造优势。
不适合玩家远距离精准射击偏好者:优势射程限制了其远距离作战能力,超出35米后伤害衰减明显,难以与狙击枪或长射程步枪抗衡。
追求极致腰射玩法的玩家:腰际射击精度较低,依赖开镜作战,不适合习惯无镜近距离盲扫的战术风格。
【弹道体现】

从图中可以看出,子弹量上去了,由原来的30发提升至45发,换弹的速度也很及时, 后坐力通过改造已经降低了很多,整体来讲命中率很高,并且十分好控,弹匣偏多+换弹快,非常适合突击兵进行使用,整体使用体验比较优秀!

手感与总结:改装版AK-12突击步枪手感表现均衡且易上手,中等射速与45发大弹匣搭配,开火时节奏平稳、火力持续;后坐力控制与据枪稳定性双62的数值加持下,垂直与水平抖动幅度较小,压枪手感柔和,连射弹道集中;操控速度适中,开镜与移动瞄准流畅度尚可,整体反馈偏向“稳扎稳打”,适合中近距离连续作战,无论是新手还是进阶玩家都能快速适应其射击节奏。
以上就是改装版AK-12突击步枪强横改装全部内容!如果大家有想法,欢迎去评论区留言,轩辕也会跟大家一起交流互动的!点赞关注,咱们下期见~



