暴走英雄坛入侵现实世界观(小说构思):
修改于02/21795 浏览综合
看过一些游戏入侵现实的文章,我早就想写一篇与暴走有关的了,情节还没想好,先做一个构思:
首先,这是一个什么世界框架?能不能以真实的现实世界作为框架?我认为不能。游戏的入侵必将引起世界格局、国政体系的变革与重塑,引入这一方面的内容,不仅会增加无用情节,增大写作难度,干扰读者体验,更有可能触及敏感区域,导致小说无法正常发表。可以采用以下方式避免,要么忽略世界格局的合理性,要么塑造一个架空的古代高武世界观进行写作。
金条会无比珍贵,现实世界中没有暗号,也没有充值入口,没有月卡,也没有看视频领金条,金条属于规则类货币,有特殊的防伪标识,现实中的黄金打造的金条不具备流通属性。金条只能通过开迷失的世界宝箱和“圣龙岛”副本的宝箱获得,平民通过打桩也有极小的概率触发奇遇,获得1根金条。
NPC必须存在,在主角的侠义视角下,世界观内会出现很多奇人异事,很正常,但是在广义视角下,由客观实在的人引起的奇人异事难以逻辑自洽,再加上门派、副本都需要NPC,所以在小说的框架中,除了客观实在的人,还需要一批NPC。
玩家可以通过打桩、迷失的世界宝箱与奇人异事、福地等方式获得潜能,用潜能对自身进行升级。其中,打桩收益与自身的等级成正相关,此外,还与自身的臂力值有微弱的关系。
迷失的世界定义:居民区之外,即属于迷失的世界,每日凌晨0点会刷新很多宝箱,但也会出现更多的“奇人异事”入口,比例大约为2:10,入口隐形,当人到达入口附近会被强制拉入与NPC产生交互,NPC实力随机,从不堪一击到神乎其技都有,与进入者实力无关,进入者战斗胜利会获得潜能、银两和经验奖励,通过选择不同的对话,对于部分NPC可以避免战斗直接获得奖励,部分NPC无论如何选择都会触发战斗,若战斗失败,对于部分NPC仍然会获得奖励,部分NPC会将进入者限制自由,部分NPC会直接杀死进入者。由于NPC实力随机,所以只有实力强大的人才会在每日凌晨进入迷失的世界进行探索,实力弱小的人一般只敢在第二天天亮后才敢进入,即便如此,仍然有可能触发一些大佬遗漏的奇人异事任务,运气好遇到较弱的NPC直接获胜,或通过对话避免战斗,或战斗失败后获取奖励并被放出,运气不好则被NPC限制自由或直接杀死,比如如下奇人异事:

修炼进阶外功能增加战斗力,修炼进阶轻功能增加移动速度和战斗命中与闪避,修炼内功能够增加自身的血量与内力上限,还能增加寿命。
每一个人并非像游戏中那样的寿命无限,而是有正常寿命,每个人的具体寿命具体不可知,但大概能够感应到。
由于游戏规则的限制,达到13岁才可开始修炼,根据后来的统计,普通人由于资质、寿命的不同,在寿命耗尽之前,能够修炼到300到400级。
假如一个人的等级达到了300级,则他可以主动进入轮回,进入轮回后,保留自身记忆,等级清零,重回13岁,并获得全新的、更长的、更高质量的寿命,获得一定量的真元用以强化自身。哪怕是资质极差的普通人,采用极致单升(即只升级一门基础功法),修炼一辈子大概都能达到300级,除非是一些患有重大疾病,或者有严重不良嗜好和生活习惯,亦或者浪费了大量的时间懈怠修炼享受生活,否则,几乎都能在寿命耗尽之前达到300级进入轮回。倘若一个人在寿命耗尽之前,仍没有达到300级,则不会进行轮回,直接生死道消,魂飞魄散。
未达到300级也可以主动进行轮回,并获得相应的真元,但其并不会获得新的寿命,也不会计入轮回次数,一切又得重新修炼,这就是饮鸩止渴。除了能够让人获得真元转化为昙花一现的力量,可能最大的好处就是能让人拥有很多个青春。
普通未轮玩家都会选择稳扎稳打的打桩达到300级,部分实在没法通过打桩达到300级的玩家,会铤而走险闯迷失的世界,由于能致死的奇人异事毕竟占少数,所以也有不少人通过闯迷失的世界获得了足够能达到300级的潜能,当然,也有不少人身死道消。
进入轮回后,在自身寿命耗尽前若达到400级,可以进行第二次轮回,若没有达到400级,则也会生死道销,魂飞魄散。虽然难度增加,但轮回者在轮回时会获得约17点属性,这些属性可以用来强化自身,若强化根骨,则拥有更高的修炼速度和17年寿命,若强化悟性,则拥有更高的升级效率,虽然也可以强化自身的臂力和身法,但一般玩家都会增加自身的根骨或者悟性,或者二者皆增加一些。此外,轮回者也会根据自己的修炼等级,获得一些真元,这些真元能够用来强化自身经脉,提高自身的生命值,内力值,四维属性,升级速度和修炼速度,提高生命和内力值都能提高自身的寿命,提升四维中,若提升根骨,也能增加自身寿命,提升悟性,或者提升升级速度与修炼速度则可以加快自身的升级和发育速度。
资质较好,轮回前修炼的更多、等级更高的玩家会采取均衡加点,既增加自己的修炼速度与寿命,也增加自己的战斗力,让自己更有实力,并开始寻找宝箱闯奇人异事,甚至开始下副本。资质较差的玩家,则一般会采取悟性、根骨+极致带脉的方法,以确保自己有机会进入第二次轮回。
由于修炼速度变快了,寿命也变长了,有这么多的助力,第二轮的轮回难度也不会太大,一般能进行一次轮回的人都能进行二次轮回,第二次轮回会获得25点自由属性。
而第三次轮回难度上升很大,需要达到500级,而从400到500级所需要的潜能是从1到400级所需要潜能的两倍,且由于经脉越往上升级,消耗的真元会呈指数级上升,后面的升级获得的,寿命和修炼加速往往不足以弥补轮回等级要求的提升,此时就是考验玩家真正资质的时候,几乎有80%的玩家都无法进行三轮。
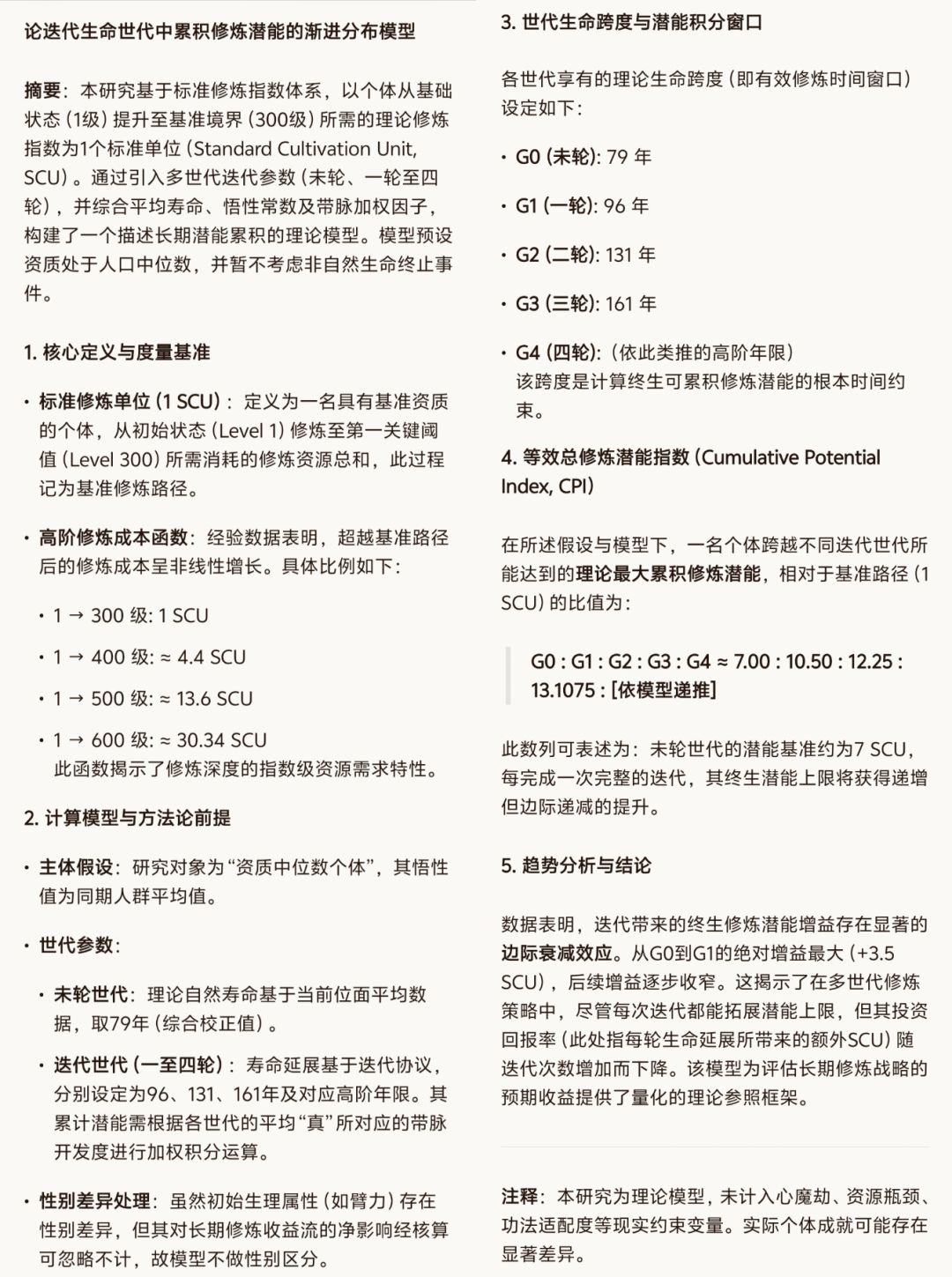
有专家特意研究了这方面的内容,并发表过一篇论文,以下是论文概括截图:


这个数据看似很高,但仔细想想就会发现并非如此。
未轮人平均修炼值为7,满足1即可进入轮回获得新生命,几乎谁都能做到,二轮为10.5,对比4.4似乎也不多,但实际上:
一方面,一个人要升基本武器等级,基本轻功等级,基本内功等级,进阶内功等级,而一个中位数的人哪怕一生中的大部分时间都在打桩,也就只能将两门基本等级升到400,更何况,还没算躺床升级的时间。另一方面,一个人并不是能一刻不停的修炼打桩,他也要吃喝拉撒,除非家境雄厚,否则都要进行工作以换取生活所需。
而三轮就更可怕了,中位数人群的修炼值为12.25,而从1到500级大约需要13.6点修炼值,这也就意味着,有半数以上的二轮的人哪怕穷尽一生,不吃不喝的修炼,也无法达到500级。
而剩下的一部分人穷尽一生的修炼,也就只能堪堪将一门基本等级升到500,实现一个极低质量的三轮。且是以不进行任何娱乐活动,不进行任何躺床修炼为代价的,真元数量几乎为零,没有经脉的加持,想要迈入四轮的600级更是痴人说梦,相当于就是硬续命160年。
当然了,其实也没有理论中的那么困难。玩家但凡有些实力,就可以组团下威虎山副本或者圣龙岛副本,尤其是当通关圣龙岛副本时,有极低的概率爆出一枚“海外金丹”,服下这一枚海外金丹,即可增加一年寿命,爆率根据专家计算,圣龙岛每次爆率大约为0.25%,可以理解为打200场(约4年),就能保底一颗海外金丹。
没有实力的玩家也可以找金团,不过嘛,价格可不便宜,不是游戏版暴走的十几二十块钱,而是动辄成千上万,一般没有实力的玩家资金上也不是很雄厚,难以支撑起长期的金团消费。而那一些很有实力的玩家一周只带一次金团即可拥有丰厚的钱财,其他时间都用来修炼,根本不耽搁。
除此之外,打圣龙岛也能爆出九转混元丹,服下后能够增加躺床进度,用更多的时间进行升级。
除此之外,能增加寿命的丹药还有:
△延生保命丹:核心功效为战斗中每回合持续回复5%生命和内力,脱离战斗后每秒回复20%生命和内力,并能持续修复内伤,持续4小时。经过大量样本实验研究可证实,延生保命丹期间寿命不消耗,可以为寿元将近的人强行续命。
△生身丹:核心功效为服下后立即恢复满血满内力无内伤状态,并驱散自身可驱散的异常状态。经过研究发现,每服下一颗生身丹,大约会增加自身约1天的寿命。有品阶的生身丹能够增加更多寿命,但由于样本过于珍贵,无法进行研究。有大佬传言,一颗绝品·生身丹大约能够增加一年的寿命。
而当一个人达到600级后,学术名称叫做达到神乎其技一重,但人们更喜欢称呼这为“化神”,因为一旦一个人达到600级,无论这个人是几轮,都会立刻摆脱寿命的束缚,实现真正意义上的永生,这也就是常说的,熬出头了。
由于拥有了无尽的寿命,所以,许多三轮者达到600级后,反而不着急四轮了,而是直接躺到天荒地老,以换取四轮的极致强度。
关于生死:很不好设定,由于该事件实力差距过于悬殊,如果设定为被击杀即死,一旦出现顶级强者暴起屠城,这个世界的秩序很难维系,而如果设定为所有非寿元耗尽的死亡都会复活,就会引发对生命的不尊重不敬畏,所有人都不会真的死,这篇文章的许多情节就会失去意义,主角的冒险也不会再冒任何险。所以要在二者之间做一个权衡,我将设定为:在居住区安全区内被杀死则会复活在家中,无家者会刷新在固定的复活点,而在迷失的世界内被杀死则会真实死亡,神魂俱灭身死道消。


