首页
排行榜
发现
云游戏
PC 游戏
动态
发布
论坛
TapTap 制造
聚光灯 GameJam
开发者中心
创作者中心
下载手机 APP
扫码下载
Android APK 下载
版本:v
App Store 下载
版本:v
下载 PC 版
Windows 版下载
版本:v
下载 TapTap
TapTap 手机 APP
扫码下载手机App
Android APK 下载
版本:v
App Store 下载
版本:v
TapTap PC 版
Windows 客户端下载
版本:v
彧尧
关注
彧尧
关注
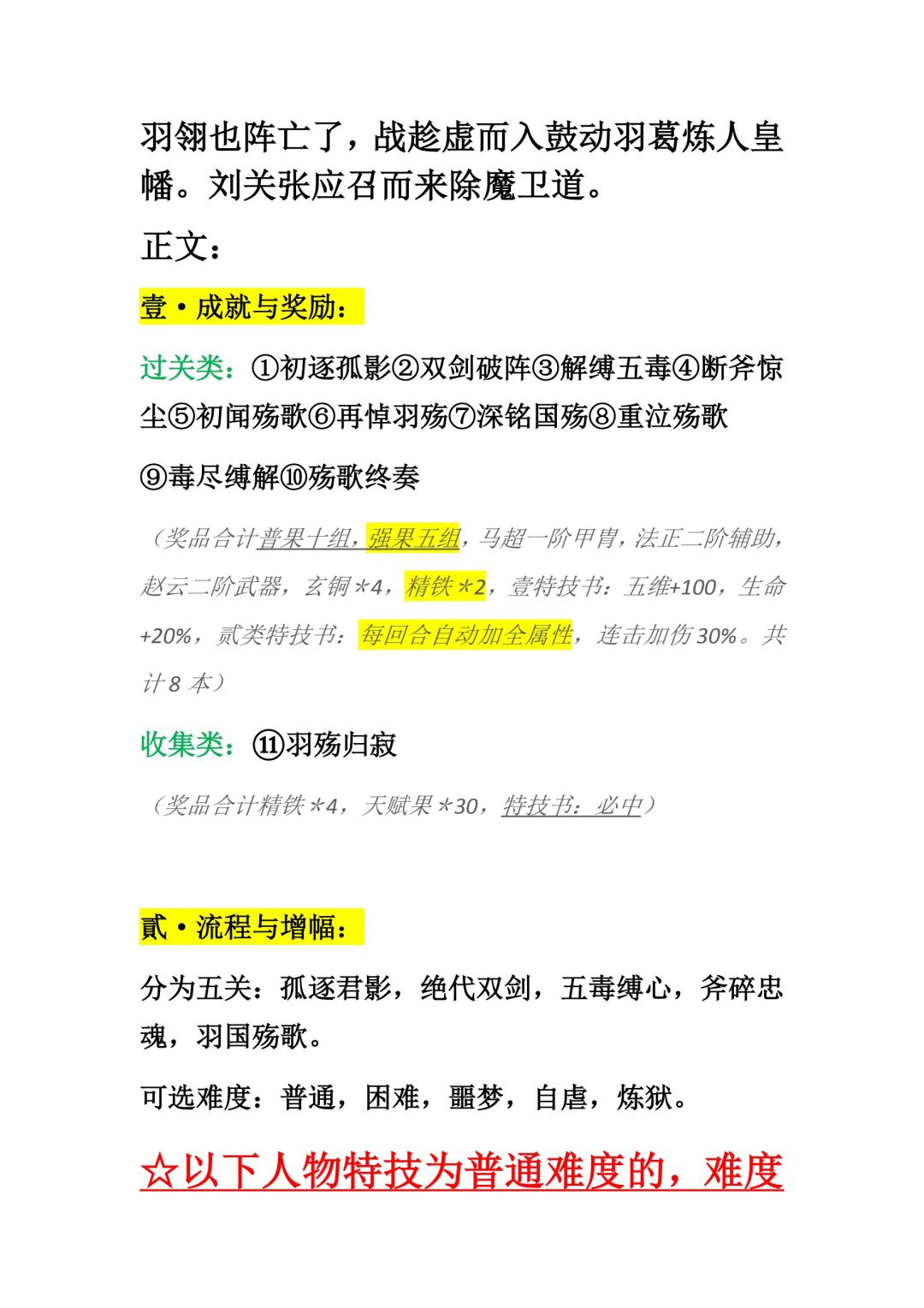
挑战模式·攻略汇总(持续更新目前仅羽国殇歌)
精华
修改于
02/27
218 浏览
💡投稿攻略
猜你想搜
三国戏英杰传 挑战模式攻略
6
1
3