族荀彧武将攻略(斗地主排位专精篇)
原创作者:授主之欲
微信搜索‘’三国桃园‘’小程序,更多精彩内容等你来看~
族荀彧武将攻略(排位斗地主实战)
武将评价:强度不错,虽说后期容易被掣肘,但是配合不少,克制很多武将,斗地主和排位都很强,军八理论上也不弱。
这一期我只讲斗地主和排位,我军八不咋玩,大家看看思路,应该差不多。

武将技能逐个解析
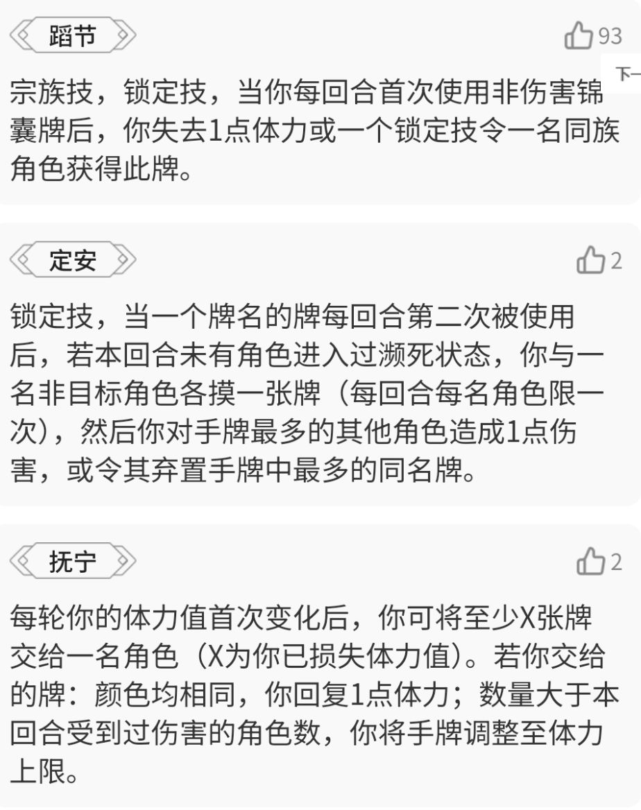
蹈节 :宗族技,锁定技,当你每回合首次使用非伤害锦囊牌后,你失去1点体力或一个锁定技令一名同族角色获得此牌。
蹈节这个技能可以回收锦囊牌,二次使用同名牌触发定安,增强了族荀彧的爆发,不过后期该还得删,注意进入濒死技能会失效。
定安:锁定技,当一个牌名的牌每回合第二次被使用后,若本回合未有角色进入过濒死状态,你与一名非目标角色各摸一张牌(每回合每名角色限一次),然后你对手牌最多的其他角色造成1点伤害,或令其弃置手牌中最多的同名牌。
定安是族荀彧的核心技能,既可以配合队友打击对手,也可以掣肘对方,忌惮你的技能从而不敢使用同名牌。
抚宁:每轮你的体力值首次变化后,你可将至少X张牌交给一名角色(X为你已损失体力值)。若你交给的牌:颜色均相同,你回复1点体力;数量大于本回合受到过伤害的角色数,你将手牌调整至体力上限。
这个技能是族荀彧的辅助防御技能,可以回血摸牌,不过实战中要注意给牌太多很可能让定安肘击队友(不过根据这一特性也有很多配合,如郭嘉、黄承彦,后面会详细讲)
小tip:
1.蹈节牌可以给队友(前提是队友是同族,比如荀莳)
2.抚宁体力值变化的前提是每轮首次,所以就算第一次不触发技能,第二次变化也没了。
3.抚宁至少得给1张牌,就算你这一轮是两血,回一滴血到满血了,最少也得给1张牌,但是此时你给的牌大于零张,即一张及以上就可以将手牌调整至手牌上限,如下图:

4.有人进入濒死定安本回合就失效了,所以对手可以进入濒死防止你继续肘击,同时你也要注意一滴血的时候把蹈节删了,别扣血。
5.根据第4点,有个小建议,击杀目标一滴血的情况下,有时候可以先进攻他队友(有同名牌的情况下),再触发定安肘击目标角色,这样收益更大,防止对面卖血进入濒死阻止你后续收益。
排位思路与组阵
族荀彧很吃牌运和配合,同名牌的二次使用很关键。所以我分两个类型,第一类是辅助荀彧类,第二类是双核爆C类。
辅助荀彧类:
1.曹叡:
给荀彧牌,能双刀,也大大增加了摸到非伤害锦囊牌的概率。推荐二三号位,曹叡二荀彧三。
2.界郭嘉,荀莳,黄承彦,薛灵芸(我把这种肘击队友的组阵归为一小类):
推荐荀彧一号位,基本思路是开局杀队友,郭嘉给牌(非伤害锦囊),荀莳给牌,黄承彦看对手(现在只有斗地主)。思路挺简单的,队友是卖血武将就不怕队友被肘击,不过还是要注意操作,别把队友肘击进入濒死了。
薛灵芸有点不一样,推荐薛放一号位,荀彧多给牌,肘击薛收益很高。
3.卫兹张松:
差不多,队友给好牌,直伤肘击就完事了。
4.陈登
多刀,类似,不多说。
双核爆C类:
1.谋许攸
许攸双火攻双过河,还能给族荀彧技能,堪称是最完美的配合了。这个组合我推荐许攸二号位,荀彧三号位。过牌直伤都是很强的。
2.谋文丑(武安国也一样)
可曾听闻河北决斗王?文丑一号位,荀彧四号位,决斗就完事了。文丑一号位单出本来就强,何况荀彧还能抚宁给牌,还能定安给牌肘击对面,配合也堪称一绝。
3.多刀类(突然发现配合太多了,放一起)
强的有:谋关羽,谋华雄,sp曹操,管亥,魔司马懿,祢衡,族钟琰,彭羕,魔曹操,吕玲绮,族荀莳,荀采。
这些武将都与荀彧有非常强大的配合,谋关可以封牌双刀对手,配合荀彧肘击斩杀,推荐关羽一号位;谋华雄三刀"博弈",出闪同样能触发抚宁,推荐华雄一号位;SP曹操双刀,本身也强,位置都行;管亥扭扭将,类似于华雄,推荐一号位;魔司马印牌类似,位置都行;祢衡:"战战战我杀杀杀,队友摸牌我摸牌",推荐一号位;钟琰彭羕多刀;魔曹操无中生有;荀莳荀采蹈节,爆发也高。
次强的有:界黄盖(一号位),吴景(四号位),谋张绣(一号位),界张飞(一或二),关张(一号位),界法正(一或二,原理是双刀),鲍三娘(一号位),曹纯(位置都行),界贾诩,黄祖,周处,张芝,蒋琬(一号位),谋庞统,族钟繇,魔吕布(双决斗,但是很容易进濒死,所以配合不多)。
这些武将简单易懂,我也就不赘述了。
总之配合确实比我想象中的还要多很多,大家排位选我上述的强的配合就行,当然还可能有遗漏,不过也大差不差了。
斗地主思路
同样的,族荀彧斗地主也有很多和排位类似的配合,不过斗地主选将有随机性,所以刷牌是能我们做的。
族荀彧地主农民都可以,农民强于地主,地主容错不高,而且后期太乏力。
农民角度:
刷牌我建议刷无懈和桃,能够处理百分之九十五的情况了,无懈触发蹈节回收,再通过抚宁回血摸牌。魔吕布的话刷闪和桃子无懈,遇到刷不到也没招。
地主角度:
我推荐刷无中生有或者顺手,最好有桃子。锦囊触发蹈节回收,双刀继续触发定安,满满肘击农民。不过短板也很多,比如农民卖血进入濒死定安就失效了,农民不用两张同名牌反制你,后期也很难有两张杀,血线难以保证蹈节只能删。所以我建议吃桃保证自己血线,或者刷很多装备防御,再给农民废牌回血补牌。
总结
族荀彧这武将确实挺强的,这一版虽然被削了,但是强度还是有的。配合很多,斗地主和排位都不错。军八我虽然没玩,但是我觉得肯定不弱,毕竟能摸很多牌。很推荐大家入手,虽然有点小贵,祝愿大家都能狗托出来!

