首页
排行榜
发现
动态
云游戏
PC 游戏
论坛
创作者中心
开发者中心
TapTap 制造
聚光灯 GameJam
发布
下载手机 APP
扫码下载
Android APK 下载
版本:v
App Store 下载
版本:v
下载 PC 版
Windows 版下载
版本:v
下载 TapTap
TapTap 手机 APP
扫码下载手机App
Android APK 下载
版本:v
App Store 下载
版本:v
TapTap PC 版
Windows 客户端下载
版本:v
Getsuga Tenshou
关注
Getsuga Tenshou
关注
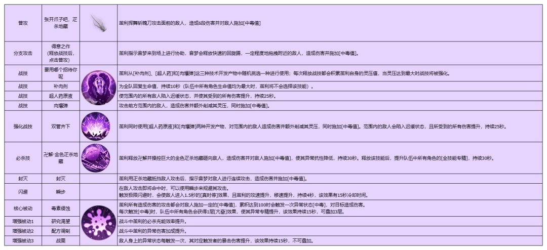
涅茧利技能
3 小时前
306 浏览
综合
#境界刀鸣
境·界 刀鸣
8.4
ARPG
动作
死神
4
5