【无悔攻略】轻松获得残唐五代全结局(归义军篇)
03/203940 浏览攻略集合
写在前面:各位王上好,我是子在川上曰。今天带来的是残唐五代剧本归义军的开荒指南,希望能够帮助各位王上轻松获得全部结局。
一、剧本新玩法与目标讲解
本次剧本新增了帝国局势与宗亲义子玩法,同时保留了国家使命任务,接下来我也会依次介绍对应玩法。
帝国局势:开局部分势力可选择【护唐】或者【反唐】加入不同的阵营,开启阵营战玩法,在一定时间内消灭对方盟主即可获得阵营战胜利,从而进入不同的帝国局势,进而触发对应终局使命任务。
宗亲义子:在五代十国中,可通过招募获得各具特色的宗亲义子,通过特性获得额外帮助,其中节度类宗亲义子还可以自动建设城池与自行出征
国家使命:通过完成对应的任务线从而进入结局
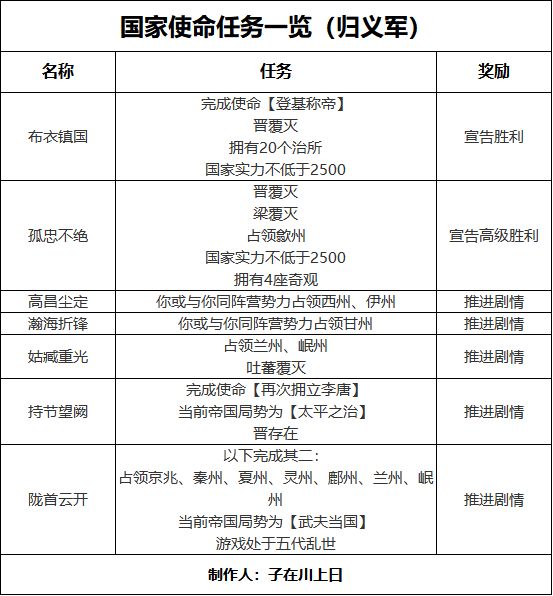
归义军的具体国家使命任务可见下表:

二、开荒流程演示
本次残唐五代剧本,归义军可获得的结局为【布衣镇国】、【孤忠不绝】、【隐没瀚海】
我们依旧分阶段按照剧情完成终局国家使命任务,我将归义军的故事分为五个阶段,
第一阶段:
本阶段以完成开局剧情,触发后续使命任务为主:
开局触发剧情【张氏母子】,选择【关入三界寺】,则可进入【布衣镇国】结局任务线;选择【不杀】,则可进入【孤忠不绝】结局任务线。

选择【不杀】,后续可触发局内剧情,若选择【再等等……】则可进入【隐没瀚海】结局


第二阶段:
本阶段以完成【高昌尘定】、【瀚海折锋】、【姑臧重光】使命为主
开局不论是选择进入哪条终局使命任务线,皆可触发这三个支线使命任务,我们可以优先攻占西州、伊州,攻灭回鹘、吐蕃,扩展自身的治所,顺便打通道路。
第三阶段:
本阶段根据开局选择不同,分别完成【持节望阙】或【陇首云开】使命任务。
若开局选择【不杀】,则在打通道路后,可选择攻灭梁国,进入到【太平之治】帝国局势,再完成【再次拥立李唐】使命任务,以完成【持节望阙】使命任务
若开局选择【关入三界寺】,则在打通道路后,可选择攻灭晋国,进入到【武夫当国】帝国局势,接下来只需要分别攻占京兆、秦州、夏州、灵州、鄜州、兰州、岷州,即可完成【陇首云开】使命任务。
第四阶段:
本阶段以完成【布衣镇国】与【孤忠不绝】剩余使命任务为主。
1、【布衣镇国】:在我们完成【陇首云开】任务后,可修建大明宫,完成【登基称帝】任务,之后攻占足够的治所,即可达成任务需求。
2、【孤忠不绝】:在我们完成【持节望阙】任务后,可攻灭梁国,占领占领歙州(为吴国要地),然后修建足够的奇观,即可达成任务需求。具体奇观可见下表:

第五阶段:
在达成【布衣镇国】终局使命任务后,即可解锁【布衣镇国】结局。

在达成【孤忠不绝】终局使命任务后,即可解锁【孤忠不绝】结局。

三、结束语
感谢各位的观看,希望我的攻略能带来一定的帮助,同时也祝无悔华夏越来越好。


