童话师公会玩法攻略
精华修改于04/16419 浏览童话岛评测家
图2为图片版攻略,有不对的地方欢迎指正!
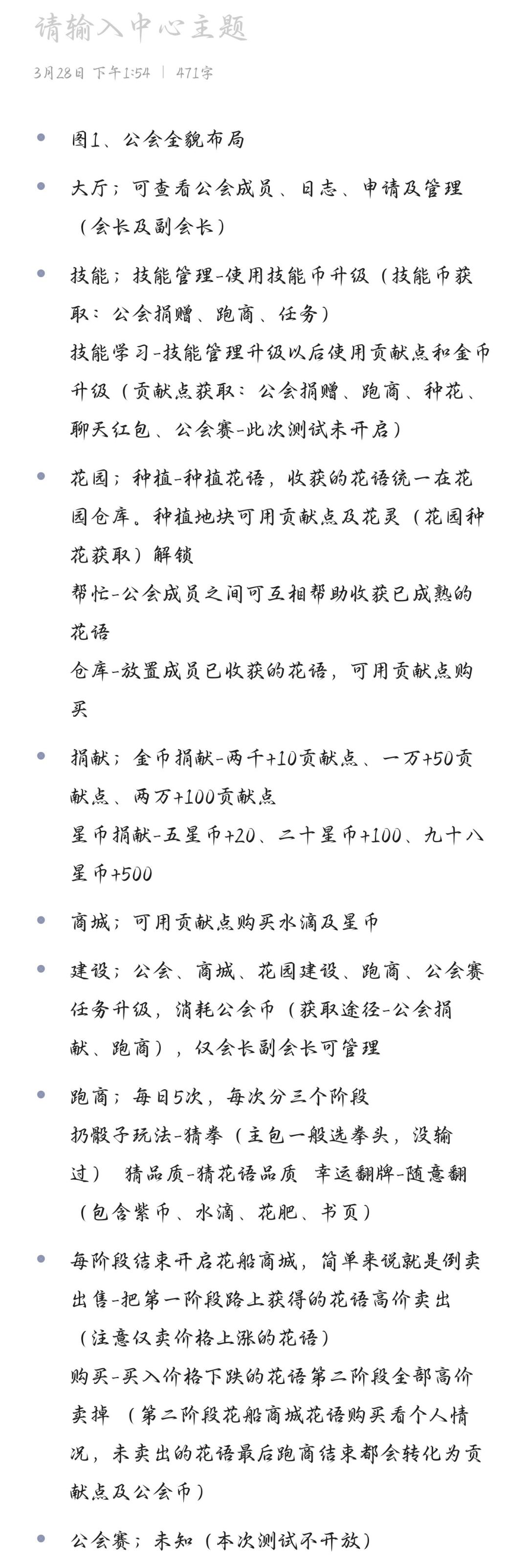
图1,公会全貌布局
大厅;可查看公会成员,日志,申请及管理(会长及副会长)
技能;技能管理-使用技能币升级(技能币获取:公会捐赠,跑商,任务)
技能学习-技能管理升级以后使用贡献点和金币升级(贡献点获取:公会捐赠,跑商,种花,聊天红包,公会赛-此次测试未开启)--一定要点技能!升级技能可以增加童话值,增加小物在绮梦关卡的数值。紫币不过购买设计图可以用这个办法过绮梦关卡。
花园;种植一种植花语,收获的花语统一在花园仓库。每个成员种植的花语,任何成员都可购买,没有开出花种的小伙伴需要花语可以在这里购买。种植地块可用贡献点及花灵(花园种花获取)解锁--地块增加需要升级花园
帮忙-公会成员之间可互相帮助收获已成熟的花语(但帮助以后花语成熟时间增加,主人上线恢复时长)
仓库-放置成员已收获的花语,可用贡献点购买
捐献;金币捐献-两千+10贡献点,一万+50贡献点,两万+100贡献点
星币捐献-五星币+20,二十星币+100,九十八星币+500
商城;可用贡献点购买水滴及星币--可以花星币增加购买商品,但增加的商品仅供本人购买!!!成员之间不互通!
建设;公会,商城,花园建设,跑商,公会赛任务升级,消耗公会币(获取途径-公会捐献,跑商),仅会长副会长可管理
跑商;每日5次,每次分三个阶段
扔骰子玩法-猜拳(主包一般选拳头,没输过) 猜品质-猜花语品质
猜涨幅-主包比较潦草,顺便猜
幸运翻牌-随意翻(包含紫币,水滴,花肥,书页)
每阶段结束开启花船商城,简单来说就是倒卖出售-把第一阶段路上获得的花语高价卖出(注意仅卖价格上涨的花语)
购买-买入价格下跌的花语第二阶段全部高价卖掉(第二阶段花船商城花语购买看个人情况,未卖出的花语最后跑商结束都会转化为贡献点及公会币)
公会赛;未知(本次测试不开放)
注:跑商玩法里,公会成员(两个玩家中猜出谁是公会成员)、家园主人(两个玩家的家园图,猜出主人)、魅力对比(两个玩家之间谁魅力高),遇到这几个问题可以退出查看,再进来选择,会保留进度。




















