首页
排行榜
发现
云游戏
PC 游戏
动态
发布
论坛
TapTap 制造
聚光灯 GameJam
开发者中心
创作者中心
下载手机 APP
扫码下载
Android APK 下载
版本:v
App Store 下载
版本:v
下载 PC 版
Windows 版下载
版本:v
下载 TapTap
TapTap 手机 APP
扫码下载手机App
Android APK 下载
版本:v
App Store 下载
版本:v
TapTap PC 版
Windows 客户端下载
版本:v
解忆箜
关注
解忆箜
关注
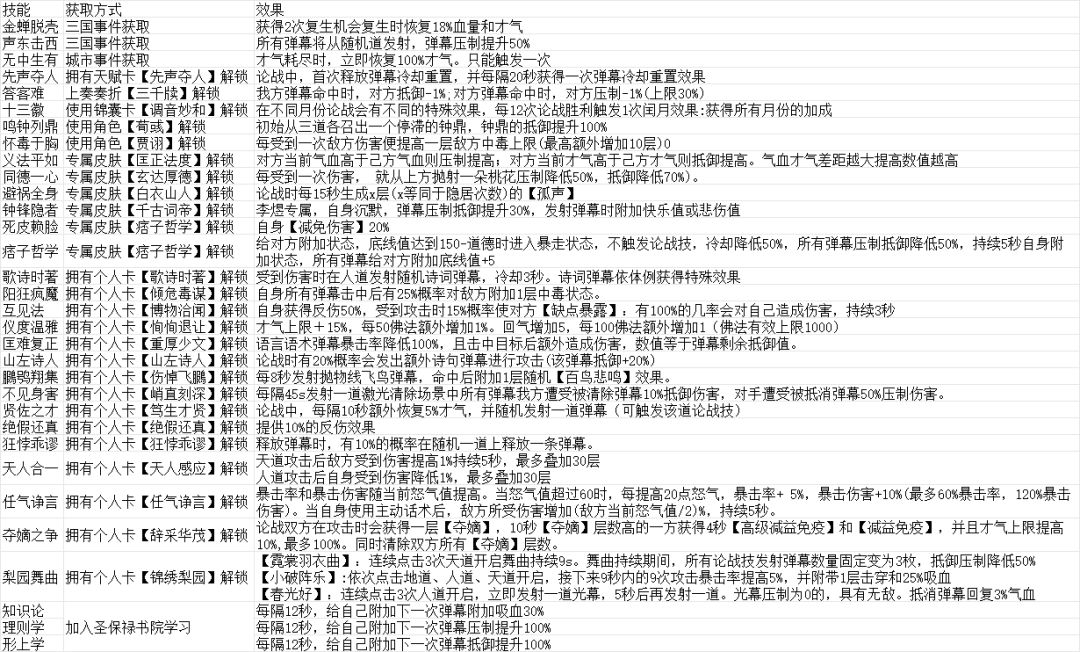
【图鉴】论战话术
04/14
84 浏览
攻略指南
一·主动话术
1.不可巧言
2.汉图专属
括号中数值为消耗话术券数量,请教矿学不消耗话术券,下同
3.汉图
4.明图
二·被动话术
1.不可巧言
2.汉图专属
3.汉图
4.明图
5.特殊
2
2