山海镜花新手完全攻略
精华修改于2020/04/289 万浏览攻略
山海镜花新手完全攻略
各单位注意,各单位注意:这是一个新手向攻略,内含基本介绍和注意事项,希望能够帮助大家快速上手,少走弯路。
下面是提取出来的文字攻略,基本是视频攻略的一个总结;视频攻略在底部(含时间线),内容上会包含一些额外的东西,但时长较长,特别闲或者长期失眠的可以看看。
但文字攻略也在后续添加了一些视频里没想到说到的东西,而且是更贴近公测版本的实际内容(视频里的内容有部分公测会有变动)。所以。。你来打我呀
下面进入重点:![[嗒啦啦2_自闭]](https://img-tc.tapimg.com/market/images/88341c5e5e48e49c59eacf3caf02d432.png)
![[嗒啦啦2_自闭]](https://img-tc.tapimg.com/market/images/88341c5e5e48e49c59eacf3caf02d432.png)
1.开局第一抽都是九尾
但与其他游戏的套路稍有不同,开局就送的高倍率自带强压血能力的aoe镜灵--九尾狐并不是狗粮大队长。因为本游戏的狗粮本只有姑瑶幻境,而姑瑶幻境的boss五通神是个单人boss,所以本游戏的狗粮大队长是单体输出们。其中最好用的是天狗
pve目前最好用的万能输出还是天狗。共工是最好用的单体收割,夸父是还不错的单体收割
最好用的奶是常羲,其次是满2技能云芝。其他奶中,白蛇和菌人除了指定队友外其他目标随机所以不是很稳定,不过胜在省火;鹣鹣稳定奶群体且附带dot奶,但攻击成长为c(飞机场奶);未满2技能的云芝有一回合cd,偶尔会出现断奶的情况,所以也不太推荐。
但如果公测几天内池子真的无常羲,那么上述奶都可以养来开荒
以上都是攻击奶。血量奶三曜大概会在公测后的后续版本投放
辅助里面文鳐,驳算是不错的群体增伤(文鳐还能提升攻击奶的奶量);天狐,长蛇算是不错的打火,宵明是最强的打火(满技能质变);青鸟是非常不错(目前唯一)的单体拉条。
共工,九尾,蚩黎,蜚,三曜,青鸟则是pvp非常强力的镜灵
所以在已知公测开局是天狗共工池子的情况下,开局必先抽狗工限定池直到抽出两者后收手;按照内测套路后续可能会跟进蚩黎/蜚限定,pvp玩家不可错过。再后面入坑的玩家自求多福吧(不过万一后面出了更好的上位替代呢)
2.ssr获取:普通池第一发十连必出ssr,up池80抽后给个up的ssr保底,七曜塔100层给一个随机ssr
卡池中抽到ssr的概率为2.5%
龙玉买镜心建议买镜心礼包,2k玉11个镜心,基本等于九折,比单买要划算一点
3.本游戏主角可以不上场,且主角中没有强度特别高的,所以不需要大力培养主角
目前主角里能用到的是黄龙(三技能单体增伤),和白泽(三技能群体减伤),需要的时候可以适当培养
菟丝子和重明现在在卡池中能被上位完美取代,目前完全不需要培养和上阵
最好用的主角灵阵目前是重明的暴击灵阵,因为黄龙的攻击/重明的爆伤被灵器稀释的太多了
4.开局怎么玩(开局该干什么):看完剧情开局跟着支线走 支线让打哪打哪 尽量不要自己图新鲜刷过多刚出的功能/副本,或者自己开高层 卡支线/主线等级的时候再自由分配精力(体力)
支线任务奖励:精力&账号经验 关于账号经验这里说一下,山海镜花无法压级,也无需压级,反而需要等级开活动,主角,荒灵和副本
账号经验获取来源为:除支线外,每花费一点精力增加10点账号经验
账号等级几个重要节点:11级解锁山海司 14级解锁成就(0氪开始第一发十连抽) 27级解锁大荒战图换冲灵材料 30级开重明灵阵 50级解锁委派最后一个区域
一个小参照:(月卡+龙玉买满精力)账号等级一般第一天29 第二天34 第三天38 第四天42 第五天45)
复仇之羽活动消耗的体力不增加账号经验
5.前期体力用处推荐:需要某些灵器的适量体力打昆仑 有支线做支线 卡支线等级了打姑瑶(层数尽量打高)
通了昆仑10后:周六周一莽昆仑 其他时间莽姑瑶
灵器属性和出产时间可以点开图鉴-灵器图鉴查看;同样图鉴里的镜灵图鉴也可以用来看未获得镜灵的技能
至于复仇之羽和后续的类复仇之羽活动投入体力问题,个人建议是普通10关还是要打完拿个丹朱的 兑换奖励值不值得花体力刷目前不确定 比如称号和头像框这种就完全看个人需求喜好 且兑换的贝壳商店每测都有调整 所以公测再斟酌
针对4.29开服就进的玩家专门提一下,4.29是周三,第一天体力可以适当分配给4、5、6层昆仑,刷出来3个sr锁云可以更快更轻松的开荒昆仑7,9,10以及姑瑶10
6.顺带说下精力获取途径:自然回复:5min一点,即每24h自然回复288精力
龙玉购买每次60精力,八次花费60 80 100 120 140 160 180 200玉(即每天可花费1040玉购买480精力)
月卡每天30
每天精力补给小人两次,每次60,时间为11-13点 17-20点
商肆杂货箱(除龙玉)每周:玉灵商店60 功勋商店60
体协悬赏(精协?)每天上限两次 每次30
龙煌典左上的芳春时节任务完成概率给30
支线任务奖励 每次20到30不等
炸服补偿
其他后续活动获取
7.前期资源给谁:有天狗先把狗莽到5星满级,再考虑提高奶和副c的等级,最后提升全队(辅助)的整体等级
pve:单体里共工值得养,夸父,烛阴在实在没有共工的时候可以养;aoe中,以目前pve的现状,天狗由于被动的存在完全可以胜任,所以有高练度天狗的的话并不需要养九尾
辅助(增伤、打火、拉条)基本升到3到4蝶就可以了,升不升到60看需求;其中天狐2蝶即可
以上配置足以打通姑瑶10和昆仑10,异闻秘录10也可但稍有难度;七曜塔通关180层此练度可能需要较高灵器配置,或更高蝶数
以上都是pve和针对资源获取向的推荐,在这之后就涉及到先6谁的问题了(本游戏终极哲学问题:“我6谁?”)。如果pve向的玩家想更快更轻松的通关七曜塔,或者后续公测版本出了难度更大的怪物副本,可以选择6天狗或其他aoe;如果是专精pvp的玩家可以选择6九尾/共工,并且倾斜资源给pvp阵容
以上在真爱面前全部都是放屁。有真爱无脑养穿即可




(最后一个管某夏要的常羲图hhh)
8.抽卡抽什么池子:由于限定池子有80抽保底,所以如果限定里有需要的,抽限定池
这里单拿出来再说一遍:公测开始的共工+天狗池子建议抽干(80抽抽满) pvp玩家的话蚩黎+蜚池子必抽 后续三曜池子基本也要抽
也就是说,基本上抽卡最赚的就是等限定轮换。限定有需要的就抽,不需要的就攒,毕竟开局抽干天狗池的80抽基本也能填充大半部分图鉴了
抽出ssr镜灵时会有七彩炫光特效
9.三大资源本:灾祸之渊:冲灵本(升蝶本) 目前除了做支线没有打的必要
昆仑之墟:灵器本(装备本) 每层未通关时有两只守门小怪,通关一次后守门小怪消失。3层开始出产sr灵器,三星通关4层后天、地、人灵器槽由1增至2 ,三星通关7灵器槽增至3激活套装属性 ,9层开始出产ssr灵器。灵器每局掉落数量随层数增高而增加,sr灵器和ssr灵器掉落率亦然
姑瑶幻境:经验本(狗粮本) 出产大量经验药瓶 并给予参与副本的每个镜灵少量经验 满级镜灵获取经验溢出会变成经验瓶给到账号经验池子(不用担心满级的狗粮队长经验溢出损耗)
除了这三大资源本外,七曜塔小关卡也是不错的获取经验和金币的来源,打通七曜塔能获得4000w左右的经验,足够养成破一个6蝶所需的全部狗粮了



10.组队机制 副本奖励组队增加10% 好友达到一定情缘时组队额外多10%
组队难度层数为每个队友三星通关最高层数的平均值向下取整
组队获得奖励单独计算 分别为每个人自己三星通关最高层的奖励
也就是说,组队各拿各的奖励,但前期通关高层的往往愿意组通关低层的队友,因为打得快且不易翻车;而两个都通关到高层的往往互相嫌弃
所以本游戏与其他类魔灵的卡牌养成游戏略有不同:别游是萌新哭着喊着找大佬带拿高层奖励,而你游是大佬哭着喊着找萌新组队速刷(仅限前期)
除了组队也可以自己挂机n连,方法是组队-建队-私密-开战-托管
托管可10连可持续托管。白天没时间肝,且对手机质量有信心的同学可以12点买完8次体力组完人-持续挂机-睡觉
(高练度天狗公共速挂昆仑10姿势)
(五星天狗快速挂姑瑶10的正确姿势)
11.商店换什么:
功勋商店:精力,镜心,星夜螈烬魂(黑蛋碎片)

徽章商店:镜心,星夜螈烬魂

玉灵商店:主要换冲灵材料,剩下的缺金币换金币,缺狗粮换镜影

友情点商店:没什么好换的,建议删除
12.黑蛋碎片来源:每周功勋商店*3 每周徽章商店*20 每天龙煌典*1(20+7+3=30,即每周能稳定从商店和龙煌典获取并合成一个星夜螈);成就若干 七曜塔若干
黑蛋来源:成就 氪金礼包 七曜塔98层/154层 异闻秘录九层
喂蛋优先级:建议优先给到一定等级技能发生质变的,如共工,宵明等;之后富余的黑蛋可以给升级技能只增加百分比倍率的

13.萌新组队须知:切记!切记!划重点!当你队伍里进来一个高等级并携带一个高练度天狗的玩家时,请你稍微尊重ta一下!
上天狐/长蛇/青鸟皆可(都是你一定有的镜灵 练度也不重要),切忌上阵你的祝融/相柳/太子长琴/常羲等速度偏高练度低还耗火还打不出伤害还脆的镜灵。
我以前有过的很不好的组队经验就是:本来我进去天狗一个大能秒掉的姑瑶本,有些玩家非得上个高速常羲抢我的火;或者我自己上天狐天狗,队友掏出一个祝融来插队,我就要看他的祝融超长的被动动画。同样有进场动画的还有菌人,宵明等
再比如,姑瑶幻境中你看到你的队伍进来一个带高练度单体(能秒boss的)的队友,最好请不要带输出,因为组队机制的问题会拉高副本难度,使你的输出几乎打不出伤害;或者本来ta一个技能能秒掉的,你的输出先出手打掉了20%的血量,boss触发被动-看动画-降低速刷效率
总而言之一句话:遇事不决上天狐!遇事不决上天狐!遇事不决上天狐!毕竟打得快大家都受益
不过如果你是高练度玩家,去组低层萌新野队的时候也不要骂骂咧咧颐指气使,毕竟刚玩游戏的时候确实可能什么都不懂,而且理论上是你去蹭人家的难度。为了防止沟通无效或打字浪费时间,这里有一个好办法:自带天狐,天狗,且保持速度都在120以上(人灵器换灵曜)抢先秒怪,一般就不会被超车了。究极宗旨(血泪史总结的经验):不好改变别人,那就改变自己
14.某些镜灵培养须知:一般来说按部就班的升级-升蝶-冲灵就可以了,但是以下几个镜灵需要特别注意的:
云芝:在自动战斗自定义技能做出来之前不要冲灵出3技能 不然自动会气到你心肌梗死(经典案例:开局都满血放一个2 后续勤俭持家一直放3)。不过纯手动玩家可以无视
青鸟:pve青鸟一般不要冲灵出3技能,否则被动超车无法稳定拉输出二连 打乱节奏
另外,由于本游戏领悟(升级技能)不会升级到未解锁的技能,所以云芝一般未冲灵3技能时升级也比较容易先把2技能升满,技能质变;某些镜灵则不同 如白蛇和毕方。白蛇冲灵后才解锁核心奶人技能,毕方则是在冲灵后才解锁增伤被动,所以这二位需要注意先冲灵后领悟。
大概就是这么个意思,先说能想起来的这几个,其他的希望大家冲灵/升级技能时想清楚后再做取舍
天狐:因为有被动锁血存在自带坦度,所以几乎不需要经验培养,甚至前期不需求过高速度的时候不用冲灵。且一个超脆天狐能被高血量队友用天门拉起来后满血复活,继续抗四次伤害 在某些关卡有奇效;pvp天狐为了冲灵速度属性可以升到40
15.协战:由于目前仍不能确定协战需求情缘值公测会不会继续调整,所以分情况讨论:
情况一:加好友就能协战,不需要任何情缘值----协战镜灵如果可用于开荒,则对于新人来说,嫖到一个大腿的作用就至关重要了。可以去大荒战图排行榜上找天狗或其他输出/奶练度不错的添加好友,毕竟嫖到就是赚到
情况二:需要情缘值等级,需要一定时间后才能协战----这就对前期开荒非常不友好了。不过嫖到一个练度较高的大奶或者和你养的主输出不冲突的还是能减少后续开荒压力的
(好友情缘点获取:目前只能通过双向送心和组队刷本消耗体力获得,送心获取5点,收心5点;组队每天上限30,即目前每天与每人能获得40情缘点)
好友位有限先到先得手快有手慢无。不同意你你就私聊,再不同意就继续私聊。如果被拉黑了那就换下一个;装萌妹/卖萌/嘤嘤嘤都是比较可取的战术性行为(当然有的时候装男生卖萌会有奇效 一句话 投其所好方为正道)
视频里面推荐了几个大腿id,由于某id不符合净网行动和国家法规,所以不能以文字方式告知大家,如有需要请去视频自取
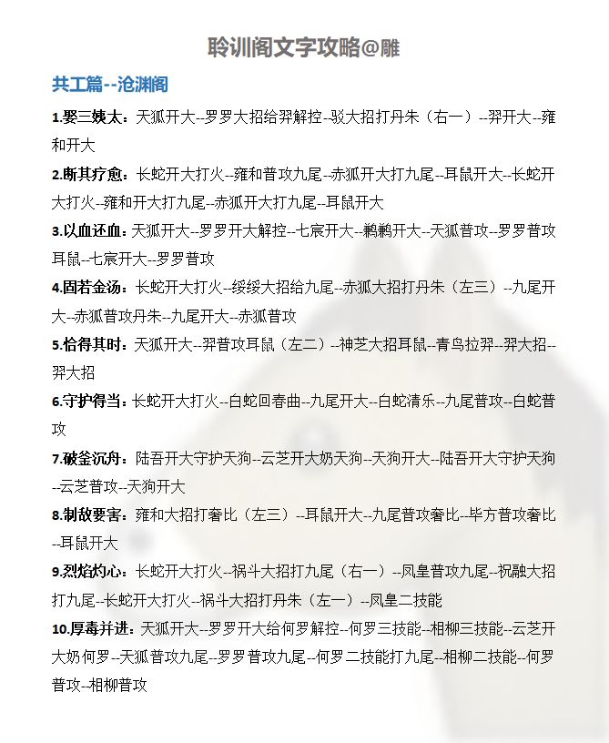
16.聆训阁白给龙玉和镜心,谁不打谁是大傻瓜。文字攻略在此。



17.催眠视频:直接上传我是放弃了,确实是太大了,放个小破站链接试试
卜行的话就BV1yC4y1s7vs 请自取
看完记得整个30连 么么哒嘤嘤嘤
18.1892年英国考古学家在一个古老的山洞里发现了一串谜一样的数字:1094276778,后面还跟着模模糊糊的两个方块字,经过仔细辨认后呈现为“加”“裙”的字样。这究竟意味着什么呢?



