【官方攻略】新手必读
修改于2019/07/2682 万浏览攻略
出生
无论是刚进游戏想要创建角色还是在进入游戏后想重新再来,您都会看到以下内容。
选择出生地:目前只能选择【中原小镇】,欧洲古堡和美国都市是开发者的一个善意的玩笑,但不排除今后会制作对应的场景;
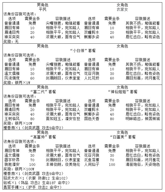
出生/转生:您可以在一开始选择身世,建议在未熟悉游戏的情况下不要着急选择花费金条;
以下是不同身份所对应的不同效果(男女角色身世和容貌名称不同,效果相同):

选择一些天赋异禀(重要):
麒麟臂(100金条):先天臂力+10
螺旋九影(100金条):先天身法+10
武学奇才(100金条):先天根骨+10
学霸(100金条):先天悟性+10
毛都不会(免费):无属性加成
属性
先天属性
【臂力】:影响攻击力,招架能力,生命上限,饮食上限
【身法】:影响命中能力和闪避能力,出手先后顺序
【悟性】:影响升级技能消耗的潜能
【根骨】:影响生命上限,内力,相貌,恢复能力,打坐修炼速度等
【注:如果是平民想要一个好外貌先天根骨很重要!先天根骨上限是60。(但不建议初始属性选择根骨,因为全根骨的加点在前期会让你的游戏体验较差)关于容貌后方有详解】
【福源】:影响游戏中装备掉落率等等,每天随机。
后天属性
【基础拳脚】10级 1臂力
【基础轻功】10级 1身法
【基础内功】10级 1根骨
【读书识字】10级 1悟性
以及部分装备附加的属性
总属性=先天属性+后天属性
开局未购买容貌值,先天容貌评价分别为:

十六岁之前战斗失败会留疤痕导致变丑(十六岁之后战斗失败不会留疤痕),需要通过主线进入顺天府后到胭脂铺购买美肤露或者冰肌玉露清除因战斗失败所产生的伤疤
出生没有购买容貌可以在胭脂铺通过“整容”来提升


出生没有购买先天属性的可以在顺天府药铺通过“改造”获得

饥饿值过高过低会导致身材变胖变瘦️(影响容貌描述)
总评价=容貌评价+身材评价
门派
加入门派可以向师傅请教门派武学,可以把所有门派的入门任务都做一遍,做门派入门任务不代表加入门派,点击拜师确定才会加入。
逍遥游侠:找独行大侠拜师就能成为逍遥游侠。(需要江湖经验4W,基础轻功、内功达到100级)
(详见各门派攻略)
武学
【基本武学】决定门派进阶武学能学习的等级上限
【门派武学】拜师后学习
【江湖武学】支线任务探索得到
【绝学】隐藏武学
--不同类型的武功必须装备对应的武器才能使用
--绝招必须装备对应的武功才能使用
--每10点悟性可以使进阶超过基础武功1级
--【江湖经验】影响闪避,命中,减少被控时间
--【饥饿】练功,打桩,打坐,在线,离线等皆会消耗饥饿值,饥饿值长期过高外貌就会变胖,长期过低外貌就会变瘦,可以通过调节饥饿值来调节外貌胖瘦,且饥饿值过低便不能进行练功打桩打坐等等一系列操作。
--【气血】可以通过【吸气】消耗内力来恢复气血。受内伤时会降低生命上限(显示的百分比低于100%即为受内伤),需要通过【疗伤】恢复血量上限。
--【内力】回气可以回复内力,速度受根骨影响。打坐可以提升内力上限,受进阶内功等级影响。
--释放绝招也需要内力支撑,其次还有些武学的伤害也跟你本身的内力有关。
--练功 进阶武功可以通过练功来提升,但是基础武功和所有内功只能消耗潜能提升 。
--【重新游戏】俗称上吊,吊死自杀重来,假设你想重新来过了,那么便可以通过拾取初始房间里的麻绳前往平安镇西郊的那颗大树进行上吊自杀。 【基本武功等级返还部分潜能和银两到你的遗产里,同时身上的装备、金条、坐骑也成为遗产,在重新创建角色后在初始房间里左边的宝箱拾取。 (谨慎使用,先天属性可以通过洗髓改变,武学问题可以轮回转生、可以出师,容貌问题可以在进入顺天府后解决)️】
金条主要获取途径
1、大侠们可以在“联网”界面点击观看广告、分享获得奖励,每次2金条,每天可以看4次广告+1次战斗分享
2、打桩奇遇、世界宝箱、钓鱼均有几率可能得到。
3、八万江湖经验解锁家园功能后还能够种植高级作物让NPC收购获得金条
4、充值
江湖经验主要获取途径
1、主、支线剧情任务
2、打桩
3、告示牌任务
4、环任务
5、委托镇长任务
6、琅嬛福地
潜能主要获取途径
1、同江湖经验途径
2、青龙坛主
3、商城购买灵芝(每购买10个,花费金条会增加。次日0点重置)
4、家园种植
每日活动
1、练武木桩
打桩挂机,平安镇东郊或自家木桩。
2、钓鱼
平安镇南郊
百花谷十里回廊
君山洞庭湖上方
冰火岛渡口
3、公告牌任务
点击平安镇中心告示牌→点击刷新看看今天都有什么民间传闻吧!

--【寻宝】每天10在公告牌接到任务后直接出村在大地图上找就可以
--【押镖】在平安镇公告牌接取,每天5次,有几率随机刷新出押镖任务,可以获得潜能以及江湖经验;整点镇中心的告示牌,显示镖局经过此地。 前往悦来客栈门口,交谈镖师。 走出平安镇,跟随马车行动。 会出现两个劫匪,对话,选择打,就会战斗,选择分一半,则收益减半。 劫匪不仅是只有一波,打完一次,继续前进,一段路后又会有另外的劫匪出现。注意回血(死了可以重新打,但是不要重登,会导致前功尽弃。) 如果选择分一半,则直接‘结束’’,但奖励减半。
--【奇人异事】平安镇公告牌接取,每天10次, 在公告牌接到任务后直接出村在大地图上闲逛会触发任务。
--【四大恶人】平安镇公告牌接取,20W以上江湖经验才能触发,每天1次,触发后需要在平安镇中心找到镇长开始任务
--世界宝箱、押镖、奇人异事、四大恶人在进行任务的时候重登游戏视为放弃任务,但是不算次数,玩家可以在公告重新刷新领取
--【打龙】每天20:00的青龙坛主,在平南镇的公告牌接任务,需要2W经验 注:打青龙死亡并不会变丑!【每天可获得大量潜能,前期打不出伤害时,选择使用委托镇长功能中的“打扫青龙战场”收益更高】
环任务
环任务有4种,燕小七的除恶,平二指的杀人任务(难度较大),镇长的拜访任务,镇长夫人的找东西任务(8000经验后不能再做);每天4种环任务总计上限100 。
委托镇长
每天通过委托镇长完成5项任务,委托的任务可以同时进行,如果遇到自己完成不了的任务可以通过点击“更换委托”消耗少量银两进行更换,同时也可以通过点击“高级委托”消耗指定道具获得更高难度的任务获得更高的奖励。每项任务都有不同的要求,例如装备指定的装备、武学,消耗少量银两。(江湖经验需要达到2万才能委托镇长,初始委托数为1,每2W江湖经验增加任务数1,上限为5。若当天没有参与打龙,每天20:30后会额外获得一个“打扫青龙战场”的任务)
琅嬛福地
完成相关琅嬛福地任务,从苗疆下方的入口进入失落的世界后前往琅嬛福地进行爬塔挑战(建议心领神会后再进行挑战,合理使用“熊猫人的信物”会让你快速过关,熊猫人信物:固定奇货商出售、琅嬛福地宝箱打开获得)目前最高层数为40层,福地中可以学习到一些独特的绝学。(当在琅嬛福地获得宝箱后请尽快使用,如结束挑战宝箱便无法带出。)
洗髓
前往平安镇药铺找平二指进行洗髓,洗髓可以使你重新进行分配先天属性。
注:洗髓后根骨的数值变化会影响容貌描述(洗髓的价格会随着洗髓次数的提升而提升,第一次是100金条)
月卡功能:
【每日福利】潜能、银两、10金条、金坷垃(用于家园催熟)
【高级木桩】打桩时间从4小时延长至12小时,并提高50%收益。(睡觉挂机两不误)
【黄金鱼钩】钓鱼时间从4小时延长至12小时。
【免费驿站】(可以在各大地区快速移动)
【琅嬛福地扫荡功能】
【副本扫荡功能】
点击右下角联网-商城-加号-月卡。 另外,月卡也被计入首充,首充后重新登录就可以领取首充奖励了,首充礼包会在【背包】→【宝箱】里面,如果礼包没有打开就去上吊礼包会消失。(上吊不能重置首充)
七日活动
新建的账号可以进行七日活动任务,完成任务后可以拿到奖励,活动超过7天可以领奖但未完成的任务进度无法再继续完成了,新手强烈建议出村后优先做七日活动;
其他:
【叛师】击杀同门NPC使自己门派的师傅好感度降低到’恨之入骨’后找门派的师傅请教师傅会把你赶出师门。叛师会清除你的门派技能,基础技能等级会降低50级,潜能不返还。
平安镇接到的铁匠送信任务需要找到顺天府的铁匠提交,但是顺天府一开始是进不去的,需要完成少年英雄大会及其后续的血刀门营救任务后,回平安镇找神猴领取顺天府路引。
【挖矿】平安镇杂货铺找老板买把矿工锄后就可以挖矿了,挖矿最低要求在少室山旁边的矿坑,需要8万以上经验。高级锄头没有出售,玩家需要通过挖矿自行生产。️
【炼金】炼金道具,图纸配方需要找奇货商购买或者在平安镇中心的悦来客栈找偶货商兑换,其余素材需要靠自己种植、采集,每次刷新公告牌都会出现采集点,江湖经验越高可以采集到的东西越好
【种植】可以通过家园系统,家园攻略:https://www.taptap.com/topic/5735934
关于好友:可以在平安镇中心关公像搜索好友名称进行加好友,好友之间可以进行双修(闭关突破、家园互动等等)
年龄到60岁回家门口可以触发60岁寿礼任务,奖励666金条!
创建角色的时候充值不会马上到账(因账号没有角色)建好角色后进入游戏点一下联网金条才会到帐!

