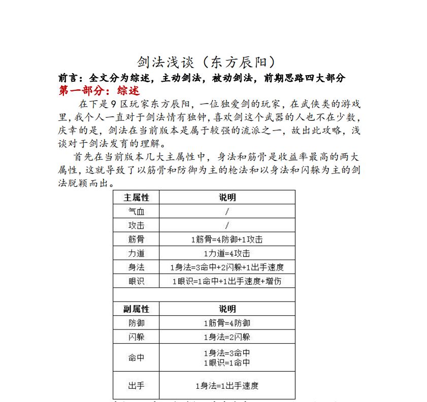
武学招式攻略

刀法前期攻略 普通玩家第一次卡图是大理,大理阶段算入门阶段,第二次卡图是昆仑,目前我就刚把昆仑过了,全是前期毕业了吧,昆仑以后每个图都需要较长时间,就算中后期的阶段了。 以下我推荐学习的技能都是可以在第一次卡 图时就能学习的技能,过昆仑之前可以学完。目前我我9阶过昆仑有29个技能,所以技能栏不用担心。每天上午十点看一下酒楼的门派接引,看一下是否可以进入比较靠后面的可学技能对自身有用的门派,若有可斟酌后选择立即加入或者完成当前门派内容后在次日10:00前加入。 以下27个推荐技能通通都可以在大理通关之前学习,但是大理通关之前学不完,所以大理以后的我没写进来,都写进来的话技能栏也不够,以下27个技能不需要全部学习,优先学习以下以及有效接引门派的4-6⭐的技能就行了,有7⭐可以先学了,三星主动刀前期效果很不错的可以学了快速拉满过渡前期,能接引到技能更好的门派就先学更好的。 如果不知道接引的门派有什么技能的话可以在群文件江湖小数据里边查询。 红色标记的门派有不同分区的多个技能,最好是一次性学完。 相信这上面的技能还没学完你就已经对刀法有自己的见解了。 ●心法 慕容世家 1 开天诀 使你所有的直接伤害得到额外21.60%的提升,提升效果受人物力道属性影响(已到最高) 2 八荒真诀 使你所有的重创伤害得到额外36.00%的提升,提升效果受人物力道和眼识属性影响(已到最高) ●主动技能 前期以3-5⭐为主 后面慢慢换6-8⭐ 主动技能学习后应该先练习和领悟使其攻击加成先超过100%伤害 中原 霸刀门: 1五虎断门刀3⭐9%触发170%伤害 2乱披风4⭐8%触发172%伤害 荆楚 天虚苑: 3奔雷刀3⭐8%触发168%伤害 闽南 天刀堡: 4刀斩天地6⭐12%触发184%伤害 5拖刀诀6⭐9%触发198%伤害 巴蜀 唐门: 6定唐大刀3⭐5%触发175%伤害 通过集市二楼引荐信可以进去西凉马家 7落日刀法7⭐10.6%触发180%伤害+1800攻击3回合 8西凉摄魂刀6⭐9%触发190%伤害+20%追击(隐藏需要3金蟾解锁)学完 ●被动技能 中原 霸刀门: 9地躺刀法3⭐提高持刀攻击力324 荆楚 天刀堡: 10明月刀法5⭐提高持刀攻击力492以及96命中 ●通用技能 ①攻击 中原 月神教:引荐信或者1万邪恶进入 11月神宝典7⭐攻击600(5绣花针解锁隐藏) 南海 太玄岛: 12 太玄经6⭐攻击528(3招魂幡解隐藏) 大理 无相派: 13无相功3⭐攻击288 引荐信进天煞盟 14玄阴功5⭐攻击432 ②力道 荆楚 天虚苑: 15力神诀5⭐62力道 江南 霹雳堂: 16 大力诀3⭐30力道 龙虎山: 17正一心诀5⭐60力道 ③身法(身法是四维之首)身法不推荐学23⭐的 荆楚 潇湘剑雨门: 18 流云身法4⭐36身法 闽南 南少林寺: 19鸣鹤宿4⭐30身法 巴蜀 唐门: 20九滚十八跌4⭐30身法 引荐信进点苍派 21游龙身法5⭐42身法 引荐信进归元剑派 22雨恨云愁4⭐34身法 引荐信进琼香派 23凤舞九天5⭐42身法 ④防御 中原 少林寺: 24金钟罩5⭐294防御 五台山: 25龙象如来6⭐372防御 巴蜀 峨眉派: 26太虚气5⭐300防御 引荐信进天煞盟 27横练太保5⭐302防御 ⑤眼识(眼识建议后期在学,眼识主要是强化心法二的效果,本身的属性并不强,且增伤会随修为提高而逐渐降低)
已经到底了