魔兽领域icon
魔兽领域
魔兽领域icon

魔兽领域

458 关注6 帖子
默认排序
默认排序
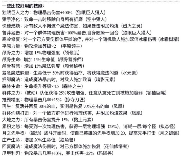
Mmmmmm
大佬,满级之后开出来的怪物技能都得40才能解锁,就得这样慢慢练啊?
Achilles
如果你的怪物小屋是1级的话显然就能达到你想要的效果了。非官方讨论群我发现有两个,只加过其一。因为本来想和玩家一起讨论分享经验但发现自己探索才有最好的游戏体验,而且利用开发初期的游戏漏洞加快游戏进度也不可取,你看着吧。162970311055752033
已经到底了