国记老博山:
这都谁是谁啊?连个名字都没有,攻略是不打算给新人看是吧?
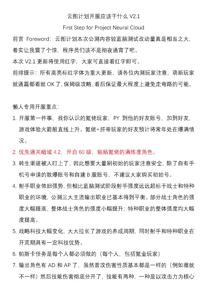
【主线攻略】少女前线:云图计划攻略(新约)第五篇:云图计划开服指南及避坑秘籍(已更新至公测版)
文件已更新到最新版。欢迎大家重新观看。
(前排特别鸣谢提督TraceYang,大大大脸猫丶,阿心和我的舰长们,感谢来自TapTap论坛的支持,感谢所有粉丝们的关注)
内容仅代表个人观点,如有不同意见,欢迎大家前排指出并讨论,有任何问题,也可以在下面留言。
我不保证绝对的准确,但至少我能以一个公正的,中立的心去看待每一个人形。
最后感谢大家关注B站: Miku大酱 ;直播间号:23156256

9
:
玩了好几款游戏后我对那种劝白嫖的人氪体力的说法非常反感。玩游戏不是上班。本身白嫖抽卡资源就少还叫他们买体力练。典型的氪佬强度党角度,不考虑白嫖他们的游戏体验。
少女前线:云图计划攻略(旧历)第四篇:进阶队伍Build指南
前排提示,所有旧历攻略均产出自蓝脑测试阶段,仅供大家参考。
我不保证绝对的准确,但至少我能以一个公正的,中立的心去看待每一个人形。
建议撘配录制的实况讲解食用。
实况录制:
最后感谢大家关注B站: Miku大酱 ;直播间号:23156256

9
:
大佬,问一下我现在这队伍要练谁啊,现在还有2800的碎片,不知道是给赫波升星还是给其他人,赫波一个池子已经180,现在第二个赫波池子120了,谢谢大佬!![嗒啦啦2_期待][嗒啦啦2_期待]
图片 












