首页
排行榜
发现
云游戏
PC 游戏
动态
发布
论坛
TapTap 制造
聚光灯 GameJam
开发者中心
创作者中心
下载手机 APP
扫码下载
Android APK 下载
版本:v
App Store 下载
版本:v
下载 PC 版
Windows 版下载
版本:v
下载 TapTap
TapTap 手机 APP
扫码下载手机App
Android APK 下载
版本:v
App Store 下载
版本:v
TapTap PC 版
Windows 客户端下载
版本:v
奇点时代攻略
加载中
奇点时代当前版本卡牌t度排行榜
奇点时代当前版本卡牌t度排行榜(更新至25.5.22)#奇点时代攻略
02:13
【奇点时代】新人入坑注意事项⚡卡牌推荐,新人必看
通用兑换码: 1、白鸥 2、智子 3、小野 4、夏冰 5、crazyones 6、奇点时代 注意补充: ①红装获取途径:主线5-41后漫步新海随机商店、凸龙香奖励(新海难度与主线进度挂钩,通关5-40可在新海商店刷新红装,购买先攻/王者套装) ②每人有一次改名字和改公司名字的机会 ③寺庙卡牌优先抽需要的紫卡,卡牌推荐:摔跤、凶险纠缠 ④十连抽卡如果全是一星可以获得非酋奖励100抽 ⑤没必要刷初始,紫卡不要轻易当狗粮喂掉 ⑥平民推主线想通关不要开自动
奇点时代 纯爱大作战 白鸥线
上面的图片为精简版本,下文结局与图片不对应。 前期选择 1.寻找(智商+10) 2.我不喜欢这个(勇气+25) 3.1打游戏(勇气+25,抉择1必选) 3.2看书(智商+25) 4.为什么呢(智商+50) 5.研究研究(智商+50) 6.第二道保险(智商+50,情商+25) 7.有个朋友的感觉......(情商+10,勇气+10) 抉择1(主线) 1.有什么所谓呢?(需要勇气50) 挑战bug(必
00:06
奇点时代
10-24谢均凌无摩托猫爪平民打法!!!
奇点时代 纯爱大作战 智子线
前期勇气40大关 抓住医生(体力+25) 哭(情商+25) 绕场一圈(体力+25) 哑铃(体力+25) 爸爸妈妈(情商+25) 兴趣班(体力+25,勇气+10) 看书(情商+10,勇气+25) 他们主动找我的(体力+25) 整个活(体力+25,情商+10) 整个大活(体力+10,情商+25) 强行无视(体力+25,情商+10) 换个地方(体力+25,情商+10) 邪恶机器人(体力+10,勇气+25
00:04
奇点时代@幻境游戏
从去年五月份开始玩这个游戏,到现在也算是老玩家了。从最开始的剧情吸引到后来的关卡吸引,应该是每个人都会经历的过程,下面就让我给大家说一下奇点时代的攻略和对玩法反馈 《攻略部分》 一,关于游戏关卡的基础知识 王者,防御,先攻,闪避是此游戏的四维属性,王者加所有伤害,防御减免伤害,先攻增加重击伤害,闪避增加治疗 。 伤害可分为直接伤害,持续伤害和百分比伤害,会受到四维属性的加持,其中直接伤害的计算公
01:22
《奇点时代》596黑公关8卡逃课攻略
[表情_期待][表情_期待][表情_期待]
奇点时代当前版本卡牌t度排行榜
更新至2024.11.2#奇点时代 #新人必看 #新手攻略 #卡牌强度
奇点时代卡牌最新梯度榜,更新于2024/10/15
审核怎么审都过不了,摆烂了,想看的去B站看,【奇点时代最新卡牌梯度榜,更新于2024/10/15-哔哩哔哩】 https://b23.tv/XZXQ4lo
奇点时代卡牌强度解析,新人必看攻略!!!
奇点时代卡牌全面解析2.0版本,超级详细,附带卡牌培养大纲和主流体系卡牌,新手必备攻略! ! !(有些图片没发完发到评论区了)#奇点时代 #强度 #新手攻略 #新人必看
奇点时代当前版本卡牌t度排行榜
奇点时代当前版本卡牌t度排行榜(更新至25.4.30)
奇点时代七夕活动小攻略(包括战斗和路线)
总评:开活动第四天,我打完7+11个结局,其中懒了一天研究路线,每一条路线都研究过,关于这次活动我的感觉是对新手不太友好,因为没有一些功能性或伤害很高的卡组很难打过,官方也许看出了这方面问题,给了一个初始221级的设定和前期铺垫能提高信心防御先攻王者的小怪关卡的设定,也算是弥补了一部分新手的战力缺陷。(|| ゚Д゚) (然而可能用处不太显著,因为这次活动...说实话对某些特定的卡牌需求挺大的) 首
奇点时代FFF团卡组
本人亲自试过,真的好使
奇点时代股票攻略2.0
今天晚上对旧版的攻略应对现在游戏股市环境进行了修订,并增加了进阶版玩法攻略,欢迎各位大佬鉴赏#新游攻略先锋企划
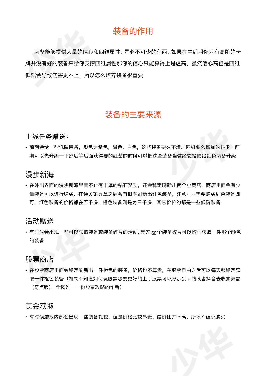
奇点时代装备培养攻略,新手必看攻略!!!
奇点时代装备培养思路以及装备搭配攻略,新人必看攻略! ! !详细版! ! !#奇点时代 #强度 #新手攻略 #新人必看
01:12
奇点时代5-40平民无氪过法
奇点时代5-40过法,主要是121摩托,上毒,白鸥自闭加异常属性伤害,高伤害卡(我用的兔女郎)其他卡牌用来加先攻和信心,保证自己不被秒,以及补伤害用,一定要在第一次净化之前刷出加行动卡,其次摩托和毒都需要有,然后自毙越早越好,最后一回合boss净化了就出伤害。#宝藏游戏安利派对#攻略#奇点时代#游戏攻略#新手攻略#休闲游戏
奇点时代萌新手册
目录 零、前言 一、卡牌推荐 二、寺庙许愿建议 三、普池心愿单建议 四、公司运营建议 五、前期新海建议及问题答案汇总 六、属性介绍 七、资源分配 八、商店兑换 九、钻石收益计算 十、氪金建议 觉得有用的话点个赞哦,谢谢啦~ 零、前言 以下全部内容基于2023.2.14台服版本以及国服三测版本(2023.2.24) 基本涉及到了游戏的各个系统内容,都比较简单且前期有帮助的,当你遇到那部分
奇点时代七夕苏小野最终结局小攻略
虽然有很多人发过吧,但是很多朋友找不到(包括我),所以我自己整理了一下,希望对你们有帮助。 达成小野最终结局其实并不难,需要注意的是,整个攻略过程共分为四个阶段: 第一个阶段(1-11):在第11项“一切的开端”转学之前务必凑够60勇气,如果要同时兼顾后面的剧情发展,按照我下面附图来选就好了,前面有两个事件里会有“属性要求”的选项,而这两个选项增加的属性都很高,转学之前最高获得70勇气,就算微调,
奇点时代后期阵容配队(包括PVE,JJC,PVP)
奇点时代后期详细配队(内含王者套和先攻套图片) - TapTap https://www.taptap.cn/moment/404300086772762899?share_id=37491af1c542&utm_medium=share&utm_source=copylink PS:很多人都想问较为平民的卡组,但是我之前已经出过了,PVE也是一样的,摔跤晨光周一或者灯影一决三人连击,目前就这两种
奇点时代梯度榜2.0 环境大变,限定真神
节奏榜更新至2024/05/20,目前是最新版,如果有什么问题,大家可在评论区讨论。 #奇点时代520周年庆
加载中