首页
排行榜
发现
云游戏
PC 游戏
动态
发布
论坛
TapTap 制造
聚光灯 GameJam
开发者中心
创作者中心
营业执照
|
沪 ICP 备 16012525 号
|
沪网文(2025)0236-071 号
|
增值电信业务经营许可证:沪 B2-20170322 B1-20204119
|
广播电视节目制作经营许可证:(沪)字第04651号
|
内容安全算法 网信算备310112119986605230015号
|
个性化推送算法 网信算备310112119986602230017号
|
TapSight 智能问答助手算法 网信算备310112119986601240015号
易玩(上海)网络科技有限公司
公司地址:上海市静安区灵石路 718 号 B1 北楼
注册地址:上海市闵行区紫星路 588 号 2 幢 2122 室
投诉举报邮箱:kefu@taptap.com
沪公网安备 31010602009551 号
违法信息举报电话:021-60727072 转 3003
网上有害信息举报专区
上海辟谣专栏
下载 App
下载手机 APP
扫码下载
Android APK 下载
版本:v
App Store 下载
版本:v
下载 PC 版
Windows 版下载
版本:v
下载 TapTap
TapTap 手机 APP
扫码下载手机App
Android APK 下载
版本:v
App Store 下载
版本:v
TapTap PC 版
Windows 客户端下载
版本:v
详情
评价
3610
攻略
论坛
咸鱼之王
热门攻略
综合
新手攻略
兑换码
新版本
强度排行
养成指南
咸鱼之王2025最新兑换码大全
#咸鱼之王 #咸鱼之王爬塔 #咸鱼之王攻略 #咸鱼之王中秋 #咸鱼之王关羽 #咸鱼之王教程 #咸鱼之王礼包码 4N67QFZK VIP666 vip666 XY888 QQ888 QQXY888 happy666 HAPPY666 douyin666 douyin777 douyin888 huhushengwei888 APP666 app666 bdvip666 m
做为一个过来玩家的建议
开局无脑选吕布开局,不充钱和充钱都是这个开局 吕布带赤羽比无双要便宜,所以开局选择做赤羽,赤羽可以先选择去黑市换几条 但不要换太多,差不多3星赤羽就可以停了,其他两条靠钓鱼慢慢钓就行了,要是平民玩玩家就选择老老实实走吕布就行了,吕布的搭配多选群国英雄可以加阵容加成,副将目前为止诸葛最合算,无论后期转什么国家都不是很耽误 三星赤羽之后可以考虑换诸葛的八卦鱼, 万能直接怼死吕布就行了,其他英雄升到70
全部「综合」的攻略
全部攻略
火力
1 篇精选
3085
极速
1 篇精选
3085
吕布
218 篇精选
1.3 万
暑期
1 篇精选
0
金鱼
77 篇精选
3297
招募周
8 篇精选
3385
元旦
27 篇精选
3385
卡包
1 篇精选
3297
盐场
12 篇精选
3297
如何
维护攻略
?
申请成为论坛版主,
帮助开发者一起维护攻略
申请版主
游戏内容集合站
资讯
52 篇精选内容
【咸鱼之王】TapTap即将上线啦!
安卓全平台互通包上线!数据共享!
社区同人
4 篇精选内容
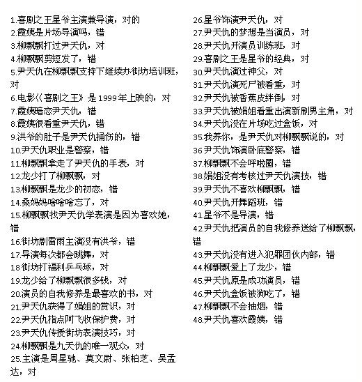
最新喜剧之王联动题库
咸鱼之王长江七号正确答案
福利
42 篇精选内容
咸鱼之王最新16张礼包码,兑换码
23.9月8最新兑换码
已经到底了
论坛
使用 TapTap 客户端下载