孙策初见日活动预告
5月21号大小鸟同步开启「去去指哀牢」活动,5月23号大小鸟分别开启二创征集活动,6月1号如鸢开启「狐虎度假游」活动,6月1号代号鸢开启「弹剑猛虎吟」活动,还有大小鸟初见日必不可少的兑换码,到时我会更新 #如鸢 #如鸢攻略 #是的我玩鸢 #苦海无涯如鸢是岸 #孙策初见日

代号鸢5.21新密探登场!孟获你是男妈妈来的!附下载更新教程
【代号鸢】5.21更新内容速览!孟获你其实是小兔子男妈妈我知道!附安卓iOS不同设备入坑更新教程 #代号鸢 #代号鸢澳服台服 #代号鸢下载 #手游情报

71s带你回顾孙策的心动历程
#如鸢 #混剪 #孙策 #代号鸢

就这个隐鸢阁 爽!
#如鸢 #哭海无涯如鸢是岸

来看本王怎么暴打老广
真的给我爽到了,这是拦着慢慢杀#如鸢 #哭海无涯如鸢是岸 #广陵王 #夏侯渊 #诸葛亮

:
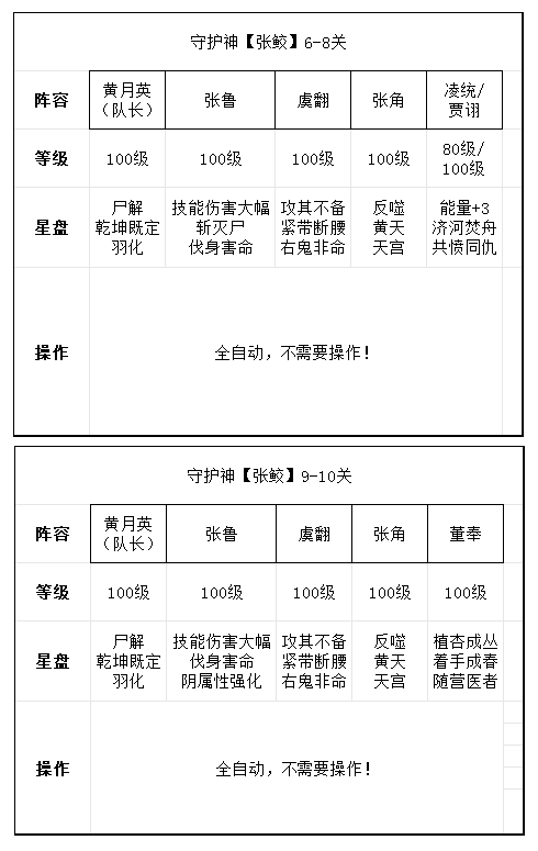
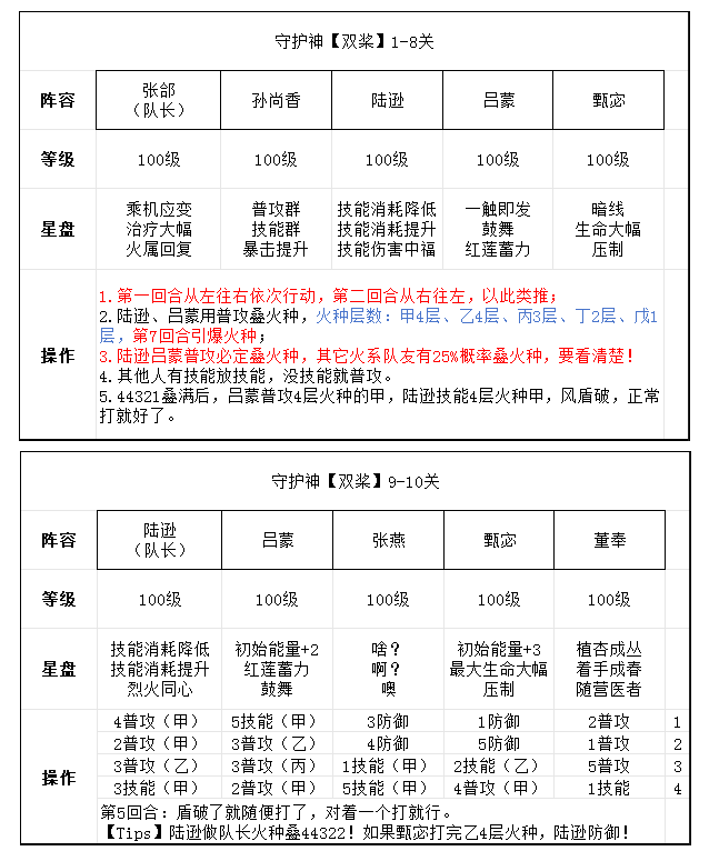
就这样一直……“不许退!”“不许退!”🌚哈哈哈哈。但真的好厉害我主线前面还在卡关……养卡资源好少呜呜呜























![[表情_豹哭]](https://img.tapimg.com/market/images/7a440cbe4c6a7f5ef638d4cd933e4c15.png)



