本人以红温了,愿意用其他红换剑兔
#三角洲行动 #从入坑时间9月12日开始时,已摸接近一个月联动箱,熬夜三个星期而从我计算开始,机坝联动箱摸接近180个从我计算开始共摸10399个源石碎片57张情报凭征29张明日方舟OST15只阿米娅术兔手办2颗至纯源石0只阿米娅剑兔手办愿意用自己大红换你们多出来的剑兔游戏账号名:专注桃评论区寻找各位大哥换剑兔,谢谢🙏
三角洲平衡性调整引热议?撤离点限载!
#今天游戏圈发生了啥 #资讯评论员 #三角洲行动 #三角洲行动发布平衡调整公告 10月5日,《三角洲行动》官方发布了一项针对撤离点机制与干员“深蓝”的平衡性调整公告,迅速在玩家社区中引发激烈讨论,公告发布后,官方视频评论区在短时间内积累了超过28万条留言,玩家们就“共享监狱”玩法存废、公平性定义及战术多样性等议题展开激烈辩论,此次调整被视为开发团队对当前游戏生态的一次强势干预,其效果与合理性成为
三角洲是唯一一个把周年庆当清明过的!
交易桥活2赛季,买命车站活1赛季,共享家园活2天三角洲一边吃着鼠鼠文化的热度一边毁灭着鼠鼠玩家生存的家园。。。。直升机超载机制直接把共享家园废了,我们去组队是为了干嘛?为了赚哈夫币,为了3x3?交易桥,买命站,共享家园都是玩家自发组织。却因动了俱乐部的蛋糕,被摧毁了。。。还有盾的问题,深蓝是唯一一个把修Bug当加强的,假盾,观察窗吃爆头倍率等,我反感深蓝组队去恶心正常玩家。但共享家园不是菜
你说我在322米开外杀人了?
今晚大战场成为了狙神,一连数把几十个头都是200米开外,最强的一次是322米一个头,还有299米开外一个头(这个准度我怀疑我开了)欢迎大家跑刀跑累了来大战场玩在这里有各种各样的玩法,你可以苟着救人,苟着当狙神,可以猛攻,死了也没啥负担,真正解放天性话说我这个准度可以去航天堵桥吗?#三角洲行动 #三角洲 #三角
每日一问
因为不是周年庆官方送了点券吗,所以我在想要不要入手这个刀皮,十分纠结,想听听大家的意见,以及买的人使用后的感受#游戏杂谈 #三角洲行动
笑死,蜂医出复苏呼吸机了还想跑
躲监狱的一个箱子后面的箱子凹槽里了,一般人还真看不到,但是,孩子们,发现红线了吗。可怜的哈基蜂,还在想着混直升机估计,但,你的包里有啥,一清二楚
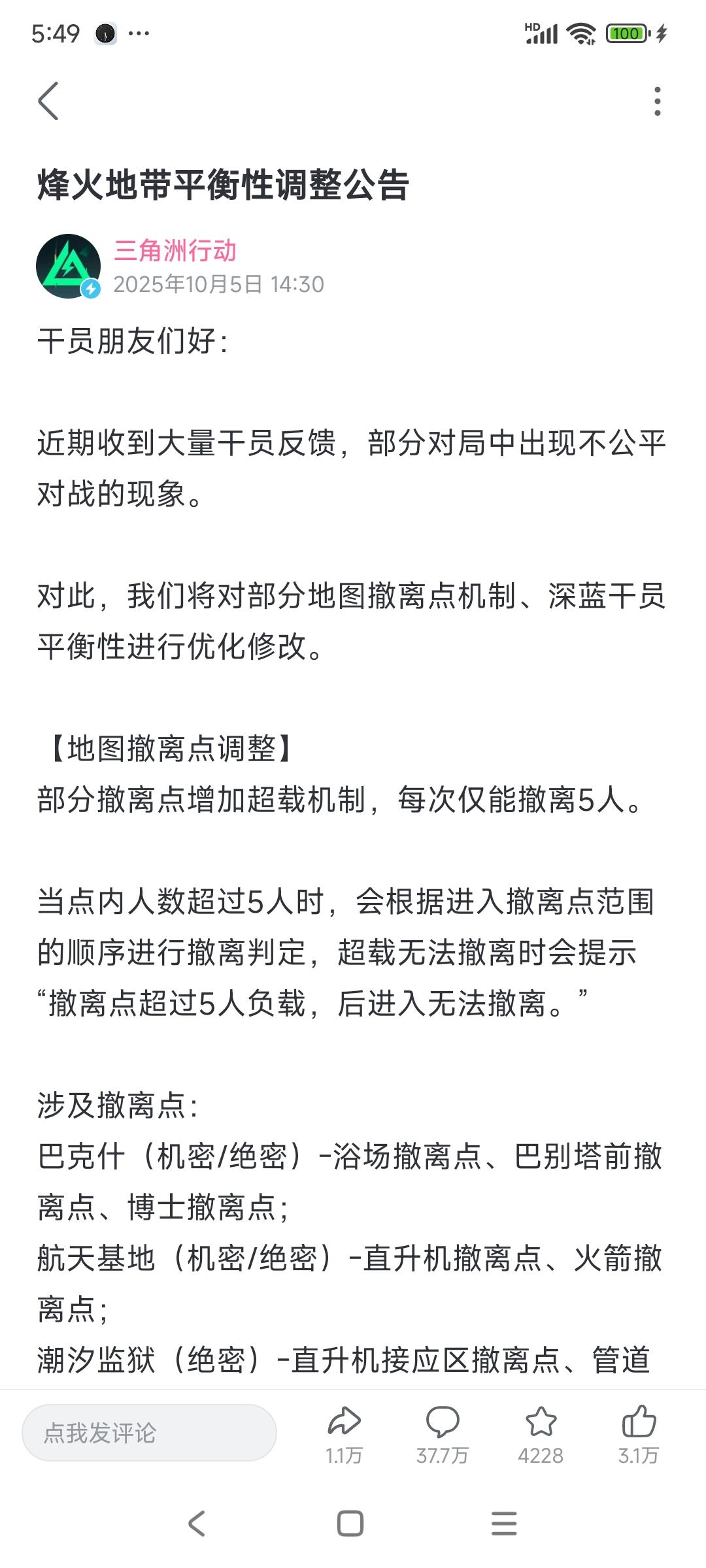
烽火地带平衡性调整公告
干员朋友们好:近期收到大量干员反馈,部分对局中出现不公平对战的现象。对此,我们将对部分地图撤离点机制、深蓝干员平衡性进行优化修改。【地图撤离点调整】部分撤离点增加超载机制,每次仅能撤离5人。当点内人数超过5人时,会根据进入撤离点范围的顺序进行撤离判定,超载无法撤离时会提示“撤离点超过5人负载,后进入无法撤离。”涉及撤离点:巴克什(机密/绝密)-浴场撤离点、巴别塔前撤离点、博士撤离点;
我要玩一辈子三角洲
#三角洲行动
菜就多练 不要开挂
喜提10年大礼包 #三角洲行动 #三角洲行动攻略 #三角洲行动如何查询测试资格是否到位 #三角洲行动联动 #三角洲行动干员推荐 #三角洲行动建议 #三角洲行动双端开测 #三角洲行动双子测试 #三角洲行动即将来袭 #三角洲行动开发者日志
官方这波要是能扛得下去,退游吧
就问问这个处理是为了什么?我听说是为了防堵桥?官方你就不想想为什么玩家要堵桥吗?你设计的任务是给人玩的吗?至今为止,我看到的(优化)行为的刀,全是砍在玩家身上的,有意思吗?任务难度下调到让打不过的玩家也能做有那么难吗?九格到现在的难度,我一点也没感觉到下降,甚至还增加了,策划不会做游戏,咱换个人做行吗?天天被喷,难受吗?然后撤离点这个公告,我是今天才知道的,为啥堵桥呀?任务难做,削爆率,九个任务
空空如也
也许宝藏只是换了个藏身之处