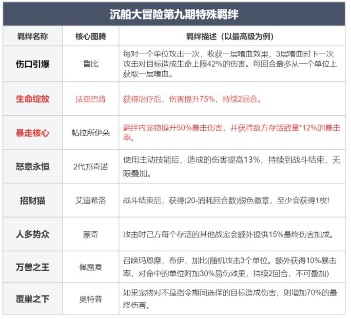
【沉船大冒险】即将于3月11日更新后开启!
3月11日更新完成后即将上线以下重点内容:1、【沉船大冒险】将于更新后~3月25日5:00期间开启。2、限定外观朱雀【菲奇亚·不死鸟】更新后可通过【祈愿轮盘】活动获取对应皮肤、特效、头像、聊天气泡、升级版限定高级重生果实(含马年系/人狼系/魔兽系/瑞里西尔)等奖励。3、镜之精灵效果调整:调整为对所有远程攻击均不反弹伤害,例如朱雀·浴血之怒等。4、伊甸争锋中奋勇者之姿数值提升:对战上届伊甸之
【转载分享】石器时代四大魔法兽
魔法兽相当恐怖,小豆丁人物站在魔法兽旁边,一副快被压扁的样子=_=”,那个体积应该有狼人的1.5倍吧!恐怖死了,尤其是打凯比特或昆伊的时候,魔法兽会跑过去将双手张开,把凯比特抱死=_=”(啊~~~好恐怖啦……) 地魔兽――赫拉克勒斯属性:地10魔法技(特殊技能):大地铠甲――我方全体防御力3回合内上升15%个性:它的个性阴沉险恶,而且它有着极为坚硬的皮肤和过人的耐力,使得它可以承受任何强力
【内含礼包码】正值佳期赴双约,签到猜谜领好礼!
月满灯明,共赴佳期!2月25日元宵双约活动正式开启~签到打卡解锁暖心福利,趣味猜谜再赢惊喜好礼,更有专属元宵口令码礼包限时放送!三重福利齐上线,惊喜享不停,值此团圆佳节,邀你共赴石器元宵之约,欢喜度佳节,好礼抱回家!节日礼包已备好,通过口令码【佳期有约元宵快乐】即可领取,欢乐共赴佳节!①游戏-设置-礼包兑换;②输入口令码【佳期有约元宵快乐】进行兑换;③礼包内容:经典重生果实自选箱*3、绑
全国大赛S4 | 玄武降临,传奇加冕!终极奖励升级加码
四圣时代的终章即将奏响!全国大赛S4赛季——玄武赛季,不仅是一场战术智慧的全面革新,更是一次荣耀功勋的永恒铭刻。随着暴龙进化开启、宠物援助技系统上线、新宠蛮牛系登场,战场格局已被彻底重塑。这意味着,S4赛季的战场将是全新的策略竞技场,多维对抗、临场应变与深度阵容构建将成为制胜关键。当然,这场赛事不仅是巅峰对决的舞台,更是为所有参与过S1至S4辉煌时代的你,准备的一场终极加冕礼。实物奖励介绍专栏
新春版本活动 | 过大年财神送福,马上有喜!
骏马扬蹄辞旧岁,春风送暖入屠苏。在春节版本的活动中我们已陆续为大家送上了诸多全新内容和节日福利。年味儿依旧,福利不停!接下来的日子还有很多福利活动等待大家领取,一起看看即将开启的春节活动有哪些吧!愿这份满载美好祝愿的马年春节版本,能陪伴大家度过一段欢乐的时光。春节版本活动传送门,点击前往👇马年迎福,财神天降财神送福活动时间:2月22日(初六)上午10:00至当晚24:00。活动内容
制作人来信 | 福马踏春至,万象启新元
致亲爱的石灰:福马踏春至,万象启新元。值此2026丙午马年,我谨代表《石器时代:觉醒》项目组全体成员,向所有陪伴石器成长的玩家们,致以最诚挚的新春祝福!回首2025,我们一同探索了海底版本的奥妙,一起在全国大赛S3的擂台上挥洒热血,也共同庆祝了属于我们两周年的珍贵时刻。过去一年,石器世界仍有诸多需要打磨之处,每一条来自大家的反馈我们都铭记于心。正如古语所期,“骐骥筋力成,志在万里外”,石器
新春版本活动 | 福马巡游送好礼,贺岁迎春启新程!
当福马的蹄声踏响新春序章,石器新春福利焕新登场!这波诚意满满的新春福利,千万别错过!2月10日起福马巡游系列活动准时开启,大家记得准时上线把新年的好运和奖励一并带回家!超全春节版本活动传送门,点击前往👇(活动示意图-以游戏内为准)福马巡游 七日好礼轮番送腊月二十三至除夕夜,每日福利不重样!马年提升果实自选箱、蛮牛系·布尔摩、马年春节时装套装、马年专属头像框、海量绑定金贝等好礼悉数上线,
虹光撕裂,制霸战场!机暴进化形态专属皮肤登场
进化的终极形态,需要与之匹配的战甲。「帖拉所伊朵·改」量身定制的「光熠」与「暗影」皮肤,1月22日更新后将携极致视觉效果震撼降临!「光熠」——神圣裁决者通体圣洁的白色装甲,象征着进化后的至高力量。其双眼跃动着进化特有的璀璨光效,周身流光昭示着它来自灵魂深处的力量游动。当它发动攻击,每一次爪击都如同神圣裁决,耀眼夺目。帖拉所伊朵·光熠改「暗影」——深渊吞噬者当帖拉所伊朵身着深邃的漆黑装
全国大赛S4 | “含金量”超标!金钞邀请函即将开始发放
每一场战斗都是对策略与热血的致敬,而每一次巅峰对决的邀约,都值得以最崇高的形式铭记。随着全国大赛S4的战鼓即将擂响,一份承载着无上荣耀的信物——“金钞邀请函”,即将跨越虚拟与现实的界限,送达至那些曾在尼斯大陆书写传奇的勇士手中。这不仅仅是一张英雄帖,更是一枚由纯金铸就的功勋章,是对过往征战生涯的至高肯定,也是开启新征程的辉煌钥匙。含金量超越材质王者实力绝对象征与敬意(金钞邀请函)这份“
全国大赛S4 | 2月25日开启报名,一文详解重点注意事项
玄武降世,蓄势待战!全国大赛S4赛季,即将在2月25日正式开启报名!为助力大家顺利参战,一文教你搞定报名全流程,快速组队参战!即刻集结战友,共同踏上充满挑战与荣耀的征程!👇点击下方链接前往查看S4赛事赛程 全国大赛S4报名通道即将开启报名时间2月25日更新后~3月4日24:00期间开放报名逾期不可补报!快叫上队友一起前往报名吧!报名入口登录游戏后,在本服点击【全国大赛】图标,或
空空如也
也许宝藏只是换了个藏身之处