【沉船大冒险】即将于3月11日更新后开启!
昨天 15:533 浏览综合
3月11日更新完成后即将上线以下重点内容:
1、【沉船大冒险】将于更新后~3月25日5:00期间开启。
2、限定外观朱雀【菲奇亚·不死鸟】更新后可通过【祈愿轮盘】活动获取对应皮肤、特效、头像、聊天气泡、升级版限定高级重生果实(含马年系/人狼系/魔兽系/瑞里西尔)等奖励。
3、镜之精灵效果调整:调整为对所有远程攻击均不反弹伤害,例如朱雀·浴血之怒等。
4、伊甸争锋中奋勇者之姿数值提升:对战上届伊甸之主的挑战者时获得的攻击力加成由3%提升到10%。
以及体验优化和问题修复正在持续调整,我们将努力为大家打造更好的游戏体验,敬请期待~
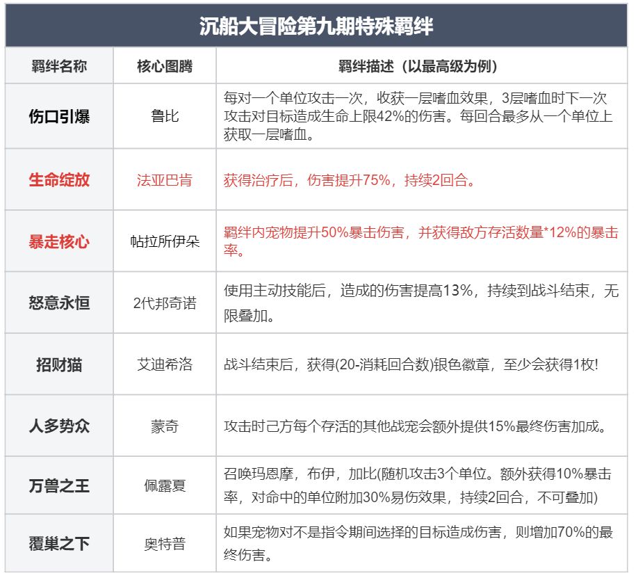
沉船大冒险第九期内容:
羁绊调整
➢帖拉所伊朵羁绊调整为【暴走核心】,能提升羁绊内宠物的暴击伤害。
➢葛雷吉鲁更换为法亚巴肯,其羁绊【生命绽放】能获得伤害提升。

图腾调整
①2星法亚巴肯更换为2星葛雷吉鲁
②5费葛雷吉鲁更换为5费法亚巴肯,并且法亚巴肯3星效果调整为:获得治疗后,对生命值最低的敌方单位造成120%治疗量的伤害。
③帖拉所伊朵3星效果调整为:暴击时无视敌方防御。
3月11日完整更新内容如下,更多内容爆料请关注《石器时代:觉醒》官方公众号。

亲爱的石灰们:
感谢大家对《石器时代:觉醒》的热情关注和支持,为了给您带来更好的游戏体验,我们计划将于2026年3月11日星期三8:00-13:00对全服进行停机更新,更新期间无法登录游戏。实际开服时间可能会稍有延迟或提前,对于因停机给大家带来的不便,我们深表歉意!更新完毕后将为您送上补偿。
更新时间
2026年3月11日星期三8:00-13:00
更新方式
全服停机更新
更新内容
全新内容
1、【沉船大冒险】将于更新后~3月25日5:00期间开启,帖拉所伊朵、法亚巴肯羁绊效果与3星效果焕新,更多调整详情,请关注后续公众号爆料~
2、【新外观】限定外观朱雀菲奇亚·不死鸟开放限时获取,更新后可通过【祈愿轮盘】活动获取对应皮肤、特效、头像、聊天气泡、升级版限定高级重生果实(含马年系/人狼系/魔兽系/瑞里西尔)等奖励;
玩法与平衡性调整
1、海底探险活动限时开放,活动期间内首次通关“沉船大冒险”指定层数,可获得技能币、限定彩虹MM碎片等专属奖励。
2、尼斯大擂台匹配规则优化:3排和4排队伍优先匹配同类队伍;1排和2排队伍优先匹配同类队伍;
3、镜之精灵效果调整:调整为对所有远程攻击均不反弹伤害,例如朱雀·浴血之怒等。
体验优化
1、伊甸争锋中奋勇者之姿数值提升:对战上届伊甸之主的挑战者时获得的攻击力加成由3%提升到10%;
2、交易行购买非公示期的标准化商品(除装备/宠物以外的其他商品)时,仅限购买当前最低价格的商品。
3、全国大赛中由于确认参赛超时导致不能进入战斗时,增加对应提示。
BUG修复
1、修复角色怒气值偶现显示异常的问题;
2、修复尖刺皮肤会反弹朱雀伤害的问题;
3、修复天赋敏捷互换后目标使用不防守战法技能行动顺序异常的问题;
4、修复角色和宠物在同一回合释放同一个援助技时偶现导致战斗卡死的问题;
5、修复狼人套装首次触发变身后模型显示刷新异常的问题;
6、修复狼人地球一周命中长毛象被反弹致死后模型显示异常的问题;
7、修复骑乘乌龟系宠物时偶现坚盾闭守状态下可以被控的问题;
8、修复乐器光/镜/守特殊属性触发多生效一次时没有对骑宠生效的问题;
9、修复白虎穿戴佩露夏·冰魄时装时,骑乘出魂状态击杀敌方后模型显示异常的问题;
10、修复尼斯大擂台匹配异常后影响正常抓宠的问题;
11、修复穿戴贝洛格·诡替之咒时装使用技能时资源报错的问题;
12、修复更换魔鬼鱼坐骑时偶现增伤BUFF异常的问题;
13、修复使用青鱼子或高等净化精灵解除蛮牛之力混乱状态时偶现显示异常的问题;
14、修复全国大赛晋级赛参赛提醒邮件文本有误的问题;
15、修复隐藏个人信息后活动排行榜坐骑未隐藏的问题;
16、修复史卡特服竞技场排行榜显示异常的问题;
17、修复部分角色尼斯百星头像显示有误的问题。
石器时代项目组

