新手开局简单攻略
这游戏玩的就是各种天赋天赋不一样玩法体验也不一样。一般有属性加成的天赋前期都是秒秒秒,这里主要说一下没天赋加成的。开局第二个房子里有个发光的武器架SL一个带技能的武器,第四个房子发光的建议SL一个鞋子加速度,然后进图一副本第一层最右下角可以上墙捡2个发光的任务道具,碰怪逃跑出副本,去交任务加上村里有人送1500金币,就可以去买2000金币的新手装备包,记得SL一下,加速度的装备优先,然后就进副
把天赋数据更新了下
群里天赋表太古老了,看不下去了(天赋数据微调,12/25更新)
简单易懂的攻略
首先进游戏的答题不重要,填写序号才是选天赋。1.新人的话推荐天赋选择70序号十二符咒(各符咒选择四个搭配可以根据喜欢选择血防、双爆再动、攻/速附伤再动等等,减防不推荐)或者69序号符祖(对比符咒只能选择两个有关于战斗的加成稍低但是有增加掉率以及额外增加属性,前期没有符咒强势)。2.由于装备提供的加成以及技能选择原因,第一局的新人不推荐智力体系(玩法系的等体验完一次后,对应装备以及技能有了解再玩
萌新图四+主线攻略
秘密基地和代理村长对话 接了去寻找 其他村民 ,地点就在图三上面 进去后到达村间小道一直往上走 就到了 城镇第二张图左边箭头旅馆里, 里面就是主线任务找的人,跟他对暗号,对完他的身后会出现一个洞就可以下到据点,然后和又变人对话,对完出来往上走,会看见酒馆和装备铺上去对个话然后就有任务,最多声望的就是这两个地方,再往上走 左转就出现在第四张图的位置 往上走是图四矿洞往下走图五沼泽,图四刷矿石和断裂斩
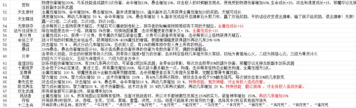
天赋排名,作为游戏中强度比
唯一真神:众星之子,已有千亿属性,估计万亿只要一个小时就能刷到t0:掠夺,分身t1:诡刺,虐心,双生武魂,不屈,至尊骨,莫鱼,黑卡,三刀,超级加倍,氪佬,其他就不谈了随便玩#
天赋大全
[开局]网络版全天赋
缩地成寸好有意思啊
功能性很棒啊,说起来一开始我以为是会有几率传送到整个游戏的最终boss那去,后来发现是把当前地图的头目拉过来,而且一级就能一动三回合,伤害也在线,蛮有趣的
个人向各种天赋体验与理解
先说开局,除了几个特别强力的天赋,开局都可以参照我这个来。出门先把1500块领了,村子里的闪光点东西捡了,然后买把破剑,装备基础秘技册,再去广场下面的屋子买一本剑的密卷利刃,进门基本是两下技能一个史莱姆。然后开始正文【慢慢更新】先说目前体验最好的两个。【宝藏猎人】超高的掉宝率和升级带来的额外属性,不仅做了装备和各类材料不缺,自身属性的提升也相当明显。人形稀有怪随便都能爆一堆东西,小怪也能
挑战者全阶段装备推荐,47级通关全部邪魔
物理系图一拿尖牙套和带跳斩的斧子,图二换个好点的斧子强化升阶,升完阶打过三公子(强化升阶完好打)图三100%探索刷二连矢,武器刷莉斯,刷完强化升阶,武器需要能强化多次的,全部强化速度。鞋子刷个速度然后全部强化速度。物理系图四有两种比较好的选择玩星闪走弓箭:主速度副攻击。图四刷星闪技能,图五拿幽冥套装小毕业,其余防具拿爆伤伤害或者物理伤害加成词条,该强化升阶强化升阶。然后就是慢慢更新属性好的
2024.8.14 更新细则,篇幅所限,更新公告写不下,全部内容发这里
第一部分,游戏系统更新1:增加了增加一个疯狂模式,疯狂模式有简单-普通-困难-噩梦-地狱,疯狂模式玩家拥有 强化大师,锻造大师,进阶宗师,聚宝盆这4个额外的天赋, 在困难模式之后,疯狂模式增加一个全天赋都可以使用的吸收属性技能2:增加一个换皮肤的南瓜,玩家可以自由的切换60多种人物皮肤3:增加了隐藏模式,在这个模式下面,玩家获得以下3个福利 福利1:玩家可以自由的调整装备的基础属性倍率。
空空如也
也许宝藏只是换了个藏身之处