空空如也
也许宝藏只是换了个藏身之处
X2纪元「怒海狂涛」正式开启!驭浪出征,智破深蓝!
开拓者们,X2「怒海狂涛」纪元今日正式起航!开拓者们将正式踏入浪涛汹涌的多维战场,开启一场融合海战谋略与海陆空立体协同的壮阔征伐。驾驭巨舰劈开狂澜,共书海洋文明的传奇全方位的海战革新,经典玩法重磅回归,英灵殿觉醒玩法重启,全新英雄踏浪而来,开拓者们将在惊涛骇浪中解锁战略新维度,奔赴更具沉浸感的海域争锋!核心海战玩法强势回归,聚焦海陆协同作战与阵营博弈。通过海域争夺、码头攻防与联盟协作不断夯实海
有奖征集丨加入「启元创界社」,参与X2纪元内容征集赢惊喜福利!
《世界启元》X2纪元「怒海狂涛」正式启航!「启元创界社」招募同步开启,诚邀全体开拓者共探海战新篇、分享纪元玩法。海量京东卡、惊喜周边、官方流量扶持等福利已就位,攻略大神、创作达人尽可一展身手,用创意解锁专属奖励!「启元创界社」作为官方创作者组织,开拓者可在此交流海战心得、结识同好大神,更能收获金币激励、惊喜周边,还有机会直通官方合作,让优质作品获得流量助推与更多认可。无论你是擅长开荒攻略、配队解
《世界启元》「机甲狂潮全面战争」第五周周报:旧局终章序曲将临
#世界启元 #世界启元civilization #文明正版 #游戏安利 #发现好游戏
新皮肤资讯丨李广皮肤「羿射九日」即将登场!
李广是定位攻击的爆发型英雄,靠伤口叠加触发高额伤害,专属头衔还能无视防御,爆发能力强劲,是输出阵容的核心人选,能为战局带来显著突破。本次亮相的,是其专属皮肤「羿射九日」,一起来欣赏这款皮肤的详情吧!活动时间:1月24日00:00-1月31日00:00获取方式:活动页面直购获取价格:1880钻石皮肤效果展示:#世界启元 #世界启元civilization #文明正版 #游戏安利 #发现好
新纪元前瞻丨X2纪元「怒海狂涛」结算方式说明
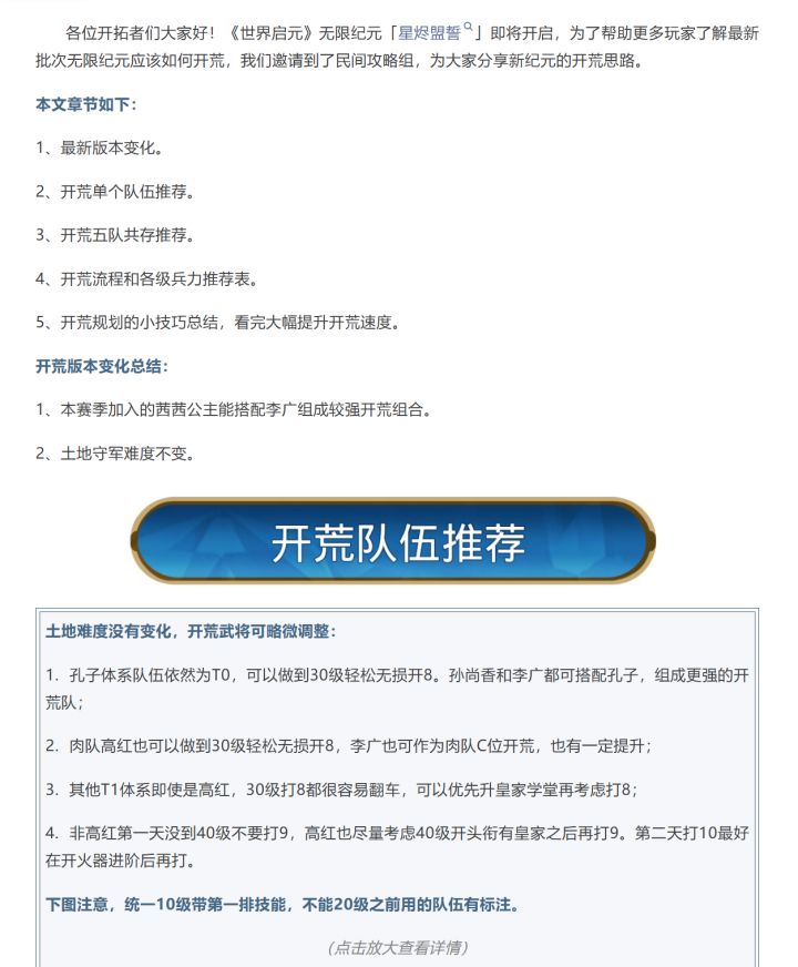
攻略分享丨土地开荒难度表,助力开荒更轻松
1月24日X2纪元开服在即,为了助力各位开拓者更加顺利开荒,民间攻略组为大家带来了无限纪元「怒海狂涛」的土地开荒表,让大家开荒思路更加清晰,一起来看看吧!(点击放大查看详情)(点击放大查看详情)(以上内容均为玩家观点,并不代表官方意见)#世界启元 #世界启元civilization #文明正版 #游戏安利 #发现好游戏
攻略分享丨第一批次服务器「怒海狂涛」开荒流程
新纪元前瞻丨X2新纪元巨作前瞻
新纪元情报丨英灵殿玩法即将回归
创界攻略分享丨从开荒到战力养成,解析实战玩法
各位开拓者们,无论是刚踏入启元世界的萌新,还是深耕多纪元的老玩家,开荒效率、战力提升、英雄养成始终是核心课题。为帮助大家少走弯路,快速立足赛场,创界社精选三篇实战派攻略,从开荒细节、数据复盘到抽卡规划逐一拆解。创界社现面向全体创作者公开招募,凡加入并产出优质内容,即可解锁游戏金币、京东卡、限定游戏周边等重磅奖励,更有官方专属流量扶持加持!如果你有独家玩法心得、深度战报分析或英雄解读技巧,欢迎加入