首页
排行榜
发现
云游戏
PC 游戏
动态
发布
论坛
TapTap 制造
聚光灯 GameJam
开发者中心
创作者中心
营业执照
|
沪 ICP 备 16012525 号
|
沪网文(2025)0236-071 号
|
增值电信业务经营许可证:沪 B2-20170322 B1-20204119
|
广播电视节目制作经营许可证:(沪)字第04651号
|
内容安全算法 网信算备310112119986605230015号
|
个性化推送算法 网信算备310112119986602230017号
|
TapSight 智能问答助手算法 网信算备310112119986601240015号
易玩(上海)网络科技有限公司
公司地址:上海市静安区灵石路 718 号 B1 北楼
注册地址:上海市闵行区紫星路 588 号 2 幢 2122 室
投诉举报邮箱:kefu@taptap.com
沪公网安备 31010602009551 号
违法信息举报电话:021-60727072 转 3003
网上有害信息举报专区
上海辟谣专栏
下载手机 APP
扫码下载
Android APK 下载
App Store 下载
下载 PC 版
Windows 版下载
Mac 版下载
下载 TapTap
TapTap 手机 APP
扫码下载手机App
Android APK 下载
App Store 下载
TapTap PC 版
Windows 版下载
Mac 版下载
综合攻略
加载中
60级奇遇攻略
最近发现好像没有人弄60级奇遇的攻略,百度也搜不到,没办法的我只能忍痛花叶子查看了,这里整理一下给后面的还没到60级的兄弟看看。。 第一个很明显,在京城太和殿,有一根红色柱子,上面有亮点,点一下就行 没啥可说的,注意时间 这个累积声望够了就行,然而我不够 承接上面的任务 建议组队打 这个正常情况一个人能打过,打不过就组队 这个刚60级做不了,升级吧 组队打,让大佬带你 还是推荐组队打 铁血岛东岛好
新服噩梦铜人巷
这里给大家总结下新服噩梦铜人的简单攻略。 奖励很不错,有银子有红点。最后是教主服装。如果你7天过不去,后面只能花元宝买教主服装。 这里还是建议大家选个冷门门派,这样7天的门派奖励容易拿满。江湖总排行没有捷径,纯粹的战力要求。金叶子自然越多越好。
小白指南—风悠然篇
作为一个新人,心血来潮充了铁11,虽然玩的时间不长,前后就半个月,一边听个大佬的心得,一边靠着网游二十多年的经验摸索(暴露年纪了😂😂😂😁😁😁),给各位0氪、微氪(铁11)以下的朋友介绍些—小白指南(风悠然篇) 本人现6区峨眉第一风悠然,铁11勉强江湖十大。不多说了,划重点了,小白们一定要认真哦。 一、这个游戏很浓的武侠情怀,喜欢的人,大家一起维护好游戏环境,多上线聊聊天,聚聚人气。 二、门派问题,
奇遇注意事项
0氪玩家第一天可以升到33级左右 第二天38级 第三天41级 第四天43级 第五天44级 第六天46级 第七天47级 如果是新服完美开局,上午十点开服,第一天需要注意的奇遇有五个 1,中午12-13时升级到30级去做多情刀客 2,下午4-5时去做奇怪的游侠 3,下午6-7时去做男孩的心意 4,晚上7-8时去做珍珑棋局 5,武当探究点八卦上边的龙头 遇到打怪打不过时可以在世界频道发话求助,邀请大佬组
关于个人的一点心得攻略
个人攻略: 1、选择门派一定要选择前面的门派,因为靠前的门派有很多金叶奖励 2,峨眉,云浮只能女性角色,少林,桐人只能男性,一定要看清楚噢!男的去不了峨眉,女的去不了少林等。 3、进游戏后要跟着任务走,都做完,做奇遇,不知道地方的可以看奇遇攻略,看好时辰和要求。铜人一定要过,有很多前期需要的经验和奖励,很多铜人没写能组队,都试试。 4、别用叶子十连,除非土豪,叶子可以强化,宝石,还有零零散散的东西
铁血武林萌新攻略
首先进入铁血武林要先选个门派 门派目前分别有十二大门派 华山(剑法、刀法)、武当(拳掌、剑法)、全真(奇门、剑法)、峨眉(剑法、刀法)、云浮(奇门、剑法)、少林(拳掌、奇门)、铜人(刀法、奇门)、丐帮(奇门、拳掌)、血刀(刀法、拳掌)、明教(拳掌、刀法)血刀(刀法、拳法)、唐门(奇门、剑法)神刀(拳法、刀法) 选择哪个门派看个人喜好吧 散人玩家推荐前面几个门派 因为玩的人少 可以获取比较多的门派资
玄武反伤流
3.造诣篇 4.心得篇 5.功体篇 最后一期攻略了,看到有人回复我说想要我继续出,说实话没有想到有人需要,本来已经不打算写了,既然有需求,就趁着今天有时间出完算了。 由于后三个板块内容较少,所以合在一个帖子讲,另外我也会补充一下坐骑和阵法的选择。 3.造诣篇 精研全堆在土行和木行上,确保大概率出土行和木行,因为土行的招式云泥和木行的招式古竹是最有用的,前者可以加血,后者可以减连击伤害,而攻击流最主
奇遇50攻略
叶子解锁,整理了一下50的奇遇
奇遇攻略30
30级奇遇 注意奇遇触发时间!!! 需打怪的奇遇可以组队进行!!! 左上角地图可以去各个地方,到达地点后再点击地图可以看到人物!!! 其他:,,,, 1.遍地是宝十 2.遍地是宝十一 3.遍地是宝十二 4.遍地是宝十三 5.店小二的忧郁 由于发图会被屏蔽所以我直接打字了 触发等级:30 触发条件:需要通关普通铜人巷第3关 完成方法:客栈-与李狗蛋完成对话 6.武当探究一 大殿往里走会看到一个阴阳的
龟速流神刀门七天冲击噩梦铜人巷40技能搭配
首先声明,个人已经弃坑了,发这篇帖子只是因为本人强迫症,脑海中突然闪现一丝灵感,分享给大家 这篇帖子有些内容只是猜测,没有经过实践验证,如果大家按照我说的方法没有成功通关,希望不要来怪我 首先是准备工作 1,前七天每天刷新一次门派二阶商店,尽量在第七天前(包括第七天)把迎风一刀境界拉满(等级也拉满) 2,在京城呼啦(黑市商人)那里买一件带有冷静刀特效的装备,用来减少迎风一刀冷却 3,纵身跃技能拉满
四职业推荐
新版本绿点获取大大减少,其实这对四职业真的影响很大。
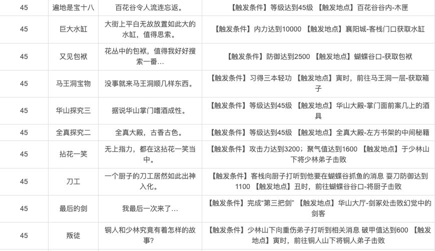
45级奇遇任务
1、正邪之说,地点:云浮岛-山下 找天涯侠客对话就可以了。 2、黄衣女子中 血量10万,如果打不动,邀人帮忙打 3、黄衣女子下 地点:百花谷后院,完成黄衣女子中,在原地会出现一个黄衣女子,对话就可以。 4、灵枢 直接去万梅山庄-正庄,去找庄主对话就可以了。
奇遇攻略
35级奇遇 注意奇遇触发时间!!! 需打怪的奇遇可以组队进行!!! 左上角地图可以去各个地方,到达地点后再点击地图可以看到人物!!! 其他:,,,, 1.遍地是宝十四 2.遍地是宝十九 3.绝世好剑 4.执念 可组队进行 5.义助守卫 可组队进行 6.猛汉柔情 7.神奇野球拳 可组队进行 8.丐帮探究一 往里走最左边的房间地上有一点亮亮的,点击即可 9.破镜 10.第二把剑 大厅剑冢剑柄处有一点亮
敬酒解答
迁移服 壮志凌云 破云 id:42382062 海龟,古印度,延脑,海马,娃娃鱼,驼鸟,蓝鲸,电话贝尔,陆30%,北极小熊星座,谷氨酸钠,非金属 锌,苹果记忆 锌,智慧元素 锌,铜结构 铁碳,洗髓经64级, 20点活跃度, 8级生命石, 3400点,8级铜人巷,高钙牛奶,雷达,天魔刀中间单体,门红天孤七杀拳,反杀试炼,押镖铁虎,惊世灭世刀,千机阁获修罗指,全民比武周三,剑系周三六日,森林砍伐,红武
已经到底了
加载中