这游戏刚出的?直接劝退??
"江湖不平事,自有侠义盟!"加入我们,成为那宁折不弯的断剑客。锄强扶弱、匡扶正道,以热血洗涤江湖浊气。你的剑所指之处,便是正义所向!https://www.taptap.cn/app/216201?os=android
【小氪攻略】前中后期各系保姆级攻略-中期篇
目前游戏大致分为4个阶段:头七-开服前七天前期-头七到60级出自创中期-60级出自创-红套成型后期-红套成型后本攻略将按照不同阶段分别开贴详细解读各系各阶段玩法 本攻略仅以小氪讲解,零氪以及巨氪做个参考就行 本篇为中期篇作者:风云再起3 方应看 ID:81059中期目标:自创!自创!自创! 重要的事情说三遍到了60级,首要任务就是自创,自创分三种类型:一:纯伤害流,这是90%的玩
萌新攻略刀剑拳奇怎么选(主贴)
各位伙计大家好,我是风云再起13区的日月星辰,最近发现区里有很多真丶萌新,天天解答问题被气到抽搐,又因为铁血优秀的屏蔽系统让我一度化身星星怪(如来?大师?蛤蟆?最离谱的是ice)所以特意来给各位萌新做个一条龙总攻略。废话不多说,先上干货兑换码:虎虎生威十连抽别忘了换,官群礼包和微信公众号需要老板们自己去找咯目录:萌新一条龙之认识武学效果萌新一条龙之如何判断武学猛不猛萌新一条龙之天龙来
秋空明月悬,光彩露沾湿
活动时间:9月25日维护后~10月15日23:59温馨提示:本次活动开启时间为9月25日维护后,请合理安排参与活动时间,感谢您的支持与理解! 活动一:活动期间将限时上架节日礼包,礼包内容如下:活动时间:9月25日维护后~9月26日23:59*【淬炼小礼盒】:打开可以在淬炼石袋(打开后获得淬炼石*100)、一级保护礼袋(打开后获得一级保护石*50)、二级保护礼袋(打开后获得二级保护石*35
50级前平民玩家四系武学组合推荐
快被这游戏的100格背包劝退了,在弃坑前把以前开的帖子给完善了吧有人可能会说你为啥不充点钱解锁一下背包继续玩?这游戏值得充钱吗?我觉得是值得的,游戏内容做的真心不错,特别是武学搭配,但我还是不会充钱,这是原则问题,就像(假如)黄药师决定一生不吃黄瓜,有一天他吃了黄瓜,瞬间就失去了个性!在我刚玩这游戏时,看到满屏幕的充值入口本来是不打算玩的,后来被武学搭配吸引到,于是决定玩下去,不过要用0氪的方
秋庭不扫携藤杖,闲蹋梧桐黄叶行
活动时间:9月10日维护后~9月23日23:59温馨提示:本次活动开启时间为9月10日维护后,请合理安排参与活动时间,感谢您的支持与理解! 活动一:活动期间将限时上架节日礼包,礼包内容如下:活动时间:9月10日维护后~9月11日23:59*【淬炼小礼盒】:打开可以在淬炼石袋(打开后获得淬炼石*100)、一级保护礼袋(打开后获得一级保护石*50)、二级保护礼袋(打开后获得二级保护石*35)
浅谈低氪7天开服过35铜人套路分析.
自我介绍下算半个萌新,我这边是给到0氪到低氪(铁10)之间的资源分配,高铁的话对于活动的倾向和资源利用途径都有他们自己的想法和心得我这边就不妄加揣测了.我这边自己是6服峨眉 本身打算三卡一本铁7就佛系养成的奈何峨眉同门师姐妹内卷严重我又是老玩家回归对游戏的热情让我在新服活动多冲了一些买了本古诗 (古诗剑法是60自创剑系的大众选择)到了铁8 并且在7天开服活动也是拿到教主了以下从每天的日常资源
【最强攻略】论新服七日如何最大性价比最大化提升战力冲榜霸榜
写在前面:在下金刀砍瓜王,这篇攻略偏向是冲榜霸榜的,看攻略的兄弟建议结合自身适当调整不要盲目照着做。何谓最强攻略,就是说这篇攻略会很细。因为打算常驻在风云再起1服了,所以本篇攻略会无保留的补充其他攻略中没有提及的细节和个人比较独门的提战技巧,当然因为很抠细节所以适合想要认真玩、精致玩、同资源下技术压制别人的。很多已有的七日攻略都是很优秀的,只是可能比较久了很多新来的兄弟不知道在哪看,我会肆意的
天阶夜色凉如水,卧看牵牛织女星
活动时间:8月27日维护后~9月9日23:59温馨提示:本次活动开启时间为8月27日维护后,请合理安排参与活动时间,感谢您的支持与理解! 活动一:活动期间将限时上架节日礼包,礼包内容如下:活动时间:8月27日维护后~8月28日23:59 活动时间:8月29日00:00~8月30日23:59 活动时间:8月31日00:00~9月1日23:59*【自选突破礼盒】开启后可在白色突破礼包
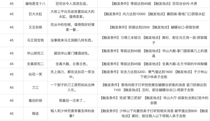
空空如也
也许宝藏只是换了个藏身之处