【策马江湖倚剑踏马】限时隐士玩法设计
限时活动·“雪落山庄·煮酒论剑”一、活动背景凛冬已至,雪落山庄的梅花一夜全开。传闻庄主在暖阁中温了十坛“风花雪月酿”,只待江湖中人携剑而来,煮酒论英雄。若能以“论剑帖”换得庄主认可,即可将新隐士【隐者·白鹤淮】请入队伍,更可解锁限定称号“雪落剑客”。二、活动时间12月20日维护后—1月3日4:59,共14天。每日4:59刷新进度。三、核心玩法1. 煮酒炉(副本入口) 消耗“论剑帖
《少歌》周年庆玩家共创大赛:策马江湖,共绘山河!
亲爱的少侠: 韶华似箭,江湖不老!为庆祝《少年歌行:风花雪月》周年庆,我们诚邀全体少侠执笔为剑,共绘你心中的江湖蓝图!无论是天马行空的创意,还是细致入微的规划,这里都是你展示才华的舞台。让我们一起,让这个江湖因你的创意而更加精彩!*友情提醒:要提高进入决赛的几率,除了设计思路外,一个相对具体的设计方案会让你的作品脱颖而出,论坛上已经有许多优秀的作品,大家可以参考借鉴。一、如何参与?活动流程一
【策马江湖倚剑踏歌】游戏新玩法侠客皮肤
少年歌行:风花雪月作为一个卡牌手游,与其他同类游戏最大的差异化其实有两个,一是精美且风格化的人物立绘(我确实没在其它手游里见过这种精致的古风立绘),二是它轻量化的设计让我将其当作副游玩感觉非常舒服。我认为给游戏增加侠客换装的系统,不仅可以放大立绘的优势,也不会与目前轻量玩法的游戏概念相冲突。一、侠客换装系统简介其实很多手游都有这个系统,优点很明显,可以增强玩家与角色的情感链接。作为一个抽卡手
【策马江湖倚剑踏歌】增加新玩法,新隐士
按按照等级不同,难度不同。并且是玩的时间越长奖励越多。这个副本一定要可以重复刷。这样对平民玩家友好。吸引更多的人来玩。不然的话,玩法太单一,刷完了副本之后就没得玩了。 设置一:一共180关。可以重复刷新。可以无限的打。奖励一些天境和地境的英雄碎片。还有一些修为铜钱以及金丹。设置二:增加一些通用的神兵。什么人物都能佩戴。设置三:增加新隐士西楚儒仙,他的技能,主要是给百里东君增加技能(西楚剑歌)
【策马江湖倚剑踏歌】<武学秘籍>新玩法设计
大家好呀,我是浣儿,看到官方发布的【共创活动】,我结合“侠影试炼”玩法以及“冷门侠客”的利用率,设计了【武学秘籍】的新玩法,快来一起看看吧!欢迎各位少侠在评论区提出宝贵的建议和讨论,也感谢各位的点赞和转发。【侠影试炼通关后的挑战】 所有侠客开放11.12.13关 11关该侠客拥有其5x神兵效果 12关拥有11关效果+特殊加强机制 13关拥有11.12关效果
【策马江湖倚剑踏歌】新玩法 镖行千里 设计
新玩法 “镖行千里” 设计思路游戏建模: 一辆古装的镖车(最好按照 北宋镖局的押镖车 设计,更符合小说原著的时间线)玩法进入端口:帮派 “演武厅”玩法开启时间:周2 周4 周6,刚好和秘境活动形成互补,玩家就不会有空洞感,每天上线都有期待。总体思路:每个帮派有一辆镖车,同一起点出发,谁先到终点,谁就是第一。中途本帮派成员可以攻击其他帮派的镖车,镖车受损严重会停在原地,等待修复,修复好再继
【策马江湖倚剑踏歌】新神卡新隐士强度设计
针对后续新神卡与新隐士的强度设计,可从“强度定位、机制创新、平衡考量”三方面提出以下建议 新神卡作为玩家关注的核心内容,其强度需兼顾“独特性、适配性与平衡性”,避免出现“版本唯一”或“强度过低”的极端情况。(一)强度定位:分层级差异化设计1. T0级(版本核心):仅限1-2张,具备“机制创新+高上限”特性,能成为新阵容的核心或改变现有阵容生态,但需搭配特定体系才能发挥最大价值,避免泛用性过
【策马江湖倚剑踏歌】新玩法海外仙山设计
跨服PVP玩法核心规则 - 玩家分为两大阵营,匹配成功后随机分配阵营复活点(复活冷却15秒,可通过buff缩减),需乘船前往海中央“海外仙山”展开PK。- PK核心机制:击败敌方玩家后继承当前状态(血量、buff效果不重置,阵亡侠客全程不可复活)。- 胜利条件:两大阵营争夺海外仙山占领权,累计占领时间更长的阵营获胜。海图buff机制 - 刷新位置:海图两侧固定点位,刷新间隔2
【策马江湖倚剑踏马】新PVP玩法设计
玩法介绍1.报名期持续2天,积分赛持续5天,每天可以挑战同组内其他玩家2.每天有2次免费挑战机会,之后可消耗挑战卷继续挑战,挑战卷可从日常获得或元宝购买3.一天内被同一玩家挑战多次时,最多只保存和该玩家相关的3场战斗记录4.积分赛中上阵的侠客会统一调整到侠客当前星级的最高等级,战斗中击败敌方所有侠客则获得胜利,挑战超时则防守方胜利5.挑战胜利增加赛季积分,失败则损失赛季积分,双方积分6
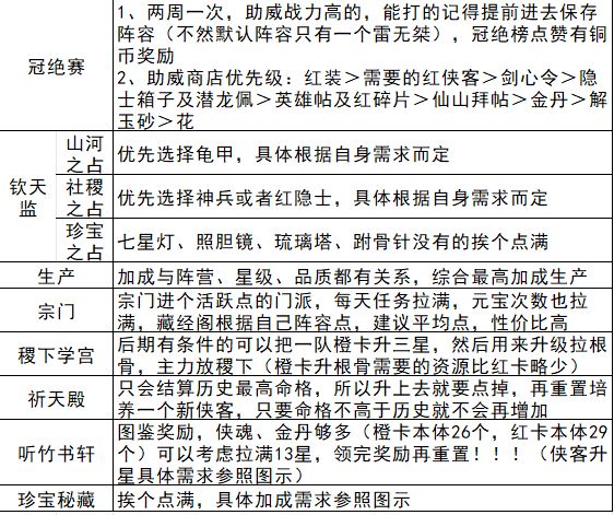
游戏攻略|隐士解析与选择推荐
亲爱的侠士们大家好呀。在少歌江湖中,隐士侠客的选择直接影响队伍生存与输出效率,需结合阵容定位(盾队、毒队、通用队)及养成阶段(前期、后期)针对性搭配,这里针对本版本相对强力的隐士进行了分析,侠士们可根据本篇介绍,选择您更心仪的隐士伙伴哦~一、全能奶妈:温骆玉——多阵容适配核心 温骆玉是跨阵容的实用隐士,核心价值在于“生存强化 + 复活联动“,适配场景覆盖盾队、毒队及前期过渡阵容。核心机制优势
空空如也
也许宝藏只是换了个藏身之处