【策马江湖倚剑踏歌】新日常玩法《群雄夺榜》设计
1.玩法基础信息-玩法类型:PVE和PVP兼顾-参与人数:单人参加2.玩法介绍与时间安排:玩法分三个阶段:第一阶段:早上5点—18点攻打系统设定BOSS,获得积分.第二阶段:18点—21点为掠夺阶段,可以掠夺他人积分,此阶段系统会随机刷新增益buff,玩家可以刷新选择自己喜欢的buff来增强自己,防守和进攻都可以生效,最多免费刷新5次buff,之后可以花费元宝刷新,最多5次。设计意图
【策马江湖倚剑踏歌】新玩法少歌自走棋设计
一、核心玩法框架1、基础规则棋子分为1-5费卡(品级对应武侠境界):1费2费:金刚凡境,3费:自在地境,4费:逍遥天境,5费:神游玄境。升星规则:3个1星合成2星,3个2星合成3星。3星终极形态觉醒皮肤特效。角色定位(随赛季调整):例棋子,职业,费用萧瑟,剑客/琅琊王,5费,雷无桀,火灼师/战士,3费,无心,禅僧/法师,4费,司空千落,枪使/刺客,2费等。2、羁绊系统:如雪月城(3/
【策马江湖倚剑踏歌】新玩法夺旗战设计
活动名称:夺旗战核心玩法:玩家分为三个阵营,通过砍倒其他一方或两方的旗帜获取胜利。活动时间:每日中午12点-晚上8点(时间跨度长,玩家自由度就高,可以充分发挥组织能力和策略能力)参与等级:≥50级。具体内容:族长达到50级,可以选择阵营,阵营为雪月、慕凉和无双城,三选一。为避免出现A城全是人,B城0个人的情况,自主选择也可以改为系统随机,亦或是加入限定条件:某个宗门族长选择了A,那其他族
【策马江湖倚剑踏歌】<武学秘籍>新玩法设计
大家好呀,我是浣儿,看到官方发布的【共创活动】,我结合“侠影试炼”玩法以及“冷门侠客”的利用率,设计了【武学秘籍】的新玩法,快来一起看看吧!欢迎各位少侠在评论区提出宝贵的建议和讨论,也感谢各位的点赞和转发。【侠影试炼通关后的挑战】 所有侠客开放11.12.13关 11关该侠客拥有其5x神兵效果 12关拥有11关效果+特殊加强机制 13关拥有11.12关效果
全新服务器开服公告
亲爱的侠士们: 《少年歌行:风花雪月》官服将开启全新服务器,诚邀各位侠士入驻,共赴江湖新程!开服时间:2025年11月21日早10:00,新服“天外天6”准时开放。开服平台:官服下载方式:taptap、好游快爆、苹果AppStore、官服站内:sngx.xuantugame.com(注意:下载过程中可能会被手机自带应用商店拦截,请同意浏览器安装官方安装包,请勿点击“手机应用市场安装”)客
[策马江湖倚剑踏歌]PVP新玩法设计
我认为现在的卡牌游戏的PVP一点可玩性没有,都是拿出最强战力组合进行PK,那么战力低的肯定打不过战力高的,反正打不过氪佬,那就直接摆烂好了,不充值,只收集人物,腻了就退游,如此而已,哪有什么真正的游戏内容能吸引住玩家呢?当然我在此不是说氪金的事,游戏需要生存,人家花钱肯定得让人爽对吧,而是说有没有一个真正的内容能让大家公平对决,可以调动所有玩家的策略,能让人感到有趣的一种PVP对战模式呢?应该
【策马江湖倚剑踏马】限时隐士玩法设计
限时活动·“雪落山庄·煮酒论剑”一、活动背景凛冬已至,雪落山庄的梅花一夜全开。传闻庄主在暖阁中温了十坛“风花雪月酿”,只待江湖中人携剑而来,煮酒论英雄。若能以“论剑帖”换得庄主认可,即可将新隐士【隐者·白鹤淮】请入队伍,更可解锁限定称号“雪落剑客”。二、活动时间12月20日维护后—1月3日4:59,共14天。每日4:59刷新进度。三、核心玩法1. 煮酒炉(副本入口) 消耗“论剑帖
《少歌》周年庆玩家共创大赛:策马江湖,共绘山河!
亲爱的少侠: 韶华似箭,江湖不老!为庆祝《少年歌行:风花雪月》周年庆,我们诚邀全体少侠执笔为剑,共绘你心中的江湖蓝图!无论是天马行空的创意,还是细致入微的规划,这里都是你展示才华的舞台。让我们一起,让这个江湖因你的创意而更加精彩!*友情提醒:要提高进入决赛的几率,除了设计思路外,一个相对具体的设计方案会让你的作品脱颖而出,论坛上已经有许多优秀的作品,大家可以参考借鉴。一、如何参与?活动流程一
【策马江湖倚剑踏歌】游戏新玩法侠客皮肤
少年歌行:风花雪月作为一个卡牌手游,与其他同类游戏最大的差异化其实有两个,一是精美且风格化的人物立绘(我确实没在其它手游里见过这种精致的古风立绘),二是它轻量化的设计让我将其当作副游玩感觉非常舒服。我认为给游戏增加侠客换装的系统,不仅可以放大立绘的优势,也不会与目前轻量玩法的游戏概念相冲突。一、侠客换装系统简介其实很多手游都有这个系统,优点很明显,可以增强玩家与角色的情感链接。作为一个抽卡手
【策马江湖倚剑踏歌】增加新玩法,新隐士
按按照等级不同,难度不同。并且是玩的时间越长奖励越多。这个副本一定要可以重复刷。这样对平民玩家友好。吸引更多的人来玩。不然的话,玩法太单一,刷完了副本之后就没得玩了。 设置一:一共180关。可以重复刷新。可以无限的打。奖励一些天境和地境的英雄碎片。还有一些修为铜钱以及金丹。设置二:增加一些通用的神兵。什么人物都能佩戴。设置三:增加新隐士西楚儒仙,他的技能,主要是给百里东君增加技能(西楚剑歌)
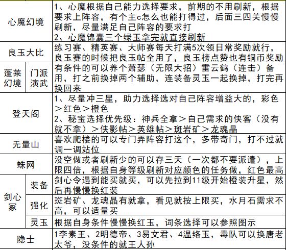
空空如也
也许宝藏只是换了个藏身之处