两个来月断断续续的游戏经历
断断续续➕一起玩了二个多月吧。玩了三个毕业号。 第一个是本本分分的防御起手号,那相当无聊:爆率本就低,半年磨不死一只怪物,熬到两把110防御剑后也没转生就弃了,期间也不断实验新号想不用防御开局,起码不是纯肉盾,也请教过群里大佬,都说防御流最适合开局,都是防御流开局的。 期间还引起了一位特殊大佬的不满,说我这样有什么意义?按照流程好好玩不就得了,纯纯浪费时间,有这时间换他早毕业了,压根就没玩明白
写一个详细点的攻略
这个游戏主要就是升级和抓宝宝其次是装备的提升 属性点不用多说 防御和玄防对点 技能点是地灵武防地灵玄防 圣微之灵 子龙噬力 永生之血 制裁神域 两仪剑法 刃甲反伤 真言心经 天武功 天玄功 点满 接下来是宝宝抓捕顺序 死神螂-憋龙-魍魉-岩石精-黑暗皇帝-猕猴-血影杀手或角魔-太古始魔-黑暗君王-地宫雷霆或三千星魂-天宫雷霆或九天星魂-魔宠岛95万随便一个都行(五头天龙最好)-蜀山115万随便
蜀山绝世剑五玩法心得(栗子版)
1.首先呀,玩游戏开心最重要,每个人玩游戏的方式都不一样,仁者见仁智者见智哇。绝世剑是本人第二次游玩嘞,之前玩的是老版,新版感觉比之前的更完善嘞,游玩体验更加满足玩家需求,比如等级上限降低,转生令购买增加等等哇,方便后期玩家玩其他流派,增加游戏体验。2.玩游戏攻略很重要滴有木有,当然不看攻略自己推演也阔以哇,但是还是推荐瞅瞅论坛里的攻略,注意是看青天版的,先把一周目过一边。3.抓宠物哇,我是先
新手攻略青天版
开始在商人里买两个玄攻戒指装备上新手剑就去刷蜂王,然后出什么装备都装上,新版本所有小怪都有概率掉落神秘宝剑,出门刷毒蛇掉衣服,愤怒猪掉鞋子,离线建议挂毒蛇和蜂王,加点体质和玄防对点就好,技能学地灵武防和地灵玄防互点,10级后抓个憋龙或死神螳螂去打绿龟,记得吃百年人参。然后升级刷肯石虫出个帽子就不用打了然后是抓魍魉玄防要1450,神秘宝剑,没有的就买五阳商人的青魔剑就是有点慢,抓完抓暗黑皇帝
一二周目速通攻略
玩了一个星期,117级基本上已经速通打穿,剩下的只是刷极地西门跟神宠器灵了,发现论坛上的攻略太过于耗时驳杂,而且只有一周目二周目很少,所以写了这个简略的速通攻略 首先进群领蜀山币,之后买一个金币礼包,一个修炼液礼包,然后存一个一级的原始档,避免以后弄错了,可以重来。一周目的话详细攻略可以看这个链接这个教程过于繁琐,而且费时,因为我们要求速通,所以以下几点可以视情况改变一下我们拿到修炼液就直
不做掌门可以走多远,不转生的终极之路。
这段时间玩了两个档,各种流派也尝试了一下,神宠神剑到手后,后面基本没有多少激情了。然后异想天开想尝试挑战一下,不转生,可不可以走到终极,不转生的话,少了一百万血,抓宠,西门都会异常困难,但是有挑战才有意思,所以开个贴挑战,争取每天都更新一下进展。新手一级上路了。
萌新起步到40级攻略。
1一10级加点体质玄防互点,技能点武防两点玄防八点。进游第一步刷起步金币,有个八九万金币就可以了,然后买装备别买武器,其他只买最便宜的,少买一点药开始打怪。直接刷蜂王打够八个蜂王腺交给管家。中途可以去打个磨菇灵好点离线挂机。离线挂机最好满一小时以上才收。找长老接任务找药癫,可以选择杀和不杀,杀的话后面蜀山要杀疯大侠。不杀后面要杀掌门,不杀可以在徒弟那里买药和修练液。 买上修练液升级。七八级可以去抓
转生后要怎么玩-1
之前做了个地图的攻略,感觉还是为大家带来了便利,所以就想着继续做个转生后的攻略吧。因为我现在也不是玩的太久,装备上还有些欠缺,有不对的地方还请各位大佬指正!首先,要恭喜诸位终于从新手村来到最终大陆!其次你会发现,我都转生了成为血量百万的大佬怎么还是打不过好多怪建议转生后尽快打满100枚天运令,满天运加成还是非常可观的。抓宠方面会有一些小技巧,比如说回档大法!在我们抓宠之前保存一份存档,如果
《蜀山绝世剑五》新手详细攻略
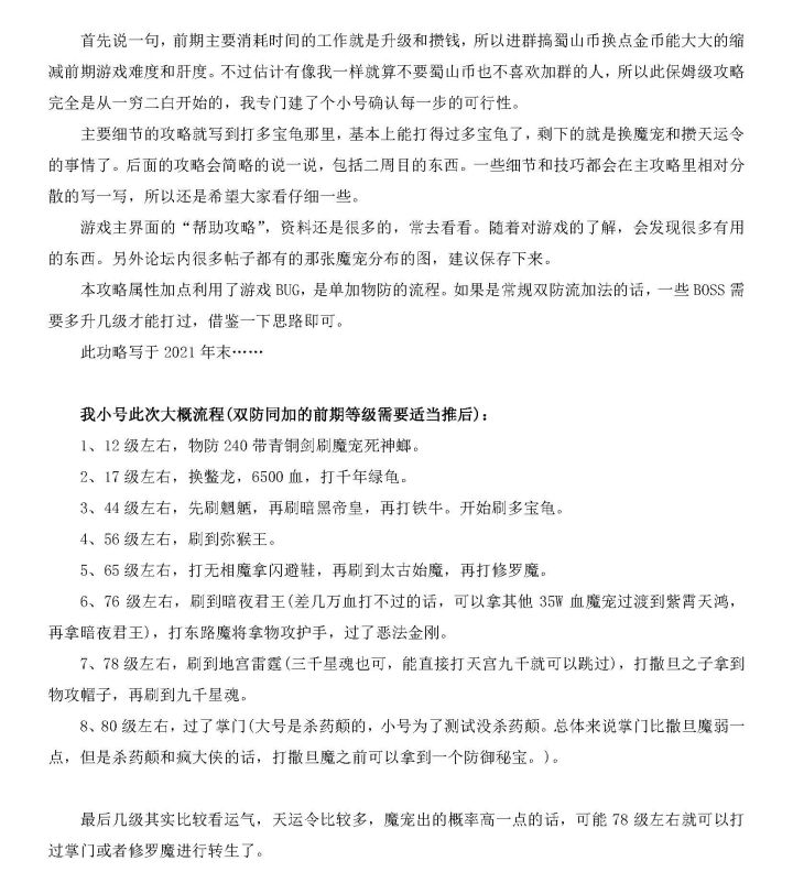
此攻略由玩家@来段坦达瓦 提供首先说一句,前期主要消耗时间的工作就是升级和攒钱,所以此保姆级攻略完全是从一穷二白开始的,我专门建了个小号确认每一步的可行性。主要细节的攻略就写到打多宝龟那里,基本上能打得过多宝龟了,剩下的就是换魔宠和攒天运令的事情了。后面的攻略会简略的说一说,包括二周目的东西。一些细节和技巧都会在主攻略里相对分散的写一写,所以还是希望大家看仔细一些。游戏主界面的“帮助攻略”,
发个保姆级的一周目攻略吧,应该足够详细了
以上14张图片,加起来应该有一万字了。因为是跟着小号进度零零散散写的,可能会有重复或啰嗦的地方,大家海涵。评论里可能我再更新一些魔宠和BOSS的属性图吧。魔宠怪物属性和拿到的宠物属性是不一样的,宠物属性会再弱一点。感谢其他攻略大佬的付出。不过最近有些攻略帖一看就是复制别人的攻略发新帖的……君子爱蜀山币,也要取之有道啊。
空空如也
也许宝藏只是换了个藏身之处