#不朽箴言
开服攻略来咯(全是干货)
tips:氪佬请拉满宙斯,酷炫全屏伤害,雷电法王,神话+30神器,搭配雅典娜,月老,财神,酒神随便乱杀,pve/pvp通用。拉满大概6-9K。0氪或小氪可参考图2及图3,我的阵容搭配(10级神器的波塞冬开局聚怪可替换进入阵容推图)。在300抽前后能抽到第一张星卡,女娲,倪克斯,酒神一张即可使用。阿蒙拉可作为前排加入队伍。第二张新卡1100左右,后续据说保底在千抽左右(未考证)梅花♣️推荐:1
女神就应该唯美
#不朽箴言 这个幻化版本真好等我把这些女神做成动态视频(•̀ᴗ•́)و̑̑
新年开门红
一发入魂,十抽三黄蛋。
五队推图作业(零氪专用)含39章至57章全-已完结
39章至57章五队推图作业,没有雷神,没有哪吒,专为零氪玩家准备。推图心得体会见我另一个帖子更新58章推图作业(需绝世哪吒),尽量早点推,推过后基本能一路推到700层,等级能瞬间提升20级左右
不朽箴言四象调和所有关卡
因为图片不能超过20m, 所以前面几关就不放出来了#不朽箴言 #不朽箴言兑换码 #不朽箴言TapTap测 #不朽箴言攻略 #不朽箴言礼包码 #不朽箴言手游 #不朽箴言TapTap测试版 #不朽箴言公测 #不朽箴言试忍之地 #不朽箴言手 #发现好游戏
零氪哪吒又破纪录了
还是68万哪吒,雅典娜换月老抗两人差距在5亿左右就看运气谁的保护下不减员,锤子启动太慢目前扛不住20亿的时候全噶完只剩哪吒出不来伤害
希望这个游戏一直待我如次! #不朽箴言 #不朽箴言TapTap测
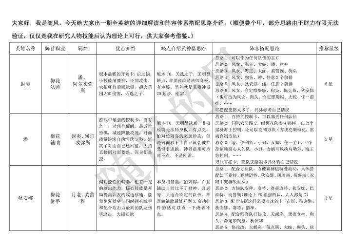
必看全英雄搭配思路详解及优缺点介绍!
大家好,我是随风,今天给大家带来一期全英雄的搭配思路,因为TAP不能传表格,所以只能做图片了,顺便感谢热心群友的帮忙转图片和校对。(PS:我先叠个甲,以下思路部分是我根据技能推测的理论思路,没有实践。另外如果大家有什么其他思路,也可以交流讨论)(PS2:写攻略的时候习惯性的写了外号,为了方便纯新人看,我简单介绍一下常用的外号分别对应哪个卡:小丑=摩摩斯,海王=波塞冬,剑姬=涅墨西斯,风女=封夷,
空空如也
也许宝藏只是换了个藏身之处