我的回合!我的回合!还是我的回合!
[表情_坏笑][表情_坏笑]
:
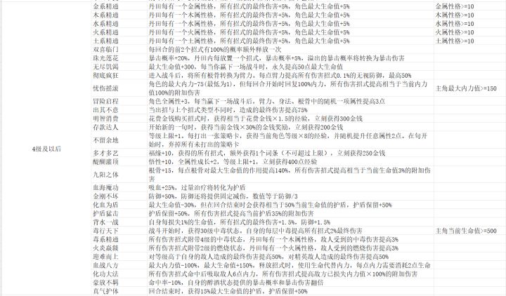
固若金汤换坚毅不倒 娱乐天赋拿七星连珠就可以叠叠乐了
养狗大法
狗只需要3级两圈成型,刚成型伤害稳定900+,而且完全不需要回蓝,极难必备开局。哪怕你想闲着打点别的也可以外挂一个一格狗,但考虑到狗自己能打4-5w其实也没必要。
除了开局舒服以外,本游戏还有俩事件显著利好养狗:机关人以及降回1级。前者刚需大直伤,打死第一次给绿白技能自选四个,第二个自选二级全技能,后者不用多说蹭到8级回溯爽吃技能,但是回溯降属性常规build容易死,但狗伤害大头是技能星级所以很e

4
:
我一般开局狗的话是打万箭齐发,高星加娱乐传承开局,娱乐选第7个技能翻3倍多那个。狗速三星不强求4星。前面两圈就见白的绿的回血回气的就拿,蓝色只要那个下一击必中,好像叫聚精会神。靠狗输出。属性主身法副根骨,别的不要。第三圈开始就把这些白白绿绿的高星技能和3星狗放万箭旁边,第6、7放聚精会神和万箭,没万箭就先放狗。第三圈就开始一万箭两三万血。因为主点身法,基本除了蛮子和boss都没见过怪放技能,蛮子不用说,boss三围实在太高,全点身法都比不过。主点身法还能吃飞天大盗和那个判定属性的红利。后面还能拿天工和基本功这些橙色技能继续加强,不过没必要,这个伤害已经够通关了,就差天赋拿点保命。万箭一星就行,升星收益低。









![[表情_豹哭]](https://img.tapimg.com/market/images/7a440cbe4c6a7f5ef638d4cd933e4c15.png)













![[表情_流口水]](https://img.tapimg.com/market/images/f0320a0494447e27b7123a94b6cbcecf.png)


![[表情_酷]](https://img.tapimg.com/market/images/edd50e702f508971043f5619f686740e.png)
