空空如也
也许宝藏只是换了个藏身之处
聚光灯-极乐堂 开发者日志006
Hi,你在就看什么,等更新吗,好的,现在开始美术上:大部分的素材都已经制作完毕,还有一点细枝末节需要处理,动画也快制作完毕,等待一下吧,最后的成品一定很棒 开发上: 策划正在持续产出设计中,主程序与策划对齐颗粒度,持续制作关卡,期待最后的成品惯例:敬请期待欢迎留言#TapTap聚光灯游戏 #TapTap聚光灯独立游戏 #聚光灯gamejam #聚光灯gamejam开发者日志#游戏推荐
没弄清游戏怎么玩?请来看下这篇攻略吧
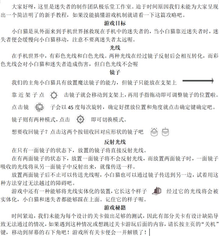
大家好呀,这里是迷失者的制作团队极乐堂工作室。迫于时间原因我们未能为大家呈现出一个简洁明了的新手教程,如果没能搞懂游戏机制就请看一下这篇攻略吧。 #迷失者 #TapTap聚光灯独立游戏
聚光灯-极乐堂 开发者日志005
嘿嘿嘿,还是我,我又来了,废话不多说,让我们开始今天的进度更新美术上:多的话已经不想说了,一句两句也说不清楚我对美术的敬佩之心,能在这么短的时间里,那么多的任务中,完成这一系列在游戏中需要的素材,这是真的强开发上:策划着手对关卡的制作,不得不说,玩法确实特别有意思,关卡设计的也非常优秀程序则对场景进行后处理与shader的制作,实现更加惊艳的视觉效果惯例:敬请期待欢迎留言#Tap
聚光灯-极乐堂 开发者日志004
世界上有两个东西是不确定的,一个是还没观测的光子,一个是我的更新频率,接下来还是我来更新进度美术上:群美术他还在c,她还在c,已经出了不知道多少好看的图了,并且在动画的制作方面还“颇有建树”,这必须给各位美术大大磕一个了开发上:程序模块正式合包完成,过程充满了困难,但好在结果是好的,现在就是移交策划去设计关卡了,目前看来项目情况一切向好最后遵循惯例放一个概念图敬请期待欢迎留言#Ta
聚光灯-极乐堂 开发者日志003
兄弟们,又到了不知道每隔多少天更新一次的开发者日志,让我来介绍一下目前情况美术上:美术资源在有条不紊的产出中,包括但不限于敌人的形象、游戏整体的色调的确定等等,在这里必须先感谢各位美术的努力,能看得出来各位美术大大都挺肝的,画的也特别好开发上:两个模块的程序正式开始合包,正在对齐颗粒度,能感受到这个过程应该是比较困难的,毕竟两个程序的代码风格都不一样,群里关于不同代码之间耦合的问题与方案连
聚光灯-极乐堂 开发者日志002
距离上次撰写开发者日志也过去快一周了,更新一下目前进度美术设计上:在经过团队中的各位美术大大的努力,创造出了敌对生物与玩家的形象,并对原设定进行了补充,幸运的是团队里的美术大大都很厉害,美术资源稳步制作中开发上目前分玩家操作与游戏设计两个模块进行开发玩家操作方面,玩家模块大体制作完成,正在调节部分细节,后续可能对不同平台进行适配游戏设计方面,用于关卡设计和主要玩法的道具大体制作完成,敌
开发者日志001
概念图已完成!基本操作已实现! #聚光灯gamejam开发者日志 #TapTap聚光灯独立游戏 #国产游戏 #游戏安利 #极乐堂游戏