首页
排行榜
发现
云游戏
PC 游戏
动态
发布
论坛
TapTap 制造
聚光灯 GameJam
开发者中心
创作者中心
营业执照
|
沪 ICP 备 16012525 号
|
沪网文(2025)0236-071 号
|
增值电信业务经营许可证:沪 B2-20170322 B1-20204119
|
广播电视节目制作经营许可证:(沪)字第04651号
|
内容安全算法 网信算备310112119986605230015号
|
个性化推送算法 网信算备310112119986602230017号
|
TapSight 智能问答助手算法 网信算备310112119986601240015号
易玩(上海)网络科技有限公司
公司地址:上海市静安区灵石路 718 号 B1 北楼
注册地址:上海市闵行区紫星路 588 号 2 幢 2122 室
投诉举报邮箱:kefu@taptap.com
沪公网安备 31010602009551 号
违法信息举报电话:021-60727072 转 3003
网上有害信息举报专区
上海辟谣专栏
下载 App
下载手机 APP
扫码下载
Android APK 下载
版本:v
App Store 下载
版本:v
下载 PC 版
Windows 版下载
版本:v
下载 TapTap
TapTap 手机 APP
扫码下载手机App
Android APK 下载
版本:v
App Store 下载
版本:v
TapTap PC 版
Windows 客户端下载
版本:v
详情
评价
156
攻略
论坛
王国传承
热门攻略
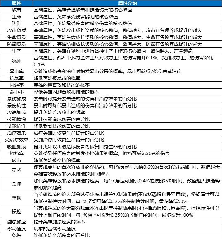
英雄T度榜
#王国传承 欢迎补充指正 T0: 传说阵营: 转盘产出,氪佬优选,脆皮噩梦,经历多次加强,前期极高强度,多队pve可作为主c 转盘产出,独特的复活增伤机制,高额命中配合拉海尔打boss能刷出很高伤害,免伤效果可以搭配减伤队伍,保证自身生存的同时,加强队友站场能力 亚瑟平民的首选,贯穿全期,直接无脑养就行了 伟大,无需多言 英魂商店产出,需要较多狗粮,氪佬无脑入,平民不适合前期培养 觉醒拉满,克制
萌新踩坑攻略
刚玩十来天,总结下经验 首先刷不刷初始,零氪小氪还是要刷的,因为建号第十天有抽卡活动,要700抽,前三天抽个200抽左右就可以开始存了初始刷的好就少抽点,开局点点点,自己能动了就输兑换码开抽,初始主要刷七世和美狄亚,橙色无所谓用处不大,有耐心的就刷2个七世加美狄亚,推图七世可比亚瑟强,可以一直控怪。 加好友可以送友情点,友情点存着到抽卡活动再用 普通商店房产证必买,建满20个就不买了,钻石买木头肉
萌新攻略,新手入门详解
码字真的不容易呀,希望给我加精点赞,有什么不足的地方也希望各位大佬指出 一、礼包码 1.通用码 全都是礼包码,大家慢慢复制吧 vip666,vip777,vip888,koi666,koi2333,koi9527,kingdom521,kingdom618 2.活动码 游戏里一直有taptap签到活动,签到8天就可以得到26张抽卡券,还有一堆材料 二、攻略 1.新手期 ①初始号 跟着章节任务走做任
王国传承继承者攻略
相信很多细心的小伙伴们已经发现,秘闻里生出英雄的搭配是固定的,每位英雄目测是两条搭配方式。 那如何搭配?将英雄任职取消自动,卸下所有英雄,将房屋腾空。在任职里放一队搭配方式,将男英雄分配住宅,等一段时间后,传承状态变为确定中,再放入下一对,依次操作。注意:男英雄的直男操作会导致传承状态由确定中变为未确定,需要手动调整回来。 当然,角色多的也可以像我第二张图那样办。 现将我所统计的搭配方式公布
全部「综合」的攻略
全部攻略
收菜
1 篇精选
0
城堡
1 篇精选
0
卡图
1 篇精选
0
统帅
1 篇精选
1007
活动
1 篇精选
1093
辅助
1 篇精选
0
如何
维护攻略
?
申请成为论坛版主,
帮助开发者一起维护攻略
申请版主
以下内容更新时间:2025/6/16
精品攻略推荐
萌新入门
入门详解 开荒进阶
阵容搭配 战力速成
英雄图鉴
SR英雄
SSR英雄
UR英雄
美狄亚
爱德华
克利奥帕特拉七世
贞德
奥拉夫
俄里翁
阿塔兰忒
弥亚卡
潘多拉
阿波罗
梅林
拉海尔
浮士德
奥吉尔
彭忒西勒亚
布伦希尔德
贝奥武夫
希格德莉法
查理玛特
埃莉诺
兰斯洛特
希波吕忒
理查一世
桂妮维亚
迪奥多拉
玩家攻略
萌新攻略,新手入门详解
码字真的不容易呀,希望给我加精点赞,有什么不足的地方也希望各位大佬指出 一、礼包码 1.通用码 全都是礼包码,大家慢慢复制吧 vip666,vip777,vip888,koi666,koi2333,koi9527,kingdom521,kingdom618 2.活动码 游戏里一直有taptap签到活动,签到8天就可以得到26张抽卡券,还有一堆材料 二、攻略 1.新手期 ①初始号 跟着章节任务走做任
说点新手容易踩的坑吧
只说5条,但至少有1条你不知道。 1. 英雄重置时,只会返还升级消耗的英雄卡、玉米、火腿,爵位。而专精、潜能、觉醒的消耗不会返还,培养英雄时需慎重。哪些英雄值得培养,参考大佬们的攻略,我不再啰嗦。 2. 现版本中住宅收藏品的用处不大,前期资源紧张可不制造收藏品。实在想放收藏品时,房子需摆放在资源附近,比如房间放了增加伐木的藏品,那就把房子放在木材附近,以增加工人去伐木的概率。 3. 打财富战争时,
全部「玩家攻略」
已经到底了
论坛
活动