首页
排行榜
发现
动态
云游戏
PC 游戏
论坛
创作者中心
开发者中心
TapTap 制造
聚光灯 GameJam
发布
下载 App
下载手机 APP
扫码下载
Android APK 下载
版本:v
App Store 下载
版本:v
下载 PC 版
Windows 版下载
版本:v
下载 TapTap
TapTap 手机 APP
扫码下载手机App
Android APK 下载
版本:v
App Store 下载
版本:v
TapTap PC 版
Windows 客户端下载
版本:v
详情
评价
264
攻略
论坛
小小三国2
如何
维护攻略
?
申请成为论坛版主,
帮助开发者一起维护攻略
申请版主
游戏内容集合站
资讯
14 篇精选内容
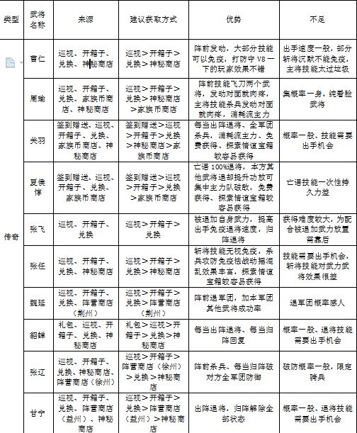
《小小三国2》武将技能简介
《小小三国2》攻略汇总!!!
福利
7 篇精选内容
《小小三国2》封测礼包福利大发送拿到手软
《小小三国2》答题活动!!
已经到底了
论坛