麻烦官方下次换点专业的托
抽卡概率有多低,特么心里没点数,这就特么是搞笑。开服第三天神器刚一出就直接上来两套金,注意是两套不是两件,哪怕给你一堆蚊子🦵cdk,也不可能那么欧,当时神器战力直接高出我两万多,就只是神器,而且第三天就有活动免费赠送角色了?表示非常震惊!第四天又多了一个神话角色,声称神话氪金4个328。直呼6666,既不进大公会,又不猛冲战力榜,还声装做氪金了,你觉得合理吗?
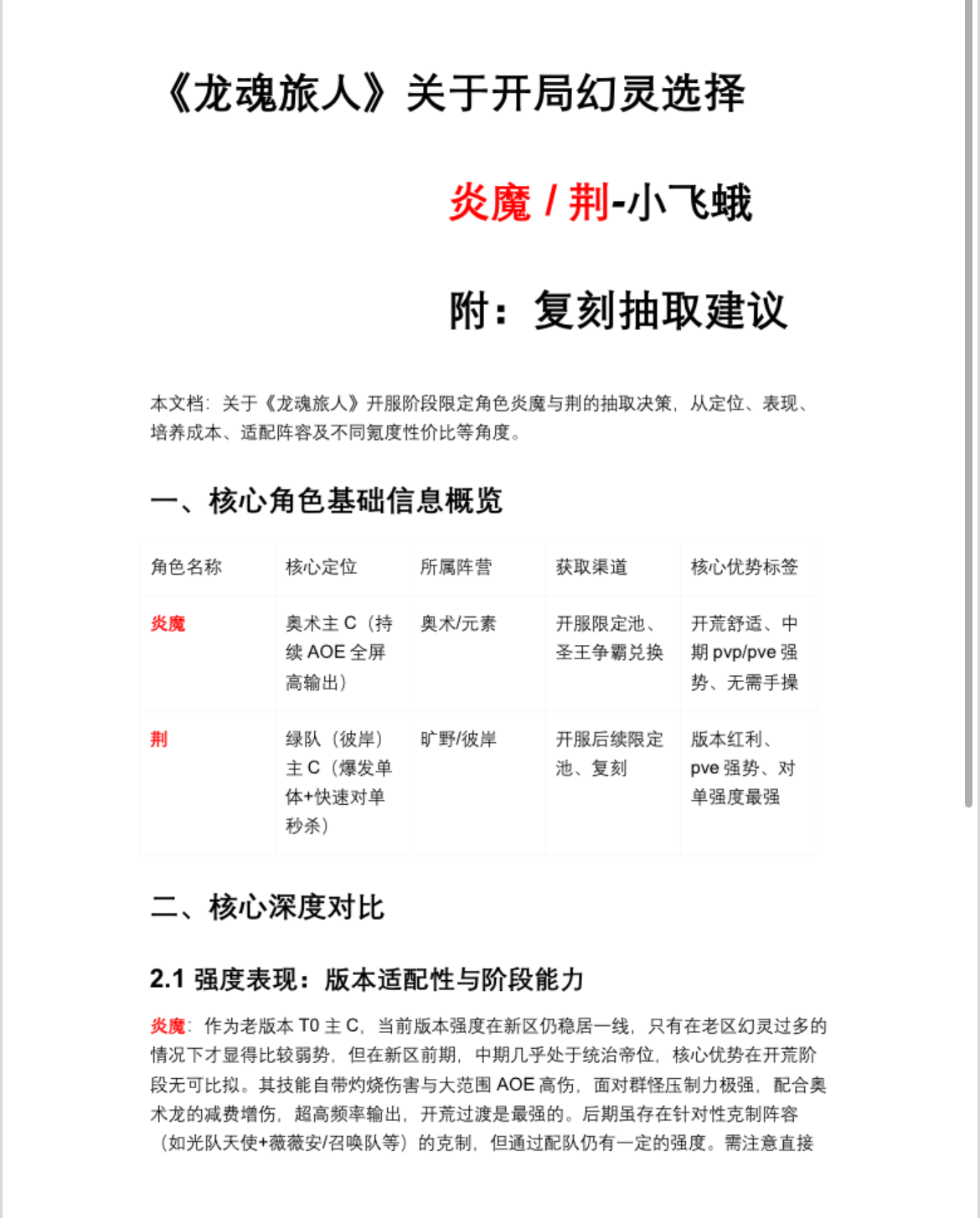
新区玩家!记得开服抽炎魔!前期谨慎抽荆!
看过我直播的应该知道,我算是个荆吹了,但是还是要奉劝一下各位低氪玩家,在游玩新区的时候,千万不要因为第四天开的荆卡池就选择不抽炎魔去抽荆!!!荆很强,这个结论没错,但是有前提的!开服玩家第一次抽荆的时候,是开服40多天,当时暴击红魔物刚刚开放兑换,且主力队伍的传说装,勉勉强强开始凑出套装,所以荆大概可以堆到小1000点暴击。而这些条件,对于开刚开服几天的新区,是无法达到的,你抽一个穿上无尽都只
礼包码&抽奖 | 所谓男人啊,只要给他们看这样的洛基,就会很开心
「诡计之神·洛基」11月21日新神话登场!神话级对弈即将开始!礼包码:诡计之神洛基欢迎来到诡计之神的游戏赢不了?那就享受这个过程◎ 这波啊,不接也得接了别被她那句“不自量力”的挑衅骗了这只是她激你入局的诡计!现在明知前方有陷阱可谁又能拒绝她的邀请呢?职业:法师阵营:彼岸再临&旷野之灵“别怕,我不会让你输的太惨”“如果你赢了,就给你奖励”11月21日让我们继续这场游戏!福
国服朱雀技能
朱雀技能已经出了,大家可以研究讨论一下。【天赋】赤霄阳炎敌方单位每次被施加[激爆]或[蒸发]时,额外为其施加一层[阳炎]。自身攻击处于[阳炎]状态的目标时,目标每有1层[阳炎],提高自身18(+1.5)%增伤 。2级:我方触发[惩戒]时,获得1点能量。3级:提高自身15%攻击。4级:【涅槃重生】每触发一次,自身提高30%攻击并使【焕命羽扇】附加[灼烧]的概率提高25%,至多叠加2层,持续
奥术新射手能否取代炎魔
大家怎么看
洛基带什么,带的减废套,目前表现一坨
爆率真得高,地狱狼
我这个阵容冰刺要抽吗?
大佬们帮我看看,开服50几天
【PS】此玩法不适合新手,仅供欣赏
求助帖
求助第5层最后一关圣火试炼如何通关,完全不打不过应广大网友的要求,我把目前池子里我有的英雄晒出来,大家帮忙配队
空空如也
也许宝藏只是换了个藏身之处