关于旷野队的择取
#龙魂旅人 旷野之灵
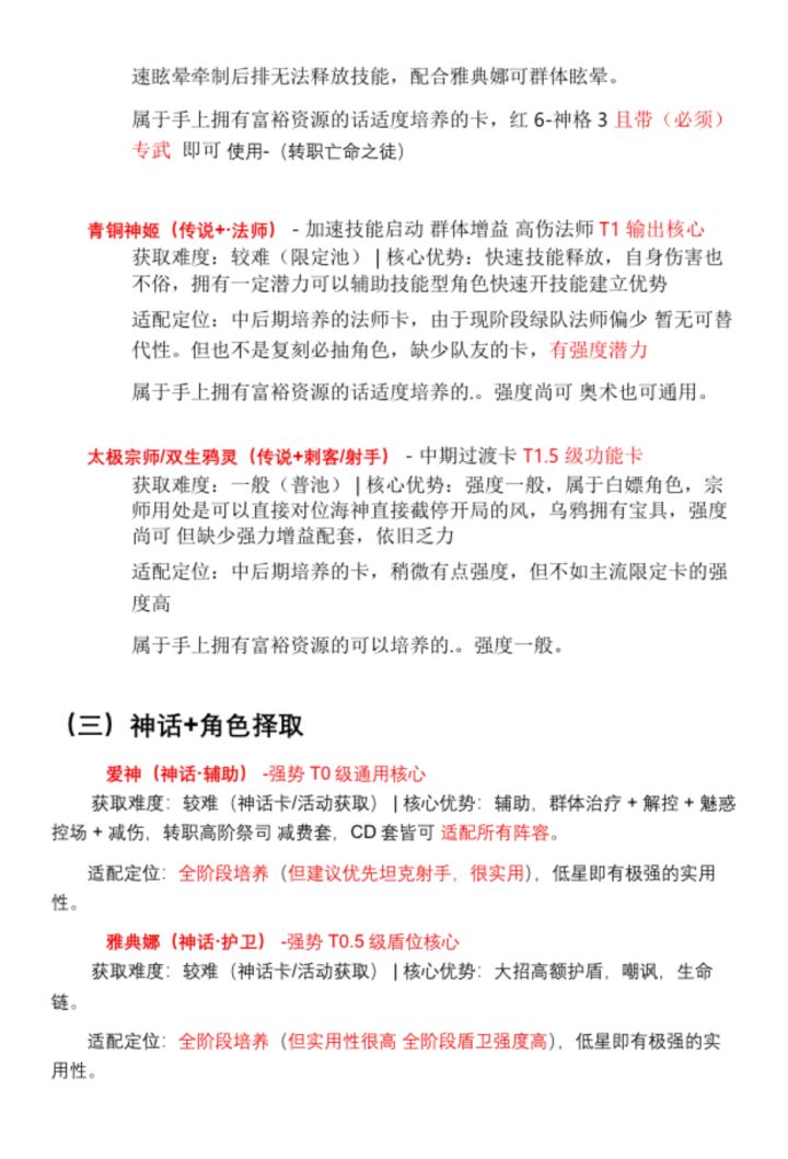
一图流节奏榜
新出的凛无可非议的是ss 台服出的绿毛龟 A已经了不得了更正一下 绿毛(盗火)大招据爆是会自动锁定攻击最高的,这样她可以上升S,pvp 爬塔 圣王都会有不错的表现
剑魔庞培专武使用感受
1剑魔目前神格三,和满钻差别不大 打算预留资源的玩家可以不用升神格三也没事 区别不大。PVE绿队目前伤害还行和荆可以比肩 但是打困难塔前排是容易暴毙的 不能单看输出。PVP绿队战力差不多情况的确容易暴毙 被对面满神格朱雀秒了。2庞培开局嘲讽 免伤PVE增强不少,但是困难塔的大哈迪斯和战神爆肝拳扛不住。PVP有增强 但也是一点点。3总体来看 这两如果前期有红六了就顺手拉神格三买专武。庞培
龙魂旅人国服各战区顶尖战力统计2.2
服务器开启时间不一致 不做比较(仅供参考)
平替挂件有没有?
凛这个挂件以后会有平替的角色吗?
新区玩家!记得开服抽炎魔!前期谨慎抽荆!
看过我直播的应该知道,我算是个荆吹了,但是还是要奉劝一下各位低氪玩家,在游玩新区的时候,千万不要因为第四天开的荆卡池就选择不抽炎魔去抽荆!!!荆很强,这个结论没错,但是有前提的!开服玩家第一次抽荆的时候,是开服40多天,当时暴击红魔物刚刚开放兑换,且主力队伍的传说装,勉勉强强开始凑出套装,所以荆大概可以堆到小1000点暴击。而这些条件,对于开刚开服几天的新区,是无法达到的,你抽一个穿上无尽都只
求助:谁知道拼图有礼活动的金元宝去哪兑换呢?从开服起就没找到过兑换的地方。
新人求问考古怎么玩?
如题,考古要留着等后续活动吗?还是随便抽完?
心之密语怎么获得
是提升单个幻灵还是总幻灵好感值
双黄蛋真开心!我爱吃!
我最爱吃双黄蛋!##龙魂旅人
空空如也
也许宝藏只是换了个藏身之处