首页
排行榜
发现
云游戏
PC 游戏
动态
发布
论坛
TapTap 制造
聚光灯 GameJam
开发者中心
创作者中心
下载 App
下载手机 APP
扫码下载
Android APK 下载
版本:v
App Store 下载
版本:v
下载 PC 版
Windows 版下载
版本:v
下载 TapTap
TapTap 手机 APP
扫码下载手机App
Android APK 下载
版本:v
App Store 下载
版本:v
TapTap PC 版
Windows 客户端下载
版本:v
详情
评价
87
攻略
论坛
梦幻奇路
热门攻略
宗门介绍 | 点击查看【花果山】羁绊效果!
各位宿主大人们好呀~ 小猴我又来爆料啦!上期为大家介绍了羁绊系统,今天咱们就来了解一下宗门——【花果山】的羁绊效果 花果山,十洲之祖脉,三岛之来龙!乃齐天大圣孙悟空诞生的洞天福地,水帘洞更是其称王之所。此地钟灵毓秀,是猴族及众多向往自由的精怪聚集之地。 羁绊名称: 【花果山】 效果说明: (3人):触发连击时,额外连击1次 (6人):触发连击时,额外连击2次 (9人):触发连击时,额外连击4次 宗
宗门介绍 | 南海【普陀山】,佛法降魔斩妖邪!
各位宿主大人们好呀~ 小猴今日又给大家带来宗门爆料啦,今天要揭秘的是——清净慈悲却暗藏神威的宗门——【普陀山】!且看观音座下护法弟子如何以佛法降魔! 南海普陀落伽山,紫竹林中白鹭飞!此乃大慈大悲观世音菩萨的道场,佛光普照、五行流转。门下弟子修慈悲心,亦持金刚力,以无上佛法涤荡妖邪,守护三界清明! 羁绊名称: 【普陀山】 效果说明: (2人):攻击命中时,恢复队伍血量上限的2% (4人):攻击命中
全部攻略
五庄观
0篇精选
409
狮驼岭
1 篇精选
289
福利
1 篇精选
692
轮回秘境
1 篇精选
692
图鉴
1 篇精选
692
爬塔
1 篇精选
344
活动
2 篇精选
335
宗门
2 篇精选
335
羁绊系统
1 篇精选
335
如何
维护攻略
?
申请成为论坛版主,
帮助开发者一起维护攻略
申请版主
以下内容更新时间:2025/10/30
宗门图鉴
宗门介绍 | 金顶【金山寺】,佛法无边渡苍生!
各位宿主大人们好呀~ 小猴今日带大家走进那梵音缭绕的禅林圣地——【金山寺】!看这清净佛门之中,蕴藏着何等普度众生的无上佛法! 金顶佛光耀九霄,晨钟暮鼓醒世人!此地乃西行取经的起点,既是禅宗清修之地,亦是降妖伏魔的道场。寺中弟子秉持"慈悲为怀,金刚怒目"之训,以佛法守护三界安宁! 羁绊名称: 【金山寺】 效果说明: (2人)受到攻击时,抵消20%的最终伤害 (4人)受到攻击时,抵消40%的最终伤害
宗门介绍 | 盛世【大唐】,文治武功定乾坤!
各位宿主大人们好呀~ 小猴又继续来给大家带来游戏宗门的爆料内容啦!今日我们穿越长安盛世,一同走进那万国来朝的煌煌天阙——【大唐】!看这文治武功的盛世风华,如何化为战场上的破敌之力! 长安城内朱雀街阔,大明宫阙凌霄耸立!这里是人道昌盛的鼎盛王朝,文臣治国安邦,武将开疆拓土。既有诗词歌赋的绝代风华,亦有金戈铁马的赫赫军威! 羁绊名称:【大唐】 效果说明: (2人)队伍全体攻击力+20% (4人)队伍
全部「宗门」的攻略
玩法说明
玩法爆料 | 开箱致富秘籍!【宝箱系统】介绍来啦!
各位宿主大人们好呀~ 小猴我近日翻遍三界仓库,又找到一条让各位宿主大人"家底丰厚"的秘诀——那就是【宝箱】系统!下面就给大伙介绍介绍~ 在游戏内参与日常玩法,即可收获各式宝箱。开启后不仅能获得炼丹炼器材料,丹药、强化石等类养成素材,还有机会直接获取弟子哦! 宝箱品质越高,可获得的弟子稀有度越高,且从宝箱中开出弟子的概率也越高~ 同时,每次开箱都能积累"宝箱积分"。集齐指定积分即可获取对应宝
玩法爆料 | 核心玩法“羁绊系统”抢先看!
各位宿主大人们好呀~拯救三界在即,但是想必大家对咱们三界还不甚了解。 别慌!小猴我近日翻遍三界古籍,终于挖到战斗核心机密——【羁绊】系统。接下来就带大家先来简单了解一下吧! 游戏内,每名角色各自带有“宗门”和“羁绊”两种属性。 例如齐天大圣【孙悟空】,就带有【花果山】和【枪修】两种羁绊。 三界众生芸芸,宗门职业多样,目前共有15种宗门和12种职业。 当我们的队伍中,属于同宗门或职业的
全部「玩法」的攻略
攻略合集
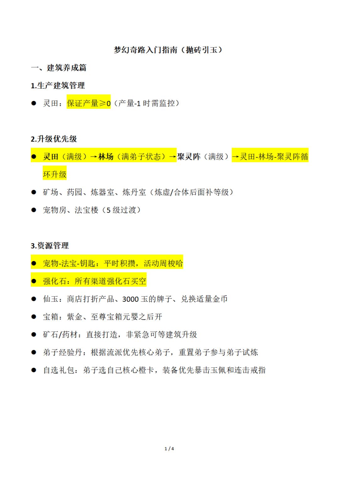
【攻略】梦幻奇路入门指南1.1
装备:单独强化头盔+戒指(或武器+衣服)到满; 活动周:循环开启,存牌子活动周梭哈; 秘境:刷开局,不扣体力,6火,6雷,6剑三选一; 拉星:2-6丹,阵修; 银币:2-6器,游乐场; 建筑:灵田-林场-聚灵阵依次满级,依次循环,中后期要补矿场和药田; 弟子:重复橙卡后面升级要用,可以重置; 宝箱:直接开; 强化石:所有全买; 仙玉:牌子,打折商品,帮贡,适量金币; 弟子试炼:前期丹药来源,重置弟
萌新攻略 | 前期通关、战力提升攻略来啦!!
各位宿主大人们好呀! 今天是国庆假期的第三天啦,大家都去哪玩了呢?外出游玩排队、等位的闲暇之余,也可以打开《梦幻奇路》再开一把秘境哦[表情_流口水][表情_流口水] 这里小猴又给大家带来一篇新手适用攻略,助力各位闯关更顺畅~~ *快速上手游戏玩法,可查看下方帖子~↓↓↓ 【前期阵容推荐】 前期闯关时,我们可使用的弟子不多,但也可以靠通关赠送的弟子轻松过关~(我们可以在通关时选择官方推荐的预设
全部「攻略」
已经到底了
论坛