福利活动 | 国庆同喜,仙途有礼!
各位宿主大人好呀~ 金秋送爽,我们迎来了祖国的华诞!在这举国欢庆的日子里,小猴也特地准备了丰富的节日福利,感谢您一路相伴! 在此也祝愿各位宿主大人们假期愉快,情满月圆,福运双至!【抽奖赢好礼】✨参与方式:1.关注并预约游戏2.在评论区留下您在游戏测试过程中的体验感受,您可以分享遇到的趣事、您的游戏体验感受、对游戏的意见反馈等内容3.建议附上游戏ID截图,便于道具奖励发放(游戏内点击头
《梦幻奇路》首轮测试定档9月25日!转发赢千元京东卡!!
各位宿主大人好呀~ 感谢大家长久以来的耐心等待与支持!《梦幻奇路》首轮删档测试即将于9月25日(本周四)10:00正式启动啦!! 各位宿主大人快来预约游戏,参与测试吧!!【测试详情】 🎮测试类型:限量·删档·计费测试 📱测试平台:安卓 ⏰测试时间:2025年9月25日 10:00 ~ 2025年10月16日 23:59【游戏介绍】 ⚔勇闯三界,乱组除魔队?神仙妖
【攻略】梦幻奇路技巧指南1.3(抛砖引玉)
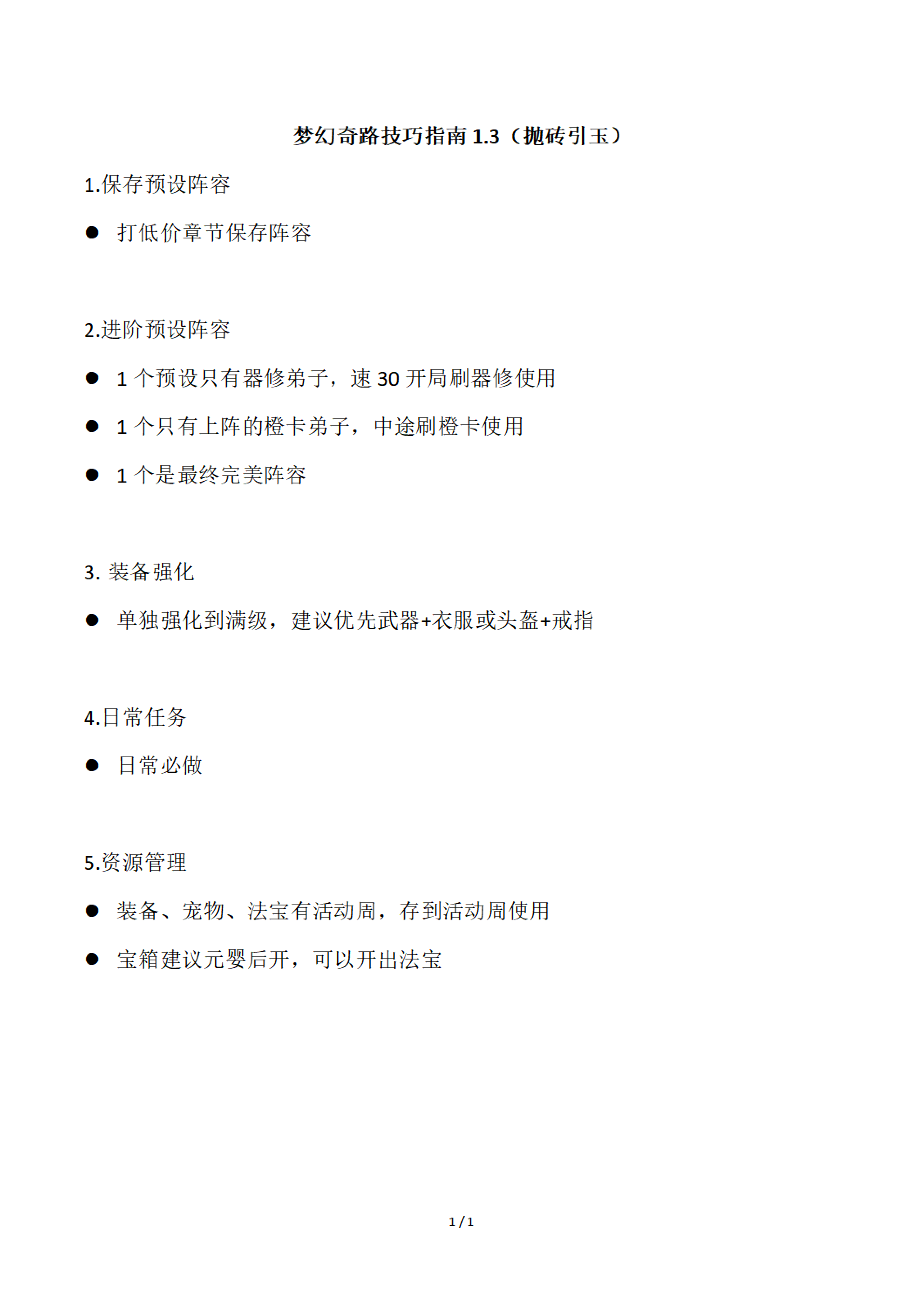
梦幻奇路技巧指南1.3(抛砖引玉)1.保存预设阵容打低价章节保存阵容2.进阶预设阵容1个预设只有器修弟子,速30开局刷器修使用1个只有上阵的橙卡弟子,中途刷橙卡使用1个是最终完美阵容3.装备强化单独强化到满级,建议优先武器+衣服或头盔+戒指4.日常任务日常必做5.资源管理装备、宠物、法宝有活动周,存到活动周使用宝箱建议元婴后开,可以开出法宝#梦幻奇路 #
测试得时候就这么离谱吗?
我在一服,游戏id:816831151 爬塔丹修很重要,人品更重要,开局需要五层内有商店确定之后走向或者补足丹修成员提升等级,一二层精英怪迅速提升经济,目前我觉得好用的流派是剑和枪,刀和毒之类我试了下感觉不太好用,可能是我熟练度不够吧,丹修极度需要人品哈,如果一直出不了暴击的话就是个白版,重新开始吧,玩丹修拼多多最重要是祈祷🙏🏻
《梦幻奇路》首轮测试今日开启!晒测试截图送免广卡!!
各位宿主大人! 时辰已到,秘境门开! 《梦幻奇路》首轮删档测试已于今日(9月25日)上午10:00正式开启!🎉快来参与测试,开启拯救三界的冒险之旅吧!【测试详情】 🎮测试类型:不限量·删档·计费测试 📱测试平台:安卓 ⏰测试时间:2025年9月25日 10:00 ~ 2025年10月16日 23:59【返利规则】 本次测试为付费删档测试,玩家在本次测试中充值的金额将在公测时,按1
游戏内容还行,但这需要充值的地方也太多了。不想氪的还是退了吧。
出去问问,哪个不送10连抽的
真难打啊,今天是卡这了
宗门介绍 | 黄风岭【黄风洞】,飞沙走石蔽日月!
各位宿主大人们好呀~ 小猴我顶着风沙来报到了!今日探秘那地处黄风岭、以诡谲妖法令人闻风丧胆的宗门——【黄风洞】!黄风岭上恶风呼啸,洞中妖氛弥漫!此乃黄风怪盘踞之地,其炼就的三昧神风能吹天地暗,善刮鬼神愁。此地聚集了诸多精通旁门左道、擅使阴风毒雾的妖王,以奇诡之术称霸一方。羁绊名称:【黄风洞】效果说明:(2人)攻击时获得伤害15%的护盾,最高不超过己方血量上限的1倍(4人)攻击时获得伤害
萌新攻略 | 新手如何快速上手?看完这篇就够啦!
各位宿主大人们好呀! 初入三界,想来大家对游戏玩法还存在一些疑问,接下来就为大家带来一期入门攻略,助各位在此番三界之行上更加游刃有余!1.轮回秘境基础玩法介绍购买弟子组建队伍,激活羁绊效果获取不同增益获取重复弟子,累计一定数量可升星,弟子每次升星可提高队伍整体属性,三星时可解锁弟子技能或触发其他效果,五星可带来大幅属性提升收集、购买圣物激活多种加成效果,提高战力通过战斗、参与地图关卡玩
空空如也
也许宝藏只是换了个藏身之处