易玩(上海)网络科技有限公司
公司地址:上海市静安区灵石路 718 号 B1 北楼
注册地址:上海市闵行区紫星路 588 号 2 幢 2122 室
投诉举报邮箱:kefu@taptap.com
空空如也
也许宝藏只是换了个藏身之处
【攻略】连击剑流派打造攻略+8红神赐攻略
一:通幽剑• 装备打造:武器:剑神赐,暴击词条衣服:体神赐,免爆词条(掺通幽触发词条)头盔:医神赐,连击词条鞋子:器神赐,触发词条项链:丹神赐,暴击词条腰带:阵神赐,免爆词条+1条护盾增加(掺通幽触发词条)戒指:连击神赐,连击+吸血词条玉佩:暴击神赐,触发词条(衣服,腰带,鞋子,玉佩补2条通幽,理论-10%触发)• 局内16弟子①:宠物:鹤+蝴蝶4剑(女帝、玉兔、紫霞、李
萌新攻略 | 新手如何快速上手?看完这篇就够啦!
各位宿主大人们好呀! 初入三界,想来大家对游戏玩法还存在一些疑问,接下来就为大家带来一期入门攻略,助各位在此番三界之行上更加游刃有余!1.轮回秘境基础玩法介绍购买弟子组建队伍,激活羁绊效果获取不同增益获取重复弟子,累计一定数量可升星,弟子每次升星可提高队伍整体属性,三星时可解锁弟子技能或触发其他效果,五星可带来大幅属性提升收集、购买圣物激活多种加成效果,提高战力通过战斗、参与地图关卡玩
【攻略】梦幻奇路技巧指南(2.1)
中后期阵容推荐雷/剑#梦幻奇路 #新手攻略
【攻略】秘境刷钱+秘境技巧+神赐8红词条
秘境刷钱+秘境技巧+神赐8红词条#新手攻略 #梦幻奇路
【攻略】梦幻奇路进阶指南1.2
新版本雷崛起,剑依然强力,合理搭配羁绊。#梦幻奇路 #新手攻略
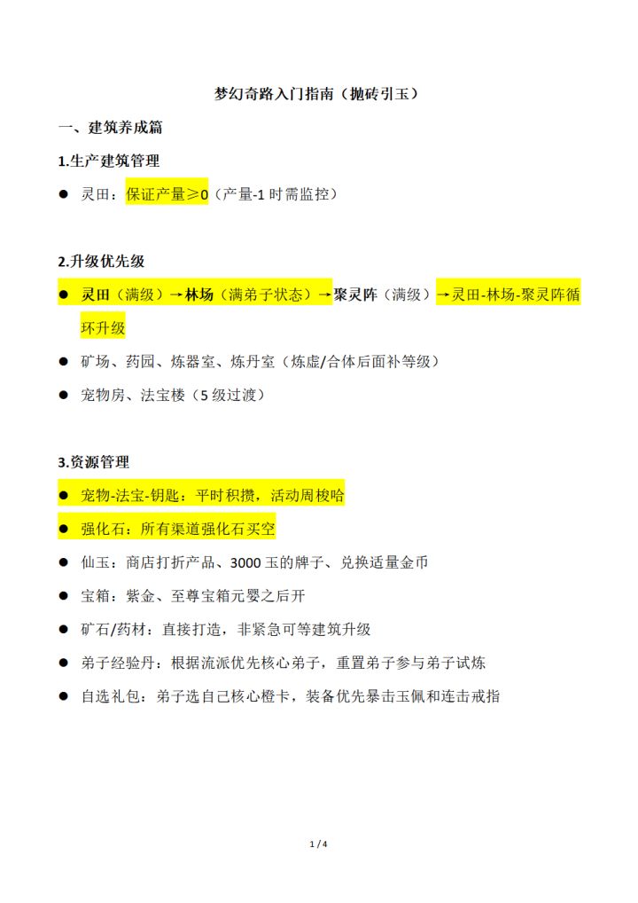
【攻略】梦幻奇路入门指南1.1
装备:单独强化头盔+戒指(或武器+衣服)到满;活动周:循环开启,存牌子活动周梭哈;秘境:刷开局,不扣体力,6火,6雷,6剑三选一;拉星:2-6丹,阵修;银币:2-6器,游乐场;建筑:灵田-林场-聚灵阵依次满级,依次循环,中后期要补矿场和药田;弟子:重复橙卡后面升级要用,可以重置;宝箱:直接开;强化石:所有全买;仙玉:牌子,打折商品,帮贡,适量金币;弟子试炼:前期丹药来源,重置弟
【攻略】梦幻奇路技巧指南1.3(抛砖引玉)
梦幻奇路技巧指南1.3(抛砖引玉)1.保存预设阵容打低价章节保存阵容2.进阶预设阵容1个预设只有器修弟子,速30开局刷器修使用1个只有上阵的橙卡弟子,中途刷橙卡使用1个是最终完美阵容3.装备强化单独强化到满级,建议优先武器+衣服或头盔+戒指4.日常任务日常必做5.资源管理装备、宠物、法宝、图腾等有活动周,存到活动周使用药材箱子、矿石箱子建议中后期开#梦幻
萌新攻略 | 前期通关、战力提升攻略来啦!!
各位宿主大人们好呀! 今天是国庆假期的第三天啦,大家都去哪玩了呢?外出游玩排队、等位的闲暇之余,也可以打开《梦幻奇路》再开一把秘境哦 这里小猴又给大家带来一篇新手适用攻略,助力各位闯关更顺畅~~*快速上手游戏玩法,可查看下方帖子~↓↓↓【前期阵容推荐】 前期闯关时,我们可使用的弟子不多,但也可以靠通关赠送的弟子轻松过关~(我们可以在通关时选择官方推荐的预设