• 首页
  • 排行榜
  • 发现
  • 云游戏
  • PC 游戏
  • 动态
  • 发布
  • 论坛
  • TapTap 制造
  • 聚光灯 GameJam
  • 开发者中心
  • 创作者中心
下载 App
下载手机 APP
扫码下载
Android APK 下载
版本:v
App Store 下载
版本:v
下载 PC 版
Windows 版下载
版本:v
下载 TapTap
TapTap 手机 APP
扫码下载手机App
Android APK 下载
版本:v
App Store 下载
版本:v
TapTap PC 版
Windows 客户端下载
版本:v
login
新版本 详情 评价 471攻略 论坛
login
一直刷

一直刷

测试

热门攻略

搬运,这是群里(人冥币玩家)大神做的攻略截图
搬运,这是群里(人冥币玩家)大神做的攻略
召唤轮子
@ 月影
1.1 万
2025/7/30
盾战攻略(普攻流)截图
00:23
盾战攻略(普攻流)
rt第一天半夜11点才入的坑。约等于才玩了两天。8个职业都扒开图鉴分析了一下 最后选的盾战。目前100层刚过。90层40秒。80层带寻宝戒指30秒。给大家分享一下。 攻略第一句,吹爆作者。本来近战挂机打那个黑泥巴怪摸不到,白发呆三分钟。反馈以后几个小时就解决了!这个更新力度可以。现在挂机近战可以追怪砍了! 先说bd核心。盾战永恒套有着全游戏最强的套装增伤35倍乘75倍。然后就是其他常规增伤散件。搭
@ 手机用户32479163
1 万
2025/6/28

全部攻略

搬运截图
搬运
1 篇精选
1.1 万
冥币截图
冥币
1 篇精选
1.1 万
电普截图
电普
1 篇精选
223
万箭截图
万箭
1 篇精选
276
攻速头截图
攻速头
1 篇精选
1.3 万
盾战截图
盾战
1 篇精选
1.3 万
钻石截图
钻石
1 篇精选
1.4 万
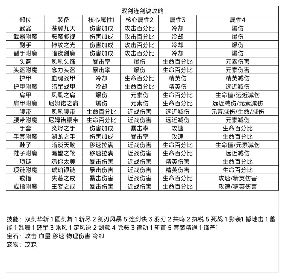
剑诀截图
剑诀
1 篇精选
235
如何维护攻略?
申请成为论坛版主,
帮助开发者一起维护攻略
已经到底了
论坛
活动
下载手机 APP
扫码下载
Android APK 下载
版本:v
App Store 下载
版本:v
下载 PC 版
Windows 版下载
版本:v
下载 TapTap
TapTap 手机 APP
扫码下载手机App
Android APK 下载
版本:v
App Store 下载
版本:v
TapTap PC 版
Windows 客户端下载
版本:v
login
加载中
主题设置
关于 TapTap
关于我们开发者工作机会产品建议和反馈状态页
认证品牌资源推广中心资源置换服务侵权投诉
服务协议隐私政策聚光灯计划
© 2026 TapTap
营业执照沪 ICP 备 16012525 号沪网文(2025)0236-071 号

增值电信业务经营许可证:沪 B2-20170322 B1-20204119

内容安全算法 网信算备310112119986605230015号 个性化推送算法 网信算备310112119986602230017号 TapSight 智能问答助手算法网信算备310112119986601240015号

易玩(上海)网络科技有限公司

公司地址:上海市静安区灵石路 718 号 B1 北楼

注册地址:上海市闵行区紫星路 588 号 2 幢 2122 室


投诉举报邮箱:kefu@taptap.com

icon
沪公网安备 31010602009551 号
icon
违法信息举报电话:021-60727072 转 3003
icon
网上有害信息举报专区
icon
上海辟谣专栏
首页ARPG一直刷测试 官方试玩一直刷游戏攻略