• 首页
  • 排行榜
  • 发现
  • 动态
  • 云游戏
  • PC 游戏
  • 论坛
  • 创作者中心
  • 开发者中心
  • TapTap 制造
  • 聚光灯 GameJam
  • 发布
下载手机 APP
扫码下载
Android APK 下载
版本:v
App Store 下载
版本:v
下载 PC 版
Windows 版下载
版本:v
下载 TapTap
TapTap 手机 APP
扫码下载手机App
Android APK 下载
版本:v
App Store 下载
版本:v
TapTap PC 版
Windows 客户端下载
版本:v
login

元婴攻略

加载中
后期快速刷天命点方法截图
后期快速刷天命点方法
10.21日更新 最新方法: 实测140点灵根,2瓶天玄丹,到金丹二层。 现在天命点又有用了! 金丹期可获得10点天命。 准备足够的破境丹药,刷就完了。 …………………………分割线……………………… 由于,元婴期转世可获得20个天命点 且从练气1层到元婴期,需要8瓶天玄丹 那么准备足够的破镜丹药个和天玄丹 就可以无限刷天命点 ps:元婴期,每次刷新可在集市买到天玄丹1∽4瓶 pps:天命点太多了没
@ 归墟
2 万
2025/10/21
已经到底了
加载中
下载手机 APP
扫码下载
Android APK 下载
版本:v
App Store 下载
版本:v
下载 PC 版
Windows 版下载
版本:v
下载 TapTap
TapTap 手机 APP
扫码下载手机App
Android APK 下载
版本:v
App Store 下载
版本:v
TapTap PC 版
Windows 客户端下载
版本:v
login
幻境修仙icon
幻境修仙
测试
9.3
独立游戏养成搜打撤
前往论坛
你是否为天命点而烦恼?速刷天命点攻略来了截图
你是否为天命点而烦恼?速刷天命点攻略来了
本攻略需本攻略需要一定的数值 遁术和施法是重中之重,遁速超过1600即可 施法高于2500即可,越高越好刷。 功法九天神霄决,神剑御雷真诀,万毒归墟是必须的, ps最好刷数值够再打或打普通的,带万毒归虚经效率高。 法宝必带芭蕉扇,可以减少boss的baff用来针对石像。 可以带马良笔,玄珠佩,万毒瓶,青玉镯有施法加成的法宝。元婴的青玉镯加40施法,且只占一格,是加施法的最好法宝了。不需要升到化神,
@ccc
64 赞
·
52 回复
新手向:低战力以小搏大(永动机)截图
新手向:低战力以小搏大(永动机)
无限流思路(图一):无限推条禁绝让对面不能动,春秋剪(法宝)无限叠buff,幻兽提供七个开局buff无限循环,无限回血无限回蓝。 核心法术(图二): 虚无归元(功法)+腐心掌(术法)+毒瓶(法宝)出伤。 神剑御雷(功法)+九霄雷劫(术法)+光阴飞刃(术法)抢条。 玄天灵宝决(功法)+玄天灵宝阵(术法)增加法宝频率。 万劫不灭功(功法)提供:滋养-回血 法宝(图三): 万毒瓶,春秋剪,马良笔,
@三国志幻想大陆女策划
23 赞
·
23 回复
01:32
新版刷天命方法截图
新版刷天命方法
教程:断网开几把落霞坊,把仓库里的乾坤丹临时仓库点入库几次,然后挂个连点器就可以自动刷 希望希望作者赶快修复
@qwa
23 赞
·
20 回复
前期到中后期的攻略(只需转世一次)截图
前期到中后期的攻略(只需转世一次)
第一世:练气刷落霞坊,到筑基刷黄枫谷,到金丹刷黄枫谷(真),到元婴刷青池塘宗,到元婴大圆满刷云渺城。第一世刷到这,因为升不上去了。中间要不断磕经验丹,加快进度,顺便打造铜钱法宝。然后带满身铜钱法宝刷落霞坊,刷满息壤藏品等级,种寿元果。 前期刷到大钟或红剑山河图的可以卖了换钱,刷到寿元果和息壤要留着,息壤升上去后可以种寿元果,灵田最后升级也需要10个息壤。 法宝第一世全部用铜钱,加福缘。 无限命方法
@小白虾
80 赞
·
18 回复
幻境修仙 好上头一游戏截图
幻境修仙 好上头一游戏
30岁老头最近一直在玩这个,很入迷。 新年出的天命红包极大加快了游戏进度😂 囤囤鼠性格,前期都不舍得卖大红,硬是要升藏品,玩到后来就明白,都无所谓的,天命是第一要紧的。 寿命是最不值钱的。 可惜的是宠物复制袋子里物品的技能在前几个版本已经下调了几率,刷冰灵珠和风灵珠太难搞了,龟壳、大胃袋也难搞,女娲石其实还好。
@Oh, Jim🌆
4 赞
·
9 回复
超详细的新手教程截图
超详细的新手教程
[表情_微笑]首先这些都是我摸爬滚打几十小时加看了无数攻略总结出来的心得 你是否还在为没有大红而苦恼呢 接下来让我来给你讲解这个游戏的各种机制与如何像上☝️一样获得这些大红 1.总体的规划 开局天命点加满体魄这样可以让你抗揍,然后把兑换码兑换出来分别是:中秋快乐 国庆快乐 国庆继续快乐 生日快乐 幻境修仙666 其余两个兑换码对我的帮助不大所以这里没写 前期灵石主要是购买丹药,但别全花了,到时候拍
@ToTo
42 赞
·
14 回复
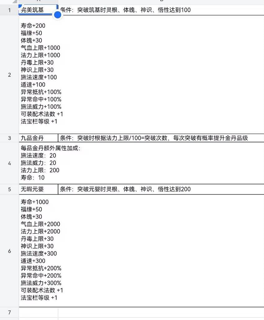
完美筑基和九品金丹以及突破化神要注意事项截图
完美筑基和九品金丹以及突破化神要注意事项
完美筑基要求神识,体魄,灵根,悟性,在突破之时,全达到一百或以上,这个只看面板,一些功法加体魄,和大红藏品效果加相应的属性,主要突破的时候面板凑齐四项一百就是完美筑基,不是完美筑基无法突破化神。 坊市有卖丹药可以增加属性,但是练气没有开放这个丹药,对完美筑基没有作用,完美元婴同理,在金丹的时候没有开放对应需要的丹药,除非上一世买好丹药转世用。 金丹我看到对法力有要求,那么功法带加法力上限的就可以,
@福
64 赞
·
11 回复
十五分钟,刷200天命点!截图
十五分钟,刷200天命点!
具体方法如下。(适合藏品都很满,且灵石比较多的人) 第一步,刷落霞坊,不搜只撤,10秒一次,刷20次(消耗100年寿命) 解析:20次落霞坊,会给34次左右的坊市刷新次数,可以用来购买我们需要的材料。 第二步,在配方里勾选三种灵食(10000*15000*20000)的都要选上,真龙酒也选上,要选重复购买。 第三步,刷新坊市,10次一停,然后去配方里炼制灵食。 ***整理一下收获。 因为我的藏品大
@莫听
31 赞
·
24 回复
速刷息壤个人的一点建议截图
速刷息壤个人的一点建议
刷息壤最好采取速刷(毕竟爆率真的低[表情_微笑]) 第一种是去云渺的天顶楼和城主府,没有就直接返回主页,重新进入刷 第二种则是去青池宗洞府区的两颗松树刷,爆率低一点,但是刷取速度更快,基本半分钟就一把 ps:每次刷之前看一次广告增加两个搜索数量,看完之后直到你撤离一次才会消失,也就是你不出货可以一直刷,不用再看第二次,一共需要11个升满
@我不认识我自己
16 赞
·
5 回复
法宝功法藏品奇遇一览图截图
法宝功法藏品奇遇一览图
查漏补缺必备 法宝推荐词条待补充,以我现在的属性都是一锤开天,法宝词条啥都能用,都不知道推荐什么好用了 11.9更新,1.1.4版本的新内容已更新,出了一个神技碎穹击:消耗一半法力造成2.5倍法力消耗的额外伤害,法力版的龙锤 11.9补充了三个金色术法、四个紫色、六个蓝色术法,功法术法一共114个
@wlsk
466 赞
·
60 回复
热门游戏论坛
我的花园世界icon
我的花园世界
36 万关注
使命召唤手游icon
使命召唤手游
1943 万关注
心动小镇icon
心动小镇
3751 万关注
香肠派对icon
香肠派对
4312 万关注
诸神皇冠icon
诸神皇冠
109 万关注
大千世界2icon
大千世界2
8.3 万关注
三角洲行动icon
三角洲行动
2677 万关注
名将杀icon
名将杀
38 万关注
查看全部
主题设置
关于我们开发者工作机会产品建议和反馈状态页
认证品牌资源推广中心资源置换服务侵权投诉
服务协议隐私政策聚光灯计划
© 2026 TapTap
营业执照沪 ICP 备 16012525 号沪网文(2025)0236-071 号

增值电信业务经营许可证:沪 B2-20170322 B1-20204119

内容安全算法 网信算备310112119986605230015号 个性化推送算法 网信算备310112119986602230017号 TapSight 智能问答助手算法网信算备310112119986601240015号

易玩(上海)网络科技有限公司

公司地址:上海市静安区灵石路 718 号 B1 北楼

注册地址:上海市闵行区紫星路 588 号 2 幢 2122 室


投诉举报邮箱:kefu@taptap.com

icon
沪公网安备 31010602009551 号
icon
违法信息举报电话:021-60727072 转 3003
icon
网上有害信息举报专区
icon
上海辟谣专栏