划重点!《戒灵传说》合成宠物的方法!
最近有很多玩《戒灵传说》的小伙伴在问:排行榜上的7技能、8技能的宠物是怎么来的?为什么我的只有4个技能呢?
其实这些都是宠物合成合出来的呀,今天小编准备跟大家分享一下合宠的方法,方法只有一个,那就是......(手指着芙芙)小编随后揭晓。
鉴于《戒灵传说》的抓宠机制,每日做完全部活动任务或者挂机抓宠,都会获得很多宠物封印石,其中能几率获得紫色和金色品质的宠物;同时不管是欧皇还是非酋,都有机会获得各

4
手机用户53053786:
你个死老头子,信你才有鬼,我7技兔子和别的合,最后兔子没了,废宠变三技的。累充的羊和别的合,你把我的羊给合没了
《戒灵传说》版本曝光|兽王和法师天赋技能优化
《戒灵传说》近期更新了四大职业(游侠、刺客、战士、牧师)的天赋和技能,想必各位玩家已经有了深切的体验,而剩下的两大职业,兽王和法师的更新也在快马加鞭的进行着,很快就能跟大家正式见面了。
而小编在获取了策划传来的情报之后,第一时间跑来跟大家曝光最新信息惹。
【兽王技能更新】
一、通用技能
1.多重打击
迅速打击3名敌方目标,分别造成100%,75%,50%的物理伤害。
2.激励
提升全体友方宠物的物

:
兽王剑拿什么和别人擂台打,首先兽王剑是辅助职业,盾是一瞌就破,多重打击伤害低的吓人,面对擂台一对一打,兽王剑根本拿不出有效的手段。你说修仙无语也是你们的游戏,那么请你们对比一下,同样手提大宝剑,之间的差距天上地下,游戏里按照你们给出的加点方案,60+的等级只能打出几百伤害。同等级的法师面对一个人的时候,伤害5000+是常有的事,问下兽王剑能抗主吧,加盾,复活,还都是抽自己血量,我不知道兽王剑有多少血抽,我只知道我只有5000血,并且开的盾经不起对方一招破,说白的话就是盾破人死。还不如法师的白色盾,斧头的无敌盾,兽王剑出路在何方!
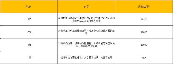
《戒灵传说》BUG&建议有奖收集帖
【活动内容】
《戒灵传说》现已开启新测试,您对我们的游戏有什么意见或建议呢?游戏过程中是否有遇到什么不爽的地方或者游戏BUG?现在来提交您的建议或BUG。
【活动奖励】
在本帖中反馈《戒灵传说》的游戏BUG,我们将根据您的BUG来划分级别并发放相应的奖励。
注:
1.如果同一玩家多个建议被采用,将能获得多个建议的奖励。
2.当同一问题多玩家反馈,将给第一位反馈的玩家奖励,所以各位亲们,如果有什么问

:
勇者之心Marvin10无法退队接电话12分钟以上,切出游戏画面,在切入无法退队,并且队伍中个人等级显示不正确一加三h2os 502 - android 8移动4g
图片 








